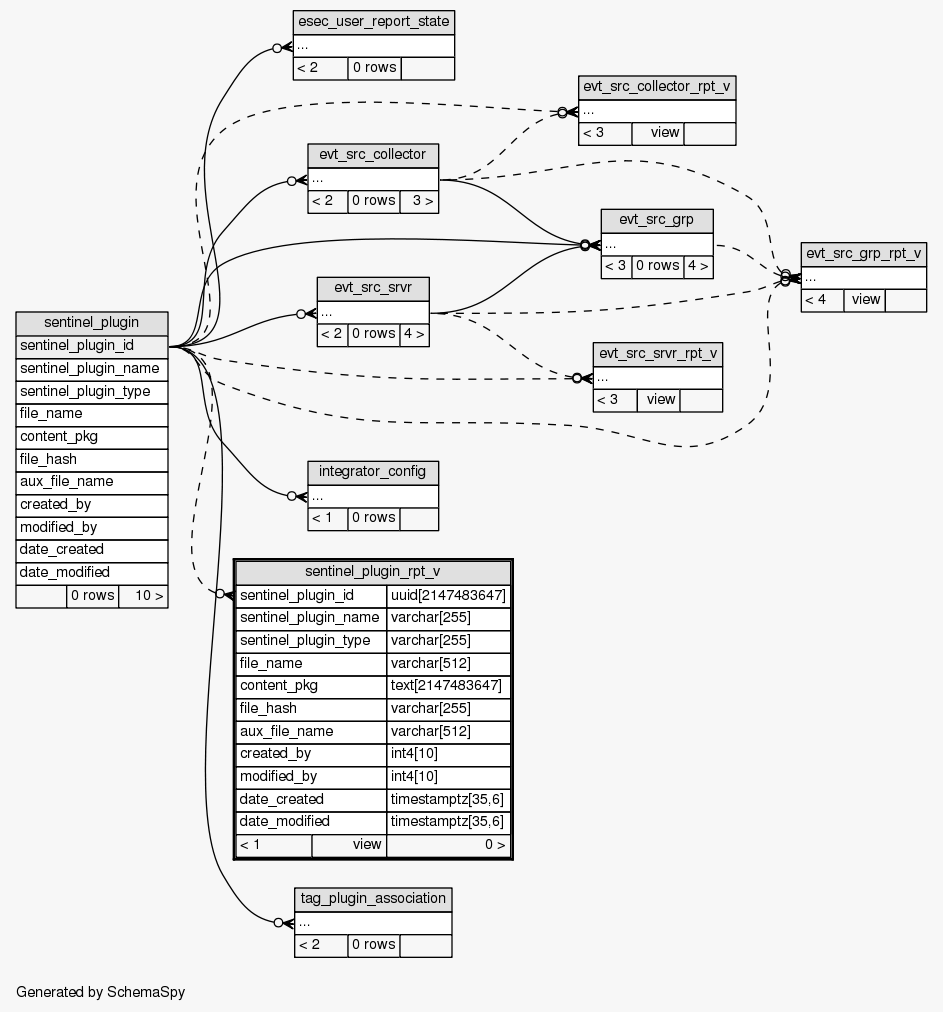
| View SIEM.public.sentinel_plugin_rpt_v Details of plug-ins (such as collector, connector, and reports) imported into the system. This table references the plug-in zip files, which are located on the Sentinel server filesystem.
|
Generated by SchemaSpy |
| ||||||||||||||||||||||||||||||||||||||||||||||||||||||||||||||||||||||||||||||||||||||||||||||||||||||||||||||
Analyzed at Mon Mar 26 23:24 EDT 2012 | ||||||||||||||||||||||||||||||||||||||||||||||||||||||||||||||||||||||||||||||||||||||||||||||||||||||||||||||
|

