Das Inventarabsucheprogramm enthält nun zusätzlich folgende Funktionen, mit denen Sie die Absuche auf inventarisierten Arbeitsstationen mit ZENworks 7-Arbeitsstationsinventar effektiver und effizienter steuern können:
Dieser Abschnitt enthält Informationen zu folgenden Themen:
Das ZENworks-Softwarewörterbuch enthält eine Liste mit Softwarekennungen und Regeln. Jede Softwarekennung bezeichnet ein bestimmtes, auf einer inventarisierten Arbeitsstation installiertes Produkt. Die Regeln steuern den Bereich des Absucheverfahrens.
Das ZENworks-Softwarewörterbuch wird beim Installieren der Arbeitsstationsinventar-Software auf einem Inventarserver und auf inventarisierten Arbeitsstationen automatisch installiert. Nach der Konfiguration der erforderlichen Richtlinien und dem Start des Inventarservice meldet das Inventarabsucheprogramm die Softwaredaten auf Grundlage des Softwarewörterbuchs.
Es gibt zwei Arten von Softwarewörterbüchern: das allgemeine Wörterbuch und das private Wörterbuch.
Allgemeines Wörterbuch: Das allgemeine Wörterbuch ist Bestandteil des Softwarewörterbuchs, das vordefinierte Softwarekennungen enthält. Auf der Grundlage dieses Wörterbuchs meldet das Absucheprogramm, ob ein bestimmtes Produkt auf einer inventarisierten Arbeitsstation installiert ist.
Privates Wörterbuch: Das private Wörterbuch ist der Teil des Softwarewörterbuchs, der benutzerdefinierte Softwarekennungen und Regeln enthält, mit denen Sie den Bereich der Inventarabsuche festlegen und Software-Informationen anpassen können. Diese Regeln können konfiguriert werden. Weitere Informationen zum Konfigurieren der Regeln finden Sie in Abschnitt 76.3.10, Konfiguration der Softwarewörterbuchregeln.
WICHTIG:Die im privaten Wörterbuch definierten Regeln überschreiben die vordefinierten Regeln im allgemeinen Wörterbuch.
Eine Software-Wörterbuchregel stellt einen Satz von Bedingungen dar, die den Bereich des Absucheverfahrens steuern.
Einen Eintrag, über den ein Softwareprodukt identifiziert wird, bezeichnet man als Softwarekennung. Jede Softwarekennung verfügt über einen Satz von Dateiattributen und entsprechenden Software-Attributen. Während der Inventarabsuche liest das Absucheprogramm die Attribute der Datei-Header. Wenn diese Attribute mit den im Wörterbuch konfigurierten Attributen übereinstimmen, werden die Informationen aus den entsprechenden Software-Attributen in der Inventardatenbank gespeichert.
Ein Softwareprodukt wird möglicherweise durch mehrere Softwarekennungen im Wörterbuch gekennzeichnet. In einem solchen Szenario wählt das Inventarabsucheprogramm die Software-Informationen willkürlich von einer der Softwarekennungen aus. Eine Schlüsselkennung gibt die Softwarekennung an, von der das Inventarabsucheprogramm die Software-Informationen auswählen soll. Eine Schlüsselkennung ist nützlich, wenn bei den verschiedenen Softwarekennungen geringfügige Unterschiede zwischen den Werten der Attribute (z. B. Description) vorliegen und das Inventarabsucheprogramm die Informationen einer bestimmten Softwarekennung auswählen soll.
Unbekannte Software weist die folgenden Merkmale auf.
Bei einer vererbten Regel handelt es sich um einen Eintrag im Softwarewörterbuch, den ein anderer Inventarserver durch die Wörterbuchverteilung erhält. Diese Regeln können weder bearbeitet noch gelöscht werden. Die Regeln werden beim Zugriff auf das Softwarewörterbuch des ZENworks 7-Inventarservers dunkelgrau dargestellt.
Die Standard-Softwarekennung im allgemeinen Wörterbuch kann nicht geändert werden. Wenn Sie eine Standard-Softwarekennung ändern möchten, müssen Sie eine neue Softwarekennung erstellen, die die Standardkennung überschreibt. Das Inventarabsucheprogramm ignoriert die Standardkennung und verwendet stattdessen die neue Kennung.
Wenn Sie eine Softwarekennung erstellen möchten, die eine Standardkennung überschreibt, müssen Sie dieselben Werte für alle in der Standardkennung definierten übereinstimmenden Attribute festlegen und neue Werte für die Software-Attribute angeben.
Die ZENworks-Softwarewörterbuchregeln unterliegen einer bestimmten Rangfolge. Einige Richtlinien gelten für alle Softwarewörterbuchregeln und einige nur für bestimmte Kategorien dieser Regeln. Weitere Informationen finden Sie in den folgenden Abschnitten:
Die folgenden Richtlinien können auf alle konfigurierten Softwarewörterbuchregeln angewendet werden:
Standardmäßig meldet das Absucheprogramm nur die höchste Version der installierten Software. Wenn zwischen einer Regel unter “Alle Softwareversionen melden” und einer Regel unter “Nur höchste Softwareversion melden” ein Konflikt besteht, setzt die Regel unter “Nur höchste Softwareversion melden” die Regel unter “Alle Softwareversionen melden” außer Kraft.
Die Softwarewörterbuchregeln in der Kategorie "Software-Absuche" steuern den Absuchbereich der Dateien in den lokalen Dateisystemen.
Die Kategorie "Software-Absuche" enthält die folgenden Softwarewörterbuchregeln:
Wenn Sie keine der oben aufgeführten Regeln festlegen, sucht das Inventarabsucheprogramm nach allen Dateien auf der Festplatte der inventarisierten Arbeitsstationen. Wenn es für die Dateien übereinstimmende Softwarekennungen im Softwarewörterbuch gibt, werden die Dateien als bekannte Software gemeldet. Anderenfalls werden sie als unbekannte Software gemeldet.
Wenn Sie die oben genannten Regeln konfigurieren, gilt in absteigender Anordnung folgende Rangfolge der Regeln:
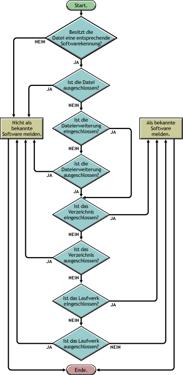
Das folgende Ablaufdiagramm zeigt die für diese Regeln geltende Rangfolge.
Abbildung 76-1 Rangfolge von Softwarewörterbuchregeln in der Kategorie "Software-Absuche"

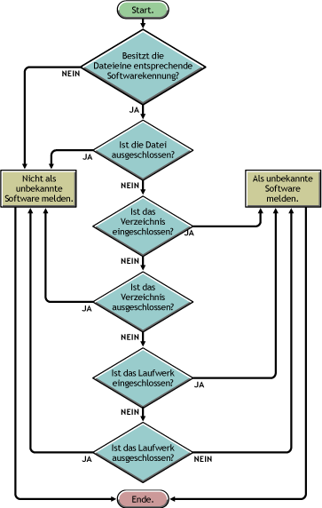
Abbildung 76-2 Rangfolge von Softwarewörterbuchregeln in der Kategorie "Software-Absuche"

Die in der Kategorie "Absuche der Speicherplatzauslastung" enthaltenen Softwarewörterbuchregeln legen fest, ob eine Datei bei dieser Art der Absuche berücksichtigt werden soll.
Die Kategorie "Absuche der Speicherplatzauslastung" enthält die folgenden Softwarewörterbuchregeln:
Wenn eine Datei bei der Speicherplatzauslastungs-Absuche berücksichtigt werden soll, muss deren Dateierweiterung in der Regel “Belegten Speicherplatz nach Dateierweiterungen melden” enthalten sein und von der Inventarabsuche anderer Regeln für die Speicherplatzauslastungs-Absuche ausgeschlossen werden.
In der folgenden Liste ist die Rangfolge der Regeln in absteigender Reihenfolge aufgeführt:
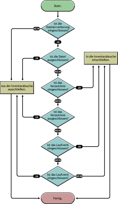
Das folgende Ablaufdiagramm zeigt die für diese Regeln geltende Rangfolge.
Abbildung 76-3 Rangfolge von Softwarewörterbuchregeln in der Kategorie "Absuche der Speicherplatzauslastung"

Bevor Sie Softwarewörterbuchregeln konfigurieren müssen Sie die in ZENworks 7 unterstützten Softwarewörterbuch-Mustertypen kennen:
Ein "regulärer Ausdruck" steht für reguläre POSIX*-Ausdrücke. Weitere Informationen zu regexp (regulären Ausdrücken) finden Sie auf der Website The Open Group Base Specifications Issue 6.
Beispiele für die Verwendung von regulären Ausdrücken:
HINWEIS:Vor Metazeichen, z. B. [, \, ^, $, ., |,?, ( , ), * und +, muss ein umgekehrter Schrägstrich stehen (\). Um beispielsweise c:\windows als regulären Ausdruck festzulegen, müssen Sie c:\\windows eingeben.
Ein "Erweiterbarer Ausdruck" enthält anzeigbare Zeichen und das Sternchen (*) als Platzhalterzeichen.
“*”steht für Null oder weitere anzeigbare Zeichen.
Beispiele für die Verwendung von erweiterbaren Ausdrücken:
Unter NetWare: Ein vom System erweiterbarer Ausdruck enthält anzeigbare Zeichen oder Verweise auf Umgebungsvariablen.
Beispiel einer Umgebungsvariablen: $sysdir
Unter Windows: Ein vom System erweiterbarer Ausdruck enthält anzeigbare Zeichen, Verweise auf Umgebungsvariablen bzw. das Sternchen (*) als Platzhalterzeichen.
“*”steht für Null oder weitere anzeigbare Zeichen.
Beispiel einer Umgebungsvariablen: %temp%
WICHTIG:Ein vom System erweiterbarer Ausdruck kann eine Kombination aus anzeigbaren Zeichen, Verweisen auf Umgebungsvariablen und dem Sternchen (*) als Platzhalterzeichen enthalten. Enthält er jedoch eine Umgebungsvariable, muss diese zu Beginn des Ausdrucks angegeben werden. Beispiel: %temp%/*
Verwendungsbeispiele für vom System erweiterbare Ausdrücke:
Klicken Sie in ConsoleOne mit der rechten Maustaste auf das Inventarserviceobjekt (Inventory Service_Servername) und anschließend auf .
Klicken Sie auf die Registerkarte . Die Seite "Softwarekonfiguration" wird standardmäßig angezeigt.
Sie können die folgenden Einstellungen für die Absuche der Software-Inventarinformationen konfigurieren:
Datei - Software-Zuordnung: Enthält die folgenden Regeln:
Unbekannte Software verwalten: Enthält die folgenden Regeln:
Mehrere Softwareversionen verwalten: Enthält die folgende Regel:
Speicherplatzauslastung: Enthält die folgende Regel:
WICHTIG:Bevor Sie ZENworks-Softwarewörterbuchregeln konfigurieren, müssen Sie sich mit der Verwendung dieser Regeln vertraut machen. Detaillierte Informationen hierzu finden Sie in Abschnitt 76.3.8, Erläuterungen zur Verwendung und Rangfolge von ZENworks-Softwarewörterbuchregeln.

Klicken Sie zum Steuern des Absuchbereichs der Dateien auf die Seite und konfigurieren Sie die folgenden Einstellungen:
Filter für Software-Absuche: Enthält die folgenden Filter:
Filter für Absuche der Speicherplatzauslastung: Enthält die folgenden Filter:
WICHTIG:Bevor Sie ZENworks-Softwarewörterbuchregeln konfigurieren, müssen Sie sich mit der Verwendung dieser Regeln vertraut machen. Detaillierte Informationen hierzu finden Sie in Abschnitt 76.3.8, Erläuterungen zur Verwendung und Rangfolge von ZENworks-Softwarewörterbuchregeln

Klicken Sie auf die Seite , um die folgenden Optionen zu konfigurieren:
Aliasnamen angeben: Hier können Aliase für Hersteller- und Softwarenamen konfiguriert werden.
Standardmäßig werden in den Inventardienstprogrammen von ConsoleOne die Software-Informationen nach Herstellername kategorisiert. Die Softwareprodukte des gleichen Herstellers haben möglicherweise manchmal verschiedene Herstellernamen oder Produktnamen. In diesen Szenario zeigen die Inventardienstprogramme von ConsoleOne die Software-Informationen in verschiedenen Abschnitten an.
Die Software-Informationen können jedoch durch Angabe von Aliasnamen zusammengeführt werden. Diese Einstellungen können in den folgenden Softwarewörterbuchregeln angepasst werden.
Software abgleichen: Hier kann Software, die durch die Option "Software" in der Systemsteuerung oder MSI identifiziert wurde, mit der vom ZENworks-Softwarewörterbuch identifizierten Software abgeglichen werden. Weitere Informationen hierzu finden Sie in Abschnitt 76.3.25, Software abgleichen.
WICHTIG:Bevor Sie ZENworks-Softwarewörterbuchregeln konfigurieren, müssen Sie sich mit der Verwendung dieser Regeln vertraut machen. Detaillierte Informationen hierzu finden Sie in Abschnitt 76.3.8, Erläuterungen zur Verwendung und Rangfolge von ZENworks-Softwarewörterbuchregeln.

Klicken Sie auf und dann auf .
Aktivieren Sie auf der Eigenschaftsseite "Softwarekonfiguration" das Kontrollkästchen , wenn das Inventarabsucheprogramm nicht die Standardregeln für die Datei-Software-Zuordnung verwenden soll, die im ZENworks-Softwarewörterbuch für die Absuche von Software-Inventarinformationen konfiguriert sind.
WICHTIG:Diese Option ist nicht verfügbar, wenn das Softwarewörterbuch von einem anderen Inventarserver aktualisiert wird.
Die Option ermöglicht die Konfiguration von Softwarekennungen im ZENworks-Softwarewörterbuch.
Standardmäßig enthält das ZENworks-Softwarewörterbuch vordefinierte Softwarekennungen. Zum Erstellen neuer Softwarekennungen im ZENworks-Softwarewörterbuch können vordefinierte Softwarekennungen bearbeitet oder neue erstellt werden.
So konfigurieren Sie Regeln im ZENworks-Softwarewörterbuch:
Klicken Sie auf der Eigenschaftsseite "Softwarekonfiguration" auf die Option der Tabelle .
Die Tabelle "Softwarewörterbuch" wird angezeigt.

In der Tabelle "Softwarewörterbuch" werden die im ZENworks-Softwarewörterbuch gespeicherten Daten angezeigt. Die enthaltenen Einträge können folgendermaßen dargestellt werden:
Hellgrau: Diese Einträge werden in der Absuche nicht berücksichtigt, da die Tabelle bereits Einträge enthält, die sie außer Kraft setzen.
Dunkelgrau: Hierbei handelt es sich um vererbte Regeln. Weitere Informationen zu vererbten Regeln finden Sie in Abschnitt 76.3.6, Info zu vererbten Regeln.
In der Tabelle "Softwarewörterbuch" können Sie die folgenden Vorgänge ausführen:
Klicken Sie auf .
Klicken Sie zum Hinzufügen einer neuen Zeile in der Tabelle "Softwarewörterbuch" auf .
Geben Sie Werte für die folgenden Attribute an:
Dateiname, Uhrzeit der letzten Dateiänderung (jjjj-tt-mm Stunden:Minuten), Mindestdateigröße (Byte), Max. Dateigröße (Byte), Softwarename, Support Pack, Softwareversion, Interne Version, Beschreibung, Verkäufer, Plattform und Kategorie.
Folgende Attribute werden als “übereinstimmende Attribute“ bezeichnet: Dateiname, Uhrzeit der letzten Dateiänderung, Mindestdateigröße, Max. Dateigröße und Interne Version. Die Werte dieser Kennungen werden mit den vom Inventarabsucheprogramm in den Datei-Headern auf den inventarisierten Arbeitsstationen abgesuchten Werten verglichen.
Wenn die Werte übereinstimmen, werden die Werte der entsprechenden Software-Attribute (Softwarename, Support Pack, Softwareversion, Beschreibung, Verkäufer, Plattform und Kategorie) in der Inventardatenbank gespeichert.
In der Tabelle "Softwarewörterbuch" müssen Sie die Werte für die folgenden Attribute angeben: Dateiname, Softwarename und Hersteller. Die Angabe von Werten für andere Attribute ist optional.
Wenn Sie einen Eintrag hinzufügen, wird dem Eintrag automatisch eine eindeutige ID zugewiesen: die Wörterbuchkennung.
Legen Sie beispielsweise die folgenden Einstellungen in der Tabelle "Softwarewörterbuch - Zeileneditor" fest:
Wenn das Inventarabsucheprogramm während des Absuchevorgangs eine Datei mit den folgenden Werten findet: “Dateiname = MSACCESS.EXE; Uhrzeit der letzten Dateiänderung = 1998-30-01 05:30; Dateigröße = 300000”, dann werden die folgenden Informationen in der Inventardatenbank gespeichert:
Wenn Sie für ein Attribut keinen Wert angeben, dann wird dieses Attribut bei der Bestimmung des vorrangigen Eintrags nicht berücksichtigt. Bei der Bestimmung des vorrangigen Eintrags werden ferner nur die übereinstimmenden Attribute berücksichtigt. Die Tabelle "Wörterbuch konfigurieren" enthält beispielsweise die folgenden Einträge für MS Word:
|
Dateiname |
Mindestdateigröße |
Max. Dateigröße |
Softwarename |
Hersteller |
|---|---|---|---|---|
|
winword.exe |
10000 |
10000 |
Word |
Microsoft |
|
winword.exe |
0 |
30000 |
Word |
Microsoft |
Bei der Bestimmung des vorrangigen Eintrags wird nur die maximale Dateigröße berücksichtigt. Demnach setzt der zweite Eintrag mit der maximalen Dateigröße 30000 den ersten Eintrag außer Kraft.
(Optional) Aktivieren Sie das Kontrollkästchen für diesen Eintrag.
Angenommen, die Tabelle "Softwarewörterbuch" enthält die folgenden Einträge für MS Word:
Wurde keine Schlüsselkennung definiert, können die Software-Informationen für MS Word aus einem der obigen Einträge gewählt werden.
Wenn Sie sicherzustellen möchten, dass die Daten der Kennung ausgewählt werden, die “Winword.exe” entspricht, wählen Sie die Option für “Winword.exe aus.” Wenn Sie “Winword.exe” in der Tabelle zum Konfigurieren des Softwarewörterbuchs als Schlüsselkennung auswählen, speichert das Inventarabsucheprogramm die mit winword.exe verbundenen Daten in der Inventardatenbank.
Klicken Sie in der Tabelle "Softwarewörterbuch" im Teilfenster auf .
Gehen Sie in der Tabelle "Unbekannte Software verwalten" folgendermaßen vor:
Wählen Sie den Eintrag aus, der dem Softwarewörterbuch hinzugefügt werden soll.
Klicken Sie im Teilfenster auf .
Klicken Sie auf .
Wählen Sie in der Tabelle "Softwarewörterbuch" den zu löschenden Eintrag aus.
Klicken Sie auf .
WICHTIG:Nur die nicht vererbten Einträge können gelöscht werden.
Doppelklicken Sie in der Tabelle "Softwarewörterbuch" auf den Eintrag, dessen Werte geändert werden sollen.
Es kann jeweils nur ein Eintrag geändert werden.
TIPP:Sie können auch das Dialogfeld "Zeileneditor" aufrufen, indem Sie den zu bearbeitenden Eintrag auswählen und eine der folgenden Tasten drücken: Eingabetaste, Leertaste oder F2.
Ändern Sie die Werte.
Die Werte der Attribute "Wörterbuchkennung" und "Dateiname" können nicht geändert werden.
Klicken Sie auf .
WICHTIG:Die Werte einer vererbten Regel können nicht geändert werden. Wenn Sie eine vordefinierte Standardregel ändern, wird ferner eine neue benutzerdefinierte Regel erstellt.
Wählen Sie in der Tabelle "Softwarewörterbuch" den entsprechenden Eintrag für die Software aus, die aus der Inventarabsuche ausgeschlossen werden soll.
Klicken Sie im Teilfenster auf .
Der Eintrag wird zur Tabelle in Filter für Software-Absuche - Software hinzugefügt.
Die Regel “Dateien mit diesen Dateierweiterungen als unbekannte Software melden” ermöglicht Ihnen die Konfiguration der Erweiterungen von Dateien, die als unbekannte Software gemeldet werden müssen.
So konfigurieren Sie die Regel:
Klicken Sie auf der Eigenschaftsseite "Softwarekonfiguration" auf die Option der Tabelle .
Die Tabelle “Dateierweiterungen konfigurieren, um Dateien als unbekannte Software zu melden” wird angezeigt.

Klicken Sie zum Hinzufügen einer neuen Zeile auf .
Wählen Sie in der Dropdown-Liste für den die Option oder aus.
Geben Sie eine Dateinamenerweiterung an.
Klicken Sie auf .
Wenn Sie beispielsweise möchten, dass das Inventarabsucheprogramm Software mit der Erweiterung “.exe” als unbekannte Software meldet, sollten Sie die folgenden Einstellungen in der Tabelle konfigurieren:
WICHTIG:Die Tabelle enthält möglicherweise vererbte Regeln. Sie können diese Regeln nur im Softwarewörterbuch des in der Wörterbuchaktualisierungs-Richtlinie konfigurierten Inventarservers bearbeiten oder löschen. Die Regeln werden beim Zugriff auf das Softwarewörterbuch des ZENworks 7-Inventarservers dunkelgrau dargestellt.
Wenn Sie einen Eintrag aus der Tabelle löschen möchten, wählen Sie den Eintrag aus und klicken auf . Nur die nicht vererbten Einträge können gelöscht werden.
Die Regel “Unbekannte Software verwalten” ermöglicht Ihnen, unbekannte Software in die Inventarabsuche aufzunehmen oder aus dieser auszuschließen.
So konfigurieren Sie diese Regel:
Klicken Sie auf der Eigenschaftsseite "Softwarekonfiguration" auf die Option der Tabelle .
Die Tabelle "Unbekannte Software verwalten" wird angezeigt.

WICHTIG:Die Tabelle enthält möglicherweise vererbte Regeln. Sie können diese Regeln nur im Softwarewörterbuch des in der Wörterbuchaktualisierungs-Richtlinie konfigurierten Inventarservers bearbeiten oder löschen. Die Regeln werden beim Zugriff auf das Softwarewörterbuch des ZENworks 7-Inventarservers dunkelgrau dargestellt.
In der Tabelle "Unbekannte Software verwalten" können Sie die folgenden Vorgänge ausführen:
Klicken Sie auf .
Wenn unbekannte Software in nachfolgenden Absuchen als bekannte Software gemeldet werden soll, gehen Sie folgendermaßen vor:
Wählen Sie den Software-Eintrag in der Tabelle "Unbekannte Software verwalten" aus.
Klicken Sie im Teilfenster auf .
Der Eintrag wird automatisch zur Tabelle Softwarewörterbuch hinzugefügt.
Wenn unbekannte Software in nachfolgenden Absuchen nicht gemeldet werden soll, gehen Sie folgendermaßen vor:
Wählen Sie den Software-Eintrag in der Tabelle "Unbekannte Software verwalten" aus.
Klicken Sie im Teilfenster auf .
Der Eintrag wird automatisch zur Tabelle in Filter für Software-Absuche - Dateien hinzugefügt.
Mit der Regel “Mehrere Softwareversionen melden” legen Sie die Software fest, für die das Absucheprogramm mehrere Versionen melden muss, die auf der inventarisierten Arbeitsstation installiert sind.
Standardmäßig sucht das Inventarabsucheprogramm nach der höchsten Softwareversion, die auf der inventarisierten Arbeitsstation installiert ist.
So konfigurieren Sie diese Regel:
Klicken Sie auf der Eigenschaftsseite "Softwarekonfiguration" auf die Option der Tabelle .
Das Dialogfeld "Mehrere Softwareversionen melden " wird angezeigt.

Wenn das Inventarabsucheprogramm alle Versionen der Software melden soll, die auf den inventarisierten Arbeitsstationen installiert ist, konfigurieren Sie eine Regel in der Tabelle "Alle Softwareversionen melden".
Klicken Sie zum Hinzufügen einer neuen Zeile in der Tabelle "Alle Softwareversionen melden" auf .
Wählen Sie in der Dropdown-Liste die Option oder aus.
Geben Sie den Softwarenamen an.
(Optional) Wählen Sie in der Dropdown-Liste die Option oder aus.
(Optional) Geben Sie einen Herstellernamen an.
Wenn Sie beispielsweise möchten, dass das Inventarabsucheprogramm alle Versionen von Adobe Acrobat Reader findet, die auf der inventarisierten Arbeitsstation installiert sind, sollten Sie die folgenden Einstellungen in der Tabelle festlegen:
Wenn auf der inventarisierten Arbeitsstation Acrobat Reader Version 5.0 und 6.0 installiert ist, meldet das Inventarabsucheprogramm beide Versionen von Acrobat Reader (5.0 und 6.0).
WICHTIG:Die Tabelle enthält möglicherweise vererbte Regeln. Sie können diese Regeln nur im Softwarewörterbuch des in der Wörterbuchaktualisierungs-Richtlinie konfigurierten Inventarservers bearbeiten oder löschen. Die Regeln werden beim Zugriff auf das Softwarewörterbuch des ZENworks 7-Inventarservers dunkelgrau dargestellt.
Wenn Sie einen Eintrag aus der Tabelle löschen möchten, wählen Sie den Eintrag aus und klicken auf . Nur die nicht vererbten Einträge können gelöscht werden.
Wenn das Inventarabsucheprogramm nur die höchste Version der Software melden soll, die auf den inventarisierten Arbeitsstationen installiert ist, konfigurieren Sie eine Regel in der Tabelle "Nur höchste Softwareversion melden".
Klicken Sie zum Hinzufügen einer neuen Zeile in der Tabelle "Nur höchste Softwareversion melden" auf .
Wählen Sie in der Dropdown-Liste die Option oder aus.
Geben Sie den Softwarenamen an.
(Optional) Wählen Sie in der Dropdown-Liste die Option oder aus.
(Optional) Geben Sie einen Herstellernamen an.
Wenn Sie beispielsweise möchten, dass das Inventarabsucheprogramm nur die höchste Version von Adobe Acrobat Reader findet, die auf der inventarisierten Arbeitsstation installiert ist, sollten Sie die folgenden Einstellungen in der Tabelle festlegen:
Wenn auf der inventarisierten Arbeitsstation Adobe Acrobat Reader Version 4.0 und 5.0 installiert sind, meldet das Inventarabsucheprogramm nur Adobe Acrobat Reader 5.0.
WICHTIG:Die Tabelle enthält möglicherweise vererbte Regeln. Sie können diese Regeln nur im Softwarewörterbuch des in der Wörterbuchaktualisierungs-Richtlinie konfigurierten Inventarservers bearbeiten oder löschen. Die Regeln werden beim Zugriff auf das Softwarewörterbuch des ZENworks 7-Inventarservers dunkelgrau dargestellt.
Wenn Sie einen Eintrag aus der Tabelle löschen möchten, wählen Sie den Eintrag aus und klicken auf . Nur die nicht vererbten Einträge können gelöscht werden.
Klicken Sie auf .
Standardmäßig meldet das Absucheprogramm nur die höchste Version der installierten Software. Wenn zwischen einer Regel unter "Alle Softwareversionen melden" und einer Regel unter "Nur höchste Softwareversion melden" ein Konflikt besteht, setzt die Regel unter "Nur höchste Softwareversion melden" die Regel unter "Alle Softwareversionen melden" außer Kraft.
Wenn Sie beispielsweise möchten, dass das Inventarabsucheprogramm mit Ausnahme von Microsoft Office alle Versionen von Microsoft-Software und darüber hinaus nur die höchste installierte Microsoft Office-Version meldet, konfigurieren Sie die folgenden Filter folgendermaßen:
Alle Softwareversionen melden: Konfigurieren Sie folgende Einstellungen:
Nur höchste Softwareversion melden: Konfigurieren Sie folgende Einstellungen:
Die Regel “Belegten Speicherplatz nach Dateierweiterungen melden” ermöglicht Ihnen die Angabe der Dateierweiterung der Dateien, deren gesamte Speicherplatzauslastung erfasst werden soll.
So konfigurieren Sie diese Regel:
Klicken Sie auf der Eigenschaftsseite "Softwarekonfiguration" auf die Option der Tabelle .
Die Tabelle "Speicherplatzauslastung - Dateierweiterungen" wird angezeigt.

Klicken Sie zum Hinzufügen einer neuen Zeile auf .
Wählen Sie in der Dropdown-Liste für den die Option oder aus.
Geben Sie eine Dateinamenerweiterung an.
Klicken Sie auf .
Wenn Sie beispielsweise möchten, dass das Inventarabsucheprogramm nach der Speicherplatzauslastung aller Dateien mit der Erweiterung .pif sucht, sollten Sie die folgenden Einstellungen in der Tabelle "Speicherplatzauslastung - Dateierweiterungen" festlegen:
Das Inventarabsucheprogramm erfasst die gesamte Speicherplatzauslastung aller Dateien mit der Erweiterung “.pif” und speichert sie in der Inventardatenbank.
WICHTIG:Die Tabelle enthält möglicherweise vererbte Regeln. Sie können diese Regeln nur im Softwarewörterbuch des in der Wörterbuchaktualisierungs-Richtlinie konfigurierten Inventarservers bearbeiten oder löschen. Die Regeln werden beim Zugriff auf das Softwarewörterbuch des ZENworks 7-Inventarservers dunkelgrau dargestellt.
Wenn Sie einen Eintrag aus der Tabelle "Speicherplatzauslastung - Dateierweiterungen" löschen möchten, wählen Sie den Eintrag aus und klicken auf . Nur die nicht vererbten Einträge können gelöscht werden.
Mit dem Filter “Laufwerke und Verzeichnisse” können Sie die Suche nach Softwaredateien auf bestimmten Laufwerken und in bestimmten Verzeichnissen steuern.
So konfigurieren Sie diesen Filter:
Klicken Sie auf der Eigenschaftsseite "Filter" auf die Option der Tabelle im Teilfenster .
Das Dialogfeld "Softwareabsuche - Laufwerk- und Verzeichnisfilter" wird angezeigt.

Konfigurieren Sie die folgenden Filter:
Standardmäßig sucht das Inventarabsucheprogramm alle Verzeichnisse auf den inventarisierten Arbeitsstationen ab. Wenn eine Regel mit dem Filter Verzeichnisse ignorieren so konfiguriert wurde, dass alle Verzeichnisse während der Absuche ignoriert werden, nun aber ein bestimmtes Verzeichnis in die Absuche eingeschlossen werden soll, geben Sie dieses Verzeichnis mit dem Filter Verzeichnisse absuchen an. Die Einstellungen des Filters "Verzeichnisse absuchen" setzen die des Filters "Verzeichnisse ignorieren" oder "Laufwerke ignorieren" außer Kraft.
Wenn Sie beispielsweise möchten, dass das Inventarabsucheprogramm alle Dateien und Verzeichnisse auf C: (mit Ausnahme des Verzeichnisses c:\Programme auf den Windows-inventarisierten Arbeitsstationen) ignoriert, konfigurieren Sie die folgenden Filter wie im Folgenden dargestellt:
Laufwerke ignorieren: Konfigurieren Sie folgende Einstellungen:
Verzeichnisse absuchen: Konfigurieren Sie folgende Einstellungen:
Klicken Sie auf .
Mit dem Filter “Laufwerke ignorieren” können Sie die Laufwerke der inventarisierten Arbeitsstationen festlegen, auf denen nicht gesucht werden soll.
Standardmäßig sucht das Inventarabsucheprogramm alle Laufwerke ab.
So konfigurieren Sie diesen Filter:
Klicken Sie zum Hinzufügen einer neuen Zeile in der Tabelle "Laufwerke ignorieren" auf .
Wählen Sie in der Dropdown-Liste den Eintrag , oder .
(Bedingt) Wenn Sie als Mustertyp auswählen, wählen Sie je nach Betriebssystem der inventarisierten Arbeitsstationen oder in der Dropdown-Liste aus.
WICHTIG:Wenn Sie als Mustertyp oder auswählen, wird der entsprechende Wert in der Spalte automatisch in “” geändert. Der Wert kann nicht geändert werden.
Geben Sie den Laufwerknamen an.
Wenn Sie beispielsweise nicht möchten, dass das Inventarabsucheprogramm auf allen Windows-inventarisierten Arbeitsstationen nach Dateien auf Laufwerk C: sucht, sollten Sie die folgenden Einstellungen in der Tabelle "Laufwerke ignorieren" festlegen:
Das Inventarabsucheprogramm sucht nicht nach Dateien auf Laufwerk C:.
WICHTIG:Die Tabelle enthält möglicherweise vererbte Regeln. Sie können diese Regeln nur im Softwarewörterbuch des in der Wörterbuchaktualisierungs-Richtlinie konfigurierten Inventarservers bearbeiten oder löschen. Die Regeln werden beim Zugriff auf das Softwarewörterbuch des ZENworks 7-Inventarservers dunkelgrau dargestellt.
Wenn Sie einen Eintrag aus der Tabelle "Laufwerke ignorieren" löschen möchten, wählen Sie den Eintrag aus und klicken auf . Nur die nicht vererbten Einträge können gelöscht werden.
Mit dem Filter “Laufwerke absuchen” können Sie die Laufwerke der inventarisierten Arbeitsstationen festlegen, auf denen gesucht werden soll.
So konfigurieren Sie diesen Filter:
Klicken Sie zum Hinzufügen einer neuen Zeile in der Tabelle "Laufwerke absuchen" auf .
Wählen Sie in der Dropdown-Liste den Eintrag , oder .
(Bedingt) Wenn Sie als Mustertyp auswählen, wählen Sie je nach Betriebssystem der inventarisierten Arbeitsstationen oder in der Dropdown-Liste aus.
WICHTIG:Wenn Sie als Mustertyp oder auswählen, wird der entsprechende Wert in der Spalte automatisch in “” geändert. Der Wert kann nicht geändert werden.
Geben Sie den Laufwerknamen an.
Wenn Sie beispielsweise möchten, dass das Inventarabsucheprogramm auf allen Windows-inventarisierten Arbeitsstationen nach Dateien auf Laufwerk C sucht, sollten Sie die folgenden Einstellungen in der Tabelle "Laufwerke absuchen" festlegen:
Darüber hinaus müssen Sie die folgenden Einstellungen in der Tabelle "Laufwerke ignorieren" festlegen:
Das Inventarabsucheprogramm sucht nur in den Dateien auf Laufwerk C: nach den Software-Informationen.
WICHTIG:Die Tabelle enthält möglicherweise vererbte Regeln. Sie können diese Regeln nur im Softwarewörterbuch des in der Wörterbuchaktualisierungs-Richtlinie konfigurierten Inventarservers bearbeiten oder löschen. Die Regeln werden beim Zugriff auf das Softwarewörterbuch des ZENworks 7-Inventarservers dunkelgrau dargestellt.
Wenn Sie einen Eintrag aus der Tabelle "Laufwerke absuchen" löschen möchten, wählen Sie den Eintrag aus und klicken auf . Nur die nicht vererbten Einträge können gelöscht werden.
WICHTIG:Standardmäßig sucht das Inventarabsucheprogramm alle Laufwerke auf den inventarisierten Arbeitsstationen ab. Wenn die Einstellungen mit dem Filter "Laufwerke ignorieren" so konfiguriert wurden, dass alle Laufwerke während der Absuche ignoriert werden, nun aber ein bestimmtes Laufwerk in die Absuche eingeschlossen werden soll, geben Sie dieses Laufwerk mit dem Filter "Laufwerke absuchen" an. Die Einstellungen des Filters "Laufwerke absuchen" setzen die des Filters "Laufwerke ignorieren" außer Kraft.
Mit dem Filter “Verzeichnisse ignorieren” können Sie die Verzeichnisse der inventarisierten Arbeitsstationen festlegen, auf denen nicht gesucht werden soll.
Standardmäßig sucht das Inventarabsucheprogramm alle Verzeichnisse ab.
So konfigurieren Sie diesen Filter:
Klicken Sie zum Hinzufügen einer neuen Zeile in der Tabelle "Verzeichnisse ignorieren" auf .
Wählen Sie in der Dropdown-Liste den Eintrag , oder .
(Bedingt) Wenn Sie als Mustertyp auswählen, wählen Sie je nach Betriebssystem der inventarisierten Arbeitsstationen oder in der Dropdown-Liste aus.
WICHTIG:Wenn Sie als Mustertyp oder auswählen, wird der entsprechende Wert in der Spalte automatisch in “” geändert. Der Wert kann nicht geändert werden.
Geben Sie den Verzeichnisnamen an.
Wenn Sie beispielsweise nicht möchten, dass das Inventarabsucheprogramm auf allen Windows-inventarisierten Arbeitsstationen nach Dateien im Verzeichnis c:\Programme sucht, sollten Sie die folgenden Einstellungen in der Tabelle "Verzeichnisse ignorieren" festlegen:
Das Inventarabsucheprogramm sucht im Verzeichnis c:\Programme nicht nach Dateien.
WICHTIG:Die Tabelle enthält möglicherweise vererbte Regeln. Sie können diese Regeln nur im Softwarewörterbuch des in der Wörterbuchaktualisierungs-Richtlinie konfigurierten Inventarservers bearbeiten oder löschen. Die Regeln werden beim Zugriff auf das Softwarewörterbuch des ZENworks 7-Inventarservers dunkelgrau dargestellt.
Wenn Sie einen Eintrag aus der Tabelle "Verzeichnisse ignorieren" löschen möchten, wählen Sie den Eintrag aus und klicken auf . Nur die nicht vererbten Einträge können gelöscht werden.
Mit dem Filter “Verzeichnisse absuchen” können Sie die Verzeichnisse der inventarisierten Arbeitsstationen festlegen, auf denen gesucht werden soll.
So konfigurieren Sie diesen Filter:
Klicken Sie zum Hinzufügen einer neuen Zeile in der Tabelle "Verzeichnisse absuchen" auf .
Wählen Sie in der Dropdown-Liste den Eintrag , oder .
(Bedingt) Wenn Sie als Mustertyp auswählen, wählen Sie je nach Betriebssystem der inventarisierten Arbeitsstationen oder in der Dropdown-Liste aus.
WICHTIG:Wenn Sie als Mustertyp oder auswählen, wird der entsprechende Wert in der Spalte automatisch in “” geändert. Der Wert kann nicht geändert werden.
Geben Sie den Verzeichnisnamen an.
Wenn Sie beispielsweise möchten, dass das Inventarabsucheprogramm auf allen Windows-inventarisierten Arbeitsstationen nach Dateien im Verzeichnis c:\Programme sucht, sollten Sie die folgenden Einstellungen in der Tabelle "Verzeichnisse absuchen" festlegen:
Darüber hinaus müssen Sie die folgenden Einstellungen in der Tabelle "Verzeichnisse igonieren" festlegen:
Das Inventarabsucheprogramm sucht nur in den Dateien im Verzeichnis c:\Programme nach den Software-Informationen.
WICHTIG:Die Tabelle enthält möglicherweise vererbte Regeln. Sie können diese Regeln nur im Softwarewörterbuch des in der Wörterbuchaktualisierungs-Richtlinie konfigurierten Inventarservers bearbeiten oder löschen. Die Regeln werden beim Zugriff auf das Softwarewörterbuch des ZENworks 7-Inventarservers dunkelgrau dargestellt.
Wenn Sie einen Eintrag aus der Tabelle "Verzeichnisse absuchen" löschen möchten, wählen Sie den Eintrag aus und klicken auf . Nur die nicht vererbten Einträge können gelöscht werden.
Mit dem Filter “Dateierweiterungen” können Sie die Suche nach Softwaredateien mit einer angegebenen Erweiterung steuern.
So konfigurieren Sie diesen Filter:
Klicken Sie auf der Eigenschaftsseite "Filter" auf die Option der Tabelle im Teilfenster .
Das Dialogfeld "Software-Absuche - Dateierweiterungsfilter" wird angezeigt.

Konfigurieren Sie die folgenden Filter:
Klicken Sie auf .
Mit dem Filter “Dateierweiterungen ignorieren” können Sie die Dateierweiterungen angeben, nach denen auf inventarisierten Arbeitsstationen nicht gesucht wird.
So konfigurieren Sie diesen Filter:
Klicken Sie zum Einfügen einer neuen Zeile in der Tabelle "Dateierweiterungen ignorieren" auf .
Wählen Sie in der Dropdown-Liste für den die Option oder aus.
Geben Sie eine Dateinamenerweiterung an.
Wenn Sie beispielsweise möchten, dass das Inventarabsucheprogramm nicht nach Dateien mit der Erweiterung “.ex” sucht, konfigurieren Sie die folgenden Einstellungen in der Tabelle "Dateierweiterungen ignorieren":
Das Inventarabsucheprogramm sucht nicht nach Dateien mit der Erweiterung “.ex.” Beispiele: .ex1, .ex2, .exe und exec.
WICHTIG:Die Tabelle enthält möglicherweise vererbte Regeln. Sie können diese Regeln nur im Softwarewörterbuch des in der Wörterbuchaktualisierungs-Richtlinie konfigurierten Inventarservers bearbeiten oder löschen. Die Regeln werden beim Zugriff auf das Softwarewörterbuch des ZENworks 7-Inventarservers dunkelgrau dargestellt.
Wenn Sie einen Eintrag aus der Tabelle "Dateierweiterungen ignorieren" löschen möchten, wählen Sie den Eintrag aus und klicken auf . Nur die nicht vererbten Einträge können gelöscht werden.
Mit dem Filter “Dateierweiterungen absuchen” können Sie die Dateierweiterungen angeben, nach denen auf inventarisierten Arbeitsstationen gesucht wird.
Wenn Dateierweiterungen mit dem Filter "Dateierweiterungen ignorieren" aus der Absuche ausgeschlossen wurden, nun jedoch eine bestimmte Dateierweiterung in die Absuche aufgenommen werden soll, können Sie diese mit dem Filter "Dateierweiterungen absuchen" angeben. Die Einstellungen des Filters "Dateierweiterungen absuchen" setzen die des Filters "Dateierweiterungen ignorieren" außer Kraft.
So konfigurieren Sie diesen Filter:
Klicken Sie zum Einfügen einer neuen Zeile in der Tabelle "Dateierweiterungen absuchen" auf .
Wählen Sie in der Dropdown-Liste für den die Option oder aus.
Geben Sie eine Dateinamenerweiterung an.
Wenn Sie beispielsweise möchten, dass das Inventarabsucheprogramm nach allen Dateien mit der Erweiterung “.exe” sucht, sollten Sie die folgenden Einstellungen in der Tabelle "Dateierweiterungen absuchen" festlegen:
Das Inventarabsucheprogramm sucht nur die Dateien mit der Erweiterung “.exe” ab und speichert sie in der Inventardatenbank.
WICHTIG:Die Tabelle enthält möglicherweise vererbte Regeln. Sie können diese Regeln nur im Softwarewörterbuch des in der Wörterbuchaktualisierungs-Richtlinie konfigurierten Inventarservers bearbeiten oder löschen. Die Regeln werden beim Zugriff auf das Softwarewörterbuch des ZENworks 7-Inventarservers dunkelgrau dargestellt.
Wenn Sie einen Eintrag aus der Tabelle "Dateierweiterungen absuchen" löschen möchten, wählen Sie den Eintrag aus und klicken auf . Nur die nicht vererbten Einträge können gelöscht werden.
Mit dem Filter “Dateien” können Sie die Suche nach angegebenen Dateien steuern.
So konfigurieren Sie diesen Filter:
Klicken Sie auf der Eigenschaftsseite "Filter" auf die Option der Tabelle im Teilfenster .
Die Tabelle "Software-Absuche - Dateien ignorieren" wird angezeigt.

Klicken Sie zum Hinzufügen einer neuen Zeile auf .
Wählen Sie in der Dropdown-Liste den Eintrag , oder .
(Bedingt) Wenn Sie als Mustertyp auswählen, wählen Sie je nach Betriebssystem der inventarisierten Arbeitsstationen oder in der Dropdown-Liste aus.
WICHTIG:Wenn Sie als Mustertyp oder auswählen, wird der entsprechende Wert in der Spalte automatisch in “” geändert. Der Wert kann nicht geändert werden.
Geben Sie einen Dateinamen an.
Klicken Sie auf .
Wenn Sie beispielsweise möchten, dass das Inventarabsucheprogramm auf allen Windows-inventarisierten Arbeitsstationen nach notepad.exe sucht, konfigurieren Sie die folgenden Einstellungen:
In dieser Tabelle werden ebenfalls Dateien angezeigt, die aus der Tabelle "Unbekannte Software verwalten" hinzugefügt werden.
WICHTIG:Die Tabelle enthält möglicherweise vererbte Regeln. Sie können diese Regeln nur im Softwarewörterbuch des in der Wörterbuchaktualisierungs-Richtlinie konfigurierten Inventarservers bearbeiten oder löschen. Die Regeln werden beim Zugriff auf das Softwarewörterbuch des ZENworks 7-Inventarservers dunkelgrau dargestellt.
In der Tabelle "Software-Absuche - Dateifilter" können Sie ebenfalls folgende Vorgänge durchführen:
Mit dem Filter “Software” kann Software festgelegt werden, die von der Inventarabsuche ausgeschlossen wird.
So konfigurieren Sie diesen Filter:
Klicken Sie auf der Eigenschaftsseite "Filter" auf die Option der Tabelle im Teilfenster .
Die Tabelle "Software-Absuche - Software ignorieren" wird angezeigt.

Sie können die Einträge entweder manuell oder automatisch zur Tabelle "Software ignorieren" hinzufügen.
Wenn Sie beispielsweise nicht möchten, dass das Inventarabsucheprogramm nach Adobe-Produkten sucht, sollten Sie die folgenden Einstellungen festlegen:
Das Inventarabsucheprogramm meldet keine Software, deren Name mit “Adobe” beginnt.

WICHTIG:Die Tabelle enthält möglicherweise vererbte Regeln. Sie können diese Regeln nur im Softwarewörterbuch des in der Wörterbuchaktualisierungs-Richtlinie konfigurierten Inventarservers bearbeiten oder löschen. Die Regeln werden beim Zugriff auf das Softwarewörterbuch des ZENworks 7-Inventarservers dunkelgrau dargestellt.
In der Tabelle "Software-Absuche - Software ignorieren" können Sie ebenfalls folgende Vorgänge durchführen:
Mit dem Filter “Laufwerke und Verzeichnisse” können Sie Laufwerke und Verzeichnisse in die Inventarabsuche der Speicherplatzauslastung aufnehmen oder aus dieser ausschließen.
So konfigurieren Sie diesen Filter:
Klicken Sie auf der Eigenschaftsseite "Filter" auf die Option der Tabelle im Teilfenster .
Das Dialogfeld "Absuche der Speicherplatzauslastung - Laufwerk- und Verzeichnisfilter" wird angezeigt.

Konfigurieren Sie die folgenden Filter:
Standardmäßig erfasst das Inventarabsucheprogramm die Speicherplatzauslastung aller Verzeichnisse auf den inventarisierten Arbeitsstationen. Wenn die Einstellungen mit dem Filter "Verzeichnisse ignorieren" so konfiguriert wurden, dass alle Verzeichnisse während der Absuche der Speicherplatzauslastung ignoriert werden, nun aber ein bestimmtes Verzeichnis eingeschlossen werden soll, geben Sie dieses Verzeichnis im Filter "Verzeichnisse absuchen" an. Die Einstellungen des Filters "Verzeichnisse absuchen" setzen die des Filters "Verzeichnisse ignorieren" außer Kraft.
Wenn Sie beispielsweise möchten, dass das Inventarabsucheprogramm die Speicherplatzauslastung aller Dateien und Verzeichnisse auf C: (mit Ausnahme des Verzeichnisses c:\Programme auf den Windows-inventarisierten Arbeitsstationen) ignoriert, konfigurieren Sie die folgenden Filter wie im Folgenden dargestellt:
Laufwerke ignorieren: Konfigurieren Sie folgende Einstellungen:
Verzeichnisse absuchen: Konfigurieren Sie folgende Einstellungen:
Klicken Sie auf .
Mit dem Filter “Laufwerke ignorieren” können Sie die Laufwerke der inventarisierten Arbeitsstationen festlegen, deren Speicherplatzauslastung nicht erfasst werden soll.
Standardmäßig sucht das Inventarabsucheprogramm alle Laufwerke ab.
So konfigurieren Sie den Filter “Laufwerke ignorieren”:
Klicken Sie zum Hinzufügen einer neuen Zeile in der Tabelle "Laufwerke ignorieren" auf .
Wählen Sie in der Dropdown-Liste den Eintrag , oder .
(Bedingt) Wenn Sie als Mustertyp auswählen, wählen Sie je nach Betriebssystem der inventarisierten Arbeitsstationen oder in der Dropdown-Liste aus.
WICHTIG:Wenn Sie als Mustertyp oder auswählen, wird der entsprechende Wert in der Spalte automatisch in “” geändert. Der Wert kann nicht geändert werden.
Geben Sie den Laufwerknamen an.
Wenn Sie beispielsweise möchten, dass das Inventarabsucheprogramm auf allen Windows-inventarisierten Arbeitsstationen die Speicherplatzauslastung von Laufwerk C nicht erfasst, sollten Sie die folgenden Einstellungen in der Tabelle "Laufwerke ignorieren" festlegen:
Das Inventarabsucheprogramm erfasst die Speicherplatzauslastung der Dateien auf Laufwerk C: nicht.
WICHTIG:Die Tabelle enthält möglicherweise vererbte Regeln. Sie können diese Regeln nur im Softwarewörterbuch des in der Wörterbuchaktualisierungs-Richtlinie konfigurierten Inventarservers bearbeiten oder löschen. Die Regeln werden beim Zugriff auf das Softwarewörterbuch des ZENworks 7-Inventarservers dunkelgrau dargestellt.
Wenn Sie einen Eintrag aus der Tabelle "Laufwerke ignorieren" löschen möchten, wählen Sie den Eintrag aus und klicken auf . Nur die nicht vererbten Einträge können gelöscht werden.
Mit dem Filter “Laufwerke absuchen” können Sie die Laufwerke der inventarisierten Arbeitsstationen festlegen, deren Speicherplatzauslastung erfasst werden soll.
So konfigurieren Sie den Filter “Laufwerke absuchen”:
Klicken Sie zum Hinzufügen einer neuen Zeile in der Tabelle "Laufwerke absuchen" auf .
Wählen Sie in der Dropdown-Liste den Eintrag , oder .
(Bedingt) Wenn Sie als Mustertyp auswählen, wählen Sie je nach Betriebssystem der inventarisierten Arbeitsstationen oder in der Dropdown-Liste aus.
WICHTIG:Wenn Sie als Mustertyp oder auswählen, wird der entsprechende Wert in der Spalte automatisch in “” geändert. Der Wert kann nicht geändert werden.
Geben Sie den Laufwerknamen an.
Wenn Sie beispielsweise möchten, dass das Inventarabsucheprogramm auf allen Windows-inventarisierten Arbeitsstationen die Speicherplatzauslastung von Laufwerk C: erfasst, sollten Sie die folgenden Einstellungen in der Tabelle "Laufwerke absuchen" festlegen:
Darüber hinaus müssen Sie die folgenden Einstellungen in der Tabelle "Laufwerke ignorieren" festlegen:
Das Inventarabsucheprogramm erfasst die Speicherplatzauslastung der Dateien auf Laufwerk C: und speichert sie in der Inventardatenbank.
WICHTIG:Die Tabelle enthält möglicherweise vererbte Regeln. Sie können diese Regeln nur im Softwarewörterbuch des in der Wörterbuchaktualisierungs-Richtlinie konfigurierten Inventarservers bearbeiten oder löschen. Die Regeln werden beim Zugriff auf das Softwarewörterbuch des ZENworks 7-Inventarservers dunkelgrau dargestellt.
Wenn Sie einen Eintrag aus der Tabelle "Laufwerke absuchen" löschen möchten, wählen Sie den Eintrag aus und klicken auf . Nur die nicht vererbten Einträge können gelöscht werden.
WICHTIG:Standardmäßig erfasst das Inventarabsucheprogramm die Speicherplatzauslastung aller Laufwerke auf den inventarisierten Arbeitsstationen. Wenn die Einstellungen mit dem Filter "Laufwerke ignorieren" so konfiguriert wurden, dass alle Laufwerke während der Absuche der Speicherplatzauslastung ignoriert werden, nun aber ein bestimmtes Laufwerk in die Absuche eingeschlossen werden soll, geben Sie dieses Laufwerk im Filter "Laufwerke absuchen" an. Die Einstellungen des Filters "Laufwerke absuchen" setzen die des Filters "Laufwerke ignorieren" außer Kraft.
Mit dem Filter “Verzeichnisse ignorieren” können Sie die Verzeichnisse der inventarisierten Arbeitsstationen festlegen, deren Speicherplatzauslastung nicht erfasst werden soll.
Standardmäßig sucht das Inventarabsucheprogramm alle Verzeichnisse ab.
So konfigurieren Sie den Filter “Verzeichnisse ignorieren”:
Klicken Sie zum Hinzufügen einer neuen Zeile in der Tabelle "Verzeichnisse ignorieren" auf .
Wählen Sie in der Dropdown-Liste den Eintrag , oder .
(Bedingt) Wenn Sie als Mustertyp auswählen, wählen Sie je nach Betriebssystem der inventarisierten Arbeitsstationen oder in der Dropdown-Liste aus.
WICHTIG:Wenn Sie als Mustertyp oder auswählen, wird der entsprechende Wert in der Spalte automatisch in “” geändert. Der Wert kann nicht geändert werden.
Geben Sie den Verzeichnisnamen an.
Wenn Sie beispielsweise möchten, dass das Inventarabsucheprogramm auf allen Windows-inventarisierten Arbeitsstationen nicht nach der Speicherplatzauslastung des Verzeichnisses c:\Programme sucht, sollten Sie die folgenden Einstellungen in der Tabelle "Verzeichnisse ignorieren" festlegen:
Das Inventarabsucheprogramm erfasst nicht die Speicherplatzauslastung von c:\program files.
WICHTIG:Die Tabelle enthält möglicherweise vererbte Regeln. Sie können diese Regeln nur im Softwarewörterbuch des in der Wörterbuchaktualisierungs-Richtlinie konfigurierten Inventarservers bearbeiten oder löschen. Die Regeln werden beim Zugriff auf das Softwarewörterbuch des ZENworks 7-Inventarservers dunkelgrau dargestellt.
Wenn Sie einen Eintrag aus der Tabelle "Verzeichnisse ignorieren" löschen möchten, wählen Sie den Eintrag aus und klicken auf . Nur die nicht vererbten Einträge können gelöscht werden.
Mit dem Filter “Verzeichnisse absuchen” können Sie die Verzeichnisse der inventarisierten Arbeitsstationen festlegen, deren Speicherplatzauslastung erfasst werden soll.
So konfigurieren Sie den Filter “Verzeichnisse absuchen”:
Klicken Sie zum Hinzufügen einer neuen Zeile in der Tabelle "Verzeichnisse absuchen" auf .
Wählen Sie in der Dropdown-Liste den Eintrag , oder .
(Bedingt) Wenn Sie als Mustertyp auswählen, wählen Sie je nach Betriebssystem der inventarisierten Arbeitsstationen oder in der Dropdown-Liste aus.
WICHTIG:Wenn Sie als Mustertyp oder auswählen, wird der entsprechende Wert in der Spalte automatisch in “” geändert. Der Wert kann nicht geändert werden.
Geben Sie den Verzeichnisnamen an.
Wenn Sie beispielsweise möchten, dass das Inventarabsucheprogramm auf allen Windows-inventarisierten Arbeitsstationen die Speicherplatzauslastung des Verzeichnisses c:\Programme erfasst, sollten Sie die folgenden Einstellungen in der Tabelle "Verzeichnisse absuchen" festlegen:
Darüber hinaus müssen Sie die folgenden Einstellungen in der Tabelle "Verzeichnisse igonieren" festlegen:
Das Inventarabsucheprogramm erfasst die Speicherplatzauslastung der Dateien im Verzeichnis c:\Programme und speichert sie in der Inventardatenbank.
WICHTIG:Die Tabelle enthält möglicherweise vererbte Regeln. Sie können diese Regeln nur im Softwarewörterbuch des in der Wörterbuchaktualisierungs-Richtlinie konfigurierten Inventarservers bearbeiten oder löschen. Die Regeln werden beim Zugriff auf das Softwarewörterbuch des ZENworks 7-Inventarservers dunkelgrau dargestellt.
Wenn Sie einen Eintrag aus der Tabelle "Verzeichnisse absuchen" löschen möchten, wählen Sie den Eintrag aus und klicken auf . Nur die nicht vererbten Einträge können gelöscht werden.
Mit dem Filter “Dateien” können Dateien aus der Inventarabsuche der Speicherplatzauslastung ausgeschlossen werden.
So konfigurieren Sie diesen Filter:
Klicken Sie auf der Eigenschaftsseite "Filter" auf die Option der Tabelle im Teilfenster .
Das Dialogfeld "Absuche der Speicherplatzauslastung - Dateien ignorieren" wird angezeigt.

Klicken Sie zum Hinzufügen einer neuen Zeile auf .
Wählen Sie in der Dropdown-Liste den Eintrag , oder .
(Bedingt) Wenn Sie als Mustertyp auswählen, wählen Sie je nach Betriebssystem der inventarisierten Server oder in der Dropdown-Liste aus.
WICHTIG:Wenn Sie als Mustertyp oder auswählen, wird der entsprechende Wert in der Spalte automatisch in “” geändert. Der Wert kann nicht geändert werden.
Geben Sie eine Datei an.
Klicken Sie auf .
Wenn Sie beispielsweise möchten, dass das Inventarabsucheprogramm mit Ausnahme der Datei msoffice.exe nach der Speicherplatzauslastung aller Dateien mit der Erweiterung “.exe” sucht, sollten Sie die nachstehenden Regeln wie folgt konfigurieren:
Absuche der Speicherplatzauslastung - Dateien ignorieren: Konfigurieren Sie folgende Einstellungen:
Belegten Speicherplatz nach Dateierweiterungen melden: Konfigurieren Sie folgende Einstellungen:
WICHTIG:Die Tabelle enthält möglicherweise vererbte Regeln. Sie können diese Regeln nur im Softwarewörterbuch des in der Wörterbuchaktualisierungs-Richtlinie konfigurierten Inventarservers bearbeiten oder löschen. Die Regeln werden beim Zugriff auf das Softwarewörterbuch des ZENworks 7-Inventarservers dunkelgrau dargestellt.
Wenn Sie einen Eintrag aus der Tabelle löschen möchten, wählen Sie den Eintrag aus und klicken auf . Nur die nicht vererbten Einträge können gelöscht werden.
Mit der Regel “Aliase für Herstellernamen” konfigurieren Sie Aliase für Herstellernamen.
Klicken Sie auf der Eigenschaftsseite "Aliasnamen" auf die Option der Tabelle im Teilfenster .
Die Tabelle "Aliase für Herstellernamen" wird angezeigt.

Klicken Sie zum Hinzufügen einer neuen Zeile auf .
Wählen Sie in der Dropdown-Liste für den die Option oder aus.
Geben Sie ein Aliasmuster an.
Geben Sie einen Alias an.
Klicken Sie auf .
Wenn Sie beispielsweise möchten, dass das Inventarabsucheprogramm in der Inventardatenbank alle Vorkommnisse des Herstellernamens, der mit “Microsoft” beginnt, als “Microsoft Corporation” meldet, legen Sie die folgenden Einstellungen fest:
Wenn das Inventarabsucheprogramm die Herstellernamen Microsoft, Microsoft Inc., Microsoft Inc. Corporation während der Absuche meldet, wird der Name des Herstellers, der mit “Microsoft“ beginnt, als “Microsoft Corporation“ in der Inventardatenbank gespeichert.
WICHTIG:Die Tabelle enthält möglicherweise vererbte Regeln. Sie können diese Regeln nur im Softwarewörterbuch des in der Wörterbuchaktualisierungs-Richtlinie konfigurierten Inventarservers bearbeiten oder löschen. Die Regeln werden beim Zugriff auf das Softwarewörterbuch des ZENworks 7-Inventarservers dunkelgrau dargestellt.
In der Tabelle "Aliase für Herstellernamen" können Sie ebenfalls folgende Vorgänge durchführen:
Mit der Regel “Aliase für Softwarenamen” konfigurieren Sie Aliase für Softwarenamen.
Klicken Sie auf der Eigenschaftsseite "Aliasnamen" auf die Option der Tabelle im Teilfenster .
Die Tabelle "Aliase für Softwarenamen" wird angezeigt.

Klicken Sie zum Hinzufügen einer neuen Zeile auf .
Wählen Sie in der Dropdown-Liste für den die Option oder aus.
Geben Sie ein Aliasmuster an.
Geben Sie einen Alias an.
Klicken Sie auf .
Wenn Sie beispielsweise möchten, dass das Inventarabsucheprogramm in der Inventardatenbank alle Vorkommnisse des Produktnamens “WinZip” als “WinZip-Anwendung” meldet, legen Sie die folgenden Einstellungen fest:
Wenn das Inventarabsucheprogramm die Produktnamen WinZip, Ausführbare Dateien von WinZip oder WinZip-Anwendungen während der Absuche meldet, wird der Name der Software, der exakt mit “WinZip“ übereinstimmt, als “WinZip-Anwendung“ in der Inventardatenbank gespeichert. Die übrigen Softwarenamen werden wie in der Absuche angegeben.
WICHTIG:Die Tabelle enthält möglicherweise vererbte Regeln. Sie können diese Regeln nur im Softwarewörterbuch des in der Wörterbuchaktualisierungs-Richtlinie konfigurierten Inventarservers bearbeiten oder löschen. Die Regeln werden beim Zugriff auf das Softwarewörterbuch des ZENworks 7-Inventarservers dunkelgrau dargestellt.
In der Tabelle "Aliase für Softwarenamen" können Sie ebenfalls folgende Vorgänge durchführen:
Mit der Regel “Software abgleichen” kann Software, die durch die Option "Software" oder den MSI identifiziert wurde, mit der entsprechenden Software und dem entsprechenden Hersteller abgeglichen werden, die bzw. der vom ZENworks-Softwarewörterbuch identifiziert und konfiguriert wurde. Diese Verknüpfung ist möglicherweise erforderlich, da für die unter "Software" oder in MSI verwendeten Software-Einträge möglicherweise nicht der Softwarename und -hersteller verwendet werden, die auch im ZENworks-Softwarewörterbuch konfiguriert sind.
So konfigurieren Sie die Regel:
Klicken Sie auf der Eigenschaftsseite "Aliasnamen" auf die Option der Tabelle im Teilfenster .
Die Tabelle "Software abgleichen" wird angezeigt.

Standardmäßig enthält die Tabelle "Software abgleichen" eine vordefinierte Zuordnung der unter "Software" in der Systemsteuerung oder in MSI angezeigten Software zu der im Softwarewörterbuch konfigurierten Software. Darüber hinaus enthält die Tabelle die bei der letzten Absuche ermittelte Software aus der Option "Software" oder von MSI, für die Sie Software- und Herstellernamen konfigurieren können. Die Tabelle enthält die folgenden Spalten:
Die Werte dieses Attributs können nicht bearbeitet werden.
Der angezeigte Softwarename unter "Systemsteuerung > Software" bzw. in MSI gibt die Software an, die durch die Option "Software" oder von MSI identifiziert und in der Inventardatenbank gespeichert wurde.
Die Werte dieses Attributs können nicht bearbeitet werden.
WICHTIG:Die Tabelle enthält möglicherweise vererbte Regeln. Sie können diese Regeln nur im Softwarewörterbuch des in der Wörterbuchaktualisierungs-Richtlinie konfigurierten Inventarservers bearbeiten oder löschen. Die Regeln werden beim Zugriff auf das Softwarewörterbuch des ZENworks 7-Inventarservers dunkelgrau dargestellt.
So gleichen Sie Software ab:
In der Tabelle "Software abgleichen" können Sie ebenfalls folgende Vorgänge durchführen:
Die Tabelleneinträge können nach einer Spalte oder zwei bzw. drei Spalten sortiert werden.
Klicken Sie auf .
Das Dialogfeld "Sortieren" wird angezeigt.
Wählen Sie in der Dropdown-Liste die Spalte aus, nach der die Einträge sortiert werden sollen.
Wählen Sie oder aus.
(Optional) Um nach zwei oder drei Spalten zu sortieren, konfigurieren Sie die Dropdown-Listen und wählen oder aus.
Klicken Sie auf .
Klicken Sie auf .
Das Dialogfeld "Filter" wird angezeigt.
Zum Erstellen einer Abfrage gehen Sie im Dialogfeld "Filter" folgendermaßen vor:
Wählen Sie ein Attribut aus.
Wählen Sie einen Operator aus. Der angezeigte Operator richtet sich nach dem in Schritt 2a ausgewählten Attribut.
Geben Sie einen Wert ein.
(Optional) Zum Erstellen einer erweiterten Abfrage wählen Sie einen der folgenden logischen Operatoren aus und definieren die Abfrage:
Klicken Sie auf .
Nach Anwendung des Filters werden in der Tabellenliste nur die Ergebniseinträge angezeigt. So löschen Sie diesen Filter:
Klicken Sie auf .
Das Dialogfeld "Filter" wird angezeigt.
Klicken Sie auf und anschließend auf .
Klicken Sie auf , um die Sortierungs- oder Filteraktionen erneut anzuwenden. Klicken Sie zum Aktualisieren der Einträge in der Tabelle auf oder drücken die Taste F5.
WICHTIG:Die Schaltfläche wird nur angezeigt, wenn Sortierungs- oder Filteraktionen auf die Tabelle angewendet werden.
Die Software-Absuche kann für sämtliche Software mit Ausnahme der folgenden deaktiviert werden:
So deaktivieren Sie die Dateiabfrage:
Klicken Sie in ConsoleOne mit der rechten Maustaste auf das Inventarserviceobjekt und klicken Sie dann auf .
Klicken Sie auf die Registerkarte .
Die Seite "Softwarekonfiguration" wird standardmäßig angezeigt.
Aktivieren Sie das Kontrollkästchen .
Klicken Sie auf die Schaltfläche der Regel “Dateien mit diesen Dateierweiterungen als unbekannte Software melden”.
Standardmäßig enthält die Tabelle einen Eintrag mit der Dateierweiterung EXE. Löschen Sie den Eintrag.
Klicken Sie auf .
Klicken Sie auf und dann auf .
Wenn Sie das Softwarewörterbuch erstmals zur Verfügung stellen, werden die Standardeinstellungen des Wörterbuchs verwendet und das Inventarabsucheprogramm meldet folgende Informationen:
Bei dieser Absuche wird eine große Anzahl irrelevanter Informationen in der Inventardatenbank gespeichert. Außerdem wird hierbei die Leistung der Ablage und aller Inventardienstprogramme von ConsoleOne wie Abfrage und Berichterstellung herabgesetzt.
Um diese Probleme zu vermeiden, sollten Sie das Softwarewörterbuch vor Bereitstellung im Unternehmen Ihren Anforderungen anpassen. Führen Sie zum Anpassen des Softwarewörterbuchs folgende Aufgaben durch:
Richten Sie eine kleine, repräsentative Gruppe von inventarisierten Arbeitsstationen im Testlabor ein.
HINWEIS:Diese repräsentative Gruppe enthält in der Regel alle Bereiche oder Abteilungen im Unternehmen, für die Sie Inventar erfassen möchten.
Verbinden Sie diese inventarisierten Arbeitsstationen mit einem eigenständigen Inventarserver, der ebenfalls im Testlabor bereitgestellt ist.
Zusätzlich zu den in der Tabelle der Regel Dateien mit diesen Dateierweiterungen als unbekannte Software melden aufgeführten Standardwerten können Sie andere Dateierweiterungen absuchen und als erkannte Software melden. Dies können beispielsweise Erweiterungen von Anwendungsdateien wie DLLs sein.
Planen Sie die Absuche und warten Sie, bis die Inventarinformationen in der Inventardatenbank gespeichert sind.
Konfigurieren Sie das Softwarewörterbuch basierend auf den in der Datenbank vorhandenen Inventarinformationen neu, um die oben angesprochenen Probleme zu umgehen. Führen Sie die folgenden Aufgaben durch:
Unbekannte Software: Aufgrund der Einstellung Dateien mit diesen Dateierweiterungen als unbekannte Software melden wird die unbekannte Software in der Tabelle Unbekannte Software verwalten angezeigt.
Als Ergebnis wird Folgendes angezeigt:
Führen Sie die folgenden Aufgaben in der Tabelle "Unbekannte Software verwalten" durch:
Bei dieser Übung wird Folgendes vorausgesetzt:
Mehrere Software-Instanzen auf derselben inventarisierten Arbeitsstation: Bei einer inventarisierten Arbeitsstation kann dieselbe Software zweifach gemeldet werden, wenn ein Eintrag über die Funktion "Software" in der Systemsteuerung oder die MSI-Absuche und der andere über die Softwarewörterbuch-Konfiguration gemeldet wird. Die Regel Abschnitt 76.3.25, Software abgleichen enthält Standardkonfigurationen zum Zusammenfassen dieser beiden Einträge, ist jedoch möglicherweise nicht vollständig. Zum Beheben dieses Problems müssen Sie die Regel "Hinzufügen/Entfernen der Software bearbeiten" manuell konfigurieren.
Redundante Laufwerke und Verzeichnisse, die keine Software enthalten: Konfigurieren Sie die Regeln auf der Seite "Software-Absuche" und den Seiten "Absuche der Speicherplatzauslastung", um diese Laufwerke und Verzeichnisse aus der Absuche auszuschließen. Weitere Informationen zu Softwarewörterbuch-Regeln finden Sie in Schritt 3.
Suchen Sie alle inventarisierten Arbeitsstationen erneut ab.
Nach dem Speichern der Inventarinformationen in der Inventardatenbank können Sie sehen, dass alle Einträge, die Sie während der früheren Absuche für das Wörterbuch markiert haben, abgesucht und als Software gemeldet wurden.
Wiederholen Sie Schritt 3 bis 7 bis das Wörterbuch Ihren Anforderungen angepasst ist.
Konfigurieren Sie die Inventardatenbank. Weitere Informationen zum Konfigurieren der Inventardatenbank finden Sie in Abschnitt 77.1.1, Konfigurieren der Inventardatenbank.
Klicken Sie mit der rechten Maustaste auf ein inventarisiertes Arbeitsstationsobjekt, klicken Sie auf und dann auf .
Klicken Sie im Dialogfeld "Zusammenfassung" auf > > >, um die Software-Inventarinformationen anzuzeigen.
Eine Liste mit den Softwaregruppen und der Software des Herstellers wird angezeigt. Eine Softwaregruppe enthält Software-Patches und repräsentative Dateiinformationen der Gruppe. Zur Software hingegen zählen Software-Patches und repräsentative Dateiinformationen des Produkts.
Weitere Informationen hierzu finden Sie in Abschnitt 77.1.2, Anzeigen der Inventarzusammenfassung einer inventarisierten Arbeitsstation.
Sie können jetzt folgende Software-Inventarberichte erstellen:
Weitere Informationen zu den einzelnen Berichten finden Sie in Typen von Inventarberichten.