5.4 Are jobs being sent from the iPrint Manager to the printer?

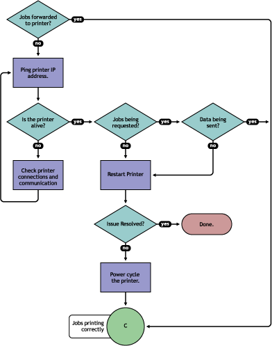
Figure 5-5 Flowchart to Determine if Print Jobs Are Being Sent from Print Manager to the Printer

To determine if the iPrint Manager is forwarding print jobs to the printer:

  1. On the iPrint Manager Health Monitor page, click the Printer Agent for the problem printer.

  2. In the Printer Information table, review the Gateway string.

  3. Ping the printer using the TCP/IP address in the Gateway field.

    If you cannot ping the printer, check the printer’s physical connections and resolve the communication issue.

    You should also check to see if there is a Message from Admin in case the printer was taken down for maintenance or some other reason.

  4. Determine if the printer is requesting jobs by looking at the Job Processing Information to see if a job has been requested.

    1. If jobs are being requested, check to see if data is being sent by looking at the Job List.

      Review the submission time and started time and if any bytes have been sent. If no bytes have been sent, then continue with Step 4.b; otherwise, skip to Section 5.5, Is the job printing correctly?.

    2. To determine if data is being sent to the printer, review the Job List and compare the Job Submission Time and Started Printing.

      If the job has not started printing, there is a communication issue.

  5. Restart the Printer Agent by clicking Shutdown Printer > Start Up Printer.

  6. If the issue is not resolved, power cycle the printer.

After the Jobs Requested count is 1, continue with Section 5.5, Is the job printing correctly?.