Les performances du scanner d'inventaire ont été améliorées grâce aux fonctions suivantes qui permettent d'optimiser le contrôle du processus d'analyse des postes de travail inventoriés dotés de l'inventaire de poste de travail ZENworks 7 :
Cette section se compose des rubriques suivantes :
Le dictionnaire de logiciels ZENworks contient une liste de règles et d'identificateurs de logiciels. Chaque identificateur de logiciel identifie un produit particulier installé sur un poste de travail inventorié. Les règles contrôlent l'étendue du processus d'analyse.
Le dictionnaire de logiciels ZENworks est automatiquement installé sur un serveur d'inventaire et les postes de travail inventoriés en même temps que le logiciel Inventaire de poste de travail. Une fois que vous avez configuré les stratégies requises et lancé le service d'inventaire, le scanner d'inventaire génère un rapport des informations logicielles en fonction du dictionnaire de logiciels.
Il existe deux types de dictionnaires de logiciels : le dictionnaire général et le dictionnaire privé.
Dictionnaire général : Le dictionnaire général est la partie du dictionnaire de logiciels qui contient les identificateurs de logiciels prédéfinis. En se basant sur ce dictionnaire, le scanner d'inventaire indique si un produit particulier est installé sur un poste de travail inventorié.
Dictionnaire privé : Le dictionnaire privé est la partie du dictionnaire de logiciels qui contient les règles et les identificateurs de logiciels définis par l'utilisateur permettant de définir l'étendue de l'analyse d'inventaire et de personnaliser les informations logicielles. Vous pouvez configurer ces règles. Pour plus d'informations sur la manière de configurer les règles, reportez-vous à la Section 76.3.10, Configuration des règles du dictionnaire de logiciels.
IMPORTANT :Les règles que vous définissez dans le dictionnaire privé remplacent les règles prédéfinies du dictionnaire général.
Une règle du dictionnaire de logiciels est un ensemble de conditions qui contrôlent l'étendue du processus d'analyse.
On appelle identificateur de logiciel une entrée qui identifie un produit logiciel. Chaque identificateur de logiciel est associé à un ensemble d'attributs de concordance de fichiers et aux attributs d'informations logicielles correspondants. Lors de l'analyse d'inventaire, le scanner lit les attributs qui figurent dans les en-têtes des fichiers et, si ces attributs concordent avec ceux configurés dans le dictionnaire, les informations contenues dans les attributs d'informations logicielles correspondants seront enregistrées dans la base de données d'inventaire.
Un produit logiciel peut être identifié par plusieurs identificateurs de logiciels dans le dictionnaire. Dans un scénario de ce type, le scanner d'inventaire sélectionne de façon arbitraire les informations logicielles à partir de l'un des identificateurs de logiciels. Un identificateur de clé identifie l'identificateur de logiciel à partir duquel le scanner d'inventaire doit sélectionner les informations logicielles. Il est utile lorsque les multiples identificateurs de logiciels se différencient seulement par des valeurs d'attributs (tels que Description) et que vous souhaitez que le scanner d'inventaire sélectionne les informations sur la base d'un identificateur de logiciel spécifique.
Un logiciel non identifié possède les caractéristiques suivantes.
Une règle héritée est une entrée du dictionnaire de logiciels fournie par un autre serveur d'inventaire via la distribution du dictionnaire. Il est impossible de modifier ou de supprimer ces règles. Elles s'affichent en gris foncé dans le dictionnaire de logiciels du serveur d'inventaire de ZENworks 7.
L'identificateur de logiciel par défaut du dictionnaire Général ne peut pas être modifié. Si vous souhaitez modifier un identificateur de logiciel par défaut, vous devez créer un nouvel identificateur pour le remplacer. Le scanner d'inventaire ignore l'identificateur par défaut pour privilégier l'entrée prioritaire.
Pour créer un identificateur de logiciel qui remplace celui par défaut, vous devez spécifier les mêmes valeurs pour tous les attributs correspondants définis dans l'identificateur par défaut et fournir de nouvelles valeurs pour les attributs d'informations de logiciel.
Les règles du dictionnaire de logiciels ZENworks suivent un ordre de priorité. Certaines instructions s'appliquent à toutes les règles du dictionnaire de logiciels, tandis que d'autres ne sont spécifiques qu'à certaines de leurs catégories. Pour plus d'informations, reportez-vous aux sections suivantes :
Les instructions suivantes s'appliquent à toutes les règles configurées du dictionnaire de logiciels :
Par défaut, le scanner génère un rapport uniquement pour la version la plus récente du logiciel. En cas de conflit entre une règle du tableau "Générer un rapport sur toutes les versions des logiciels" et une règle du tableau "Générer un rapport sur la version la plus récente des logiciels uniquement", cette dernière prévaut.
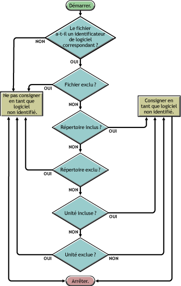
Les règles du dictionnaire de logiciels dans la catégorie d'analyse de logiciel contrôlent l'étendue de l'analyse pour les fichiers des systèmes de fichiers locaux.
La catégorie d'analyse de logiciel comporte les règles du dictionnaire de logiciels suivantes :
Si vous ne configurez aucune des règles mentionnées ci-dessus, le scanner d'inventaire recherche tous les fichiers se trouvant sur le disque dur des postes de travail inventoriés. Si le dictionnaire de logiciels inclut des identificateurs de logiciels concordants pour les fichiers, ces fichiers sont consignés comme logiciels identifiés. Dans le cas contraire, ils sont signalés comme logiciels non identifiés.
Si vous configurez les règles mentionnées ci-dessus, elles sont prioritaires dans l'ordre décroissant suivant :
L'organigramme suivant illustre l'ordre de priorité de ces règles.
Figure 76-1 Priorité des règles du dictionnaire de logiciels dans la catégorie d'analyse de logiciel

Figure 76-2 Priorité des règles du dictionnaire de logiciels dans la catégorie d'analyse de logiciel

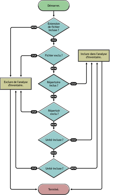
Les règles du dictionnaire de logiciels de la catégorie d'analyse de l'utilisation du disque déterminent si un fichier doit être pris en compte dans l'analyse de l'utilisation du disque.
La catégorie d'analyse de l'utilisation du disque comporte les règles du dictionnaire de logiciels suivantes :
Pour qu'un fichier soit pris en compte lors de l'analyse de l'utilisation du disque, son extension doit figurer dans la règle "Générer un rapport sur l'espace disque utilisé par extension de fichier" et il doit être exclu de l'analyse d'inventaire dans les autres règles d'analyse de l'utilisation du disque.
La liste suivante indique la priorité des règles dans l'ordre décroissant :
L'organigramme suivant illustre la priorité de ces règles.
Figure 76-3 Priorité des règles du dictionnaire de logiciels dans la catégorie d'analyse de l'utilisation du disque

Avant de configurer les règles du dictionnaire de logiciels, vous devez connaître les types de modèle de dictionnaire de logiciels pris en charge par ZENworks 7. Ils sont indiqués ci-dessous :
Une expression régulière fait référence aux expressions régulières POSIX*. Pour plus d'informations sur regexp (expressions régulières), reportez-vous au site Web Open Group Base Specifications Issue 6.
Expression régulière, exemples d'utilisation :
REMARQUE :Si vous souhaitez utiliser des métacaractères tels que [, \, ^, $, ., |, ?, ( , ), * et + en tant que caractères, faites-les précéder d'une barre oblique inversée (\). Par exemple, pour spécifier c:\windows comme expression régulière, indiquez-la en tant que c:\\windows.
Une expression à développer contient des caractères affichables ainsi que le caractère joker astérisque (*).
" " correspond à zéro ou à d'autres caractères affichables.
Expression à développer, exemples d'utilisation :
Sur NetWare : une expression système à développer contient des caractères affichables ou des références à des variables d'environnement.
Exemple de variable d'environnement : $sysdir
Sur Windows : une expression système à développer contient des caractères affichables, des références à des variables d'environnement ou le caractère joker astérisque (*).
" " correspond à zéro ou à d'autres caractères affichables.
Exemple de variable d'environnement : %temp%
IMPORTANT :Une expression système à développer contient des caractères affichables, des références à des variables d'environnement, ainsi que le caractère joker astérisque (*), mais si elle contient une variable d'environnement, vous devez l'indiquer au début de l'expression. Par exemple, %temp%/*
Expression système à développer, exemples d'utilisation :
Dans ConsoleOne, cliquez avec le bouton droit de la souris sur l'objet Service d'inventaire (Service d'inventaire_nom_serveur), puis cliquez sur .
Cliquez sur l'onglet . La page Configuration du logiciel s'affiche par défaut.
Vous pouvez configurer les paramètres suivants pour analyser les informations d'inventaire logiciel :
Fichier - Assignation de logiciels : Inclut les règles suivantes :
Gérer les logiciels non identifiés : Inclut les règles suivantes :
Gérer les versions multiples de logiciel : Inclut la règle suivante :
Utilisation du disque : Inclut la règle suivante :
IMPORTANT :Avant de configurer les règles du dictionnaire de logiciels ZENworks, vous devez en connaître l'utilisation. Pour plus d'informations, reportez-vous au Section 76.3.8, Présentation de l'utilisation et de la priorité des règles du dictionnaire de logiciels ZENworks.

Pour contrôler la portée d'analyse des fichiers, cliquez dans la page , puis configurez les paramètres suivants :
Filtres d'analyse de logiciel : Inclut les filtres suivants :
Filtres d'analyse de l'utilisation du disque : Inclut les filtres suivants :
IMPORTANT :Avant de configurer les règles du dictionnaire de logiciels ZENworks, vous devez en connaître l'utilisation. Pour plus d'informations, reportez-vous à la Section 76.3.8, Présentation de l'utilisation et de la priorité des règles du dictionnaire de logiciels ZENworks.

Cliquez dans la page pour configurer les options suivantes :
Spécifier des alias : permet de configurer des alias pour les noms de logiciels et de fournisseurs.
Par défaut, les informations logicielles sont classées par nom de fournisseur dans les utilitaires d'inventaire de ConsoleOne. Les logiciels d'un même fournisseur peuvent parfois avoir des noms de fournisseurs et de produits différents. Dans ce cas, les utilitaires d'inventaire de ConsoleOne présentent les informations logicielles dans des sections différentes.
Vous pouvez toutefois fusionner les informations logicielles en spécifiant des alias. Vous pouvez personnaliser ces paramètres dans les règles du dictionnaire de logiciels suivantes :
Réconcilier les logiciels : permet de fusionner les logiciels identifiés dans la liste Ajout/Suppression de programmes ou via l'application MSI et ceux identifiés dans le dictionnaire de logiciels ZENworks. Pour plus d'informations, reportez-vous à la Section 76.3.25, Réconcilier les logiciels.
IMPORTANT :Avant de configurer les règles du dictionnaire de logiciels ZENworks, vous devez en connaître l'utilisation. Pour plus d'informations, reportez-vous au Section 76.3.8, Présentation de l'utilisation et de la priorité des règles du dictionnaire de logiciels ZENworks.

Cliquez sur , puis sur .
Dans la page de propriétés Configuration du logiciel, cochez cette case si vous ne souhaitez pas que le scanner d'inventaire utilise les règles d'assignation Fichier-Logiciel par défaut configurées dans le dictionnaire de logiciels ZENworks pour l'analyse des informations d'inventaire logiciel.
IMPORTANT :Cette option n'est pas disponible si le dictionnaire de logiciels est mis à jour à partir d'un autre serveur d'inventaire.
Cette option permet de configurer des identificateurs de logiciels dans le dictionnaire de logiciels ZENworks.
Par défaut, le dictionnaire de logiciels ZENworks contient des identificateurs de logiciels prédéfinis. Vous pouvez créer des identificateurs de logiciels dans le dictionnaire de logiciels ZENworks. Modifiez pour cela les identificateurs prédéfinis ou créez un nouvel identificateur.
Pour configurer des règles dans le dictionnaire de logiciels ZENworks :
Dans la page de propriétés Configuration du logiciel, cliquez sous .
Le tableau Dictionnaire de logiciels s'affiche.

Ce tableau présente les données stockées dans le dictionnaire de logiciels ZENworks. Il peut contenir des entrées :
Gris clair : ces entrées ne seront pas prises en compte pendant l'analyse. Le tableau contient en effet déjà des entrées prioritaires.
Gris foncé : il s'agit des règles héritées. Pour plus d'informations sur les règles héritées, reportez-vous à la Section 76.3.6, Définition d'une règle héritée.
Le tableau Configurer le dictionnaire de logiciels permet d'effectuer les opérations suivantes :
Cliquez sur .
Dans le tableau Dictionnaire de logiciels, cliquez sur pour ajouter une ligne.
Indiquez les valeurs des attributs suivants :
Nom de fichier, Date de dernière modification du fichier (aaaa-jj-mm heures:minutes), Taille minimale du fichier (octets), Taille maximale du fichier (octets), Nom du logiciel, Support Pack, Version du logiciel, Version interne, Description, Fournisseur, Plate-forme et Catégorie.
Les attributs suivants sont appelés "attributs de concordance" : Nom de fichier, Date de dernière modification du fichier, Taille minimale du fichier, Taille maximale du fichier et Version interne. Les valeurs de ces attributs concordants sont comparées à celles analysées par le scanner d'inventaire dans les en-têtes des fichiers des postes de travail inventoriés.
Si elles concordent, les valeurs des attributs d'informations logicielles correspondants (Nom du logiciel, Support Pack, Version du logiciel, Description, Fournisseur, Plate-forme et Catégorie) seront enregistrées dans la base de données d'inventaire.
Dans le tableau Dictionnaire de logiciels, spécifiez les valeurs des attributs suivants : Nom de fichier, Nom du logiciel et Fournisseur. La spécification de valeurs est facultative pour les autres attributs.
Lorsque vous ajoutez une entrée, un ID unique appelé Identificateur de dictionnaire est automatiquement assigné à cette entrée.
Par exemple, configurez les paramètres suivants dans le tableau Dictionnaire de logiciels - Éditeur de ligne :
Si, au cours de l'analyse, le scanner d'inventaire détecte un fichier qui contient les valeurs suivantes : "Nom de fichier = MSACCESS.EXE ; Date de dernière modification du fichier = 1998-30-01 05:30 ; Taille du fichier = 300000", les informations suivantes sont enregistrées dans la base de données d'inventaire :
si vous ne spécifiez aucune valeur pour un attribut, ce dernier n'est pas pris en compte pour déterminer l'entrée de remplacement. Seuls les attributs concordants sont pris en compte pour déterminer les entrées prioritaires. Par exemple, le tableau de configuration du dictionnaire de logiciels contient les entrées suivantes pour MS Word :
|
Nom du fichier |
Taille minimale du fichier |
Taille maximale du fichier |
Nom du logiciel |
Fournisseur |
|---|---|---|---|---|
|
winword.exe |
10000 |
10000 |
Word |
Microsoft |
|
winword.exe |
0 |
30000 |
Word |
Microsoft |
Seule la valeur de la taille maximale du fichier est prise en compte pour déterminer l'entrée prioritaire. Par conséquent, la deuxième entrée avec une taille maximale de fichier de 30 000 octets a priorité sur la première entrée.
(Facultatif) Cochez la case pour cette entrée.
Par exemple, le tableau Dictionnaire de logiciels contient les entrées suivantes pour MS Word :
Si l'identificateur de clé n'a pas été défini, les informations relatives au logiciel MS Word peuvent être sélectionnées à partir de l'une des entrées ci-dessus.
Pour vous assurer que les informations de l'identificateur correspondant à “Winword.exe” sont sélectionnées, sélectionnez pour "Winword.exe". Si vous sélectionnez "Winword.exe" comme identificateur de clé dans le tableau Configurer le dictionnaire de logiciels, le scanner d'inventaire stocke les informations relatives à winword.exe dans la base de données d'inventaire.
Dans le tableau Dictionnaire de logiciels, cliquez dans le volet sur .
Dans le tableau Gérer les logiciels non identifiés, effectuez les opérations suivantes :
Sélectionnez l'entrée à ajouter au dictionnaire de logiciels.
Cliquez sur dans le volet .
Cliquez sur .
Dans le tableau Dictionnaire de logiciels, sélectionnez l'entrée à supprimer.
Cliquez sur .
IMPORTANT :Vous ne pouvez supprimer que les entrées non héritées.
Dans le tableau Dictionnaire de logiciels, double-cliquez sur l'entrée dont vous souhaitez modifier les valeurs.
Vous ne pouvez modifier qu'une seule entrée à la fois.
INDICATION :Pour appeler la boîte de dialogue Éditeur de ligne, vous pouvez également sélectionner l'entrée que vous souhaitez modifier puis appuyer sur l'une des touches suivantes : Entrée, barre d'espace ou F2.
Modifiez les valeurs.
Vous ne pouvez pas modifier les valeurs des attributs Identificateur de dictionnaire et Nom de fichier.
Cliquez sur .
IMPORTANT :Vous ne pouvez pas modifier les valeurs d'une règle héritée. De même, la modification d'une règle prédéfinie par défaut crée une règle définie par l'utilisateur.
Dans le tableau Dictionnaire de logiciels, sélectionnez l'entrée qui correspond au logiciel à exclure de l'analyse d'inventaire.
Cliquez sur dans le volet .
L'entrée est ajoutée au tableau Ignorer les logiciels dans Filtres d'analyse de logiciel - Logiciel.
La règle "Consigner les fichiers qui portent ces extensions comme des logiciels non identifiés" permet de configurer les extensions des fichiers qui doivent être signalés comme logiciels non identifiés.
Pour configurer la règle :
Dans la page de propriétés Configuration du logiciel, cliquez sur sous .
Le tableau "Configurer les extensions de fichiers pour les logiciels non identifiés" s'affiche.

Cliquez sur pour ajouter une ligne.
Dans la liste déroulante , sélectionnez ou .
Indiquez une extension de fichier.
Cliquez sur .
Par exemple, si vous souhaitez que le scanner d'inventaire signale comme logiciels non identifiés les logiciels portant l'extension ".exe", configurez les paramètres suivants dans le tableau :
IMPORTANT :Le tableau peut contenir des règles héritées. Vous pouvez modifier ou supprimer ces règles uniquement dans le dictionnaire de logiciels du serveur d'inventaire qui est configuré dans la règle de mise à jour de dictionnaire. Elles s'affichent en gris foncé dans le dictionnaire de logiciels du serveur d'inventaire de ZENworks 7.
Pour supprimer une entrée du tableau, sélectionnez-la puis cliquez sur . Vous ne pouvez supprimer que les entrées non héritées.
La règle "Gérer les logiciels non identifiés" permet d'inclure ou d'exclure les logiciels non identifiés de l'analyse d'inventaire.
Pour configurer cette règle :
Dans la page de propriétés Configuration du logiciel, cliquez sur sous .
Le tableau Gérer les logiciels non identifiés s'affiche.

IMPORTANT :Le tableau peut contenir des règles héritées. Vous pouvez modifier ou supprimer ces règles uniquement dans le dictionnaire de logiciels du serveur d'inventaire qui est configuré dans la règle de mise à jour de dictionnaire. Elles s'affichent en gris foncé dans le dictionnaire de logiciels du serveur d'inventaire de ZENworks 7.
Le tableau Gérer les logiciels non identifiés permet d'effectuer les opérations suivantes :
Cliquez sur .
Si vous souhaitez qu'un logiciel non identifié soit signalé comme logiciel connu lors des analyses suivantes, procédez comme suit :
Sélectionnez l'entrée du logiciel dans le tableau Gérer les logiciels non identifiés.
Cliquez sur dans le volet .
L'entrée est automatiquement ajoutée dans le tableau Dictionnaire de logiciels.
Si vous ne souhaitez pas qu'un logiciel non identifié soit signalé lors des analyses suivantes, procédez comme suit :
Sélectionnez l'entrée du logiciel dans le tableau Gérer les logiciels non identifiés.
Cliquez sur dans le volet .
L'entrée est automatiquement ajoutée au tableau dans Filtres d'analyse de logiciel - Fichiers.
La règle "Générer un rapport sur les versions multiples de logiciel" permet d'indiquer les logiciels pour lesquels le scanner d'inventaire doit signaler les différentes versions installées sur le poste de travail inventorié.
Par défaut, le scanner d'inventaire recherche la version la plus récente du logiciel sur le poste de travail inventorié.
Pour configurer cette règle :
Dans la page de propriétés Configuration du logiciel, cliquez sur sous .
La boîte de dialogue Générer un rapport sur les versions multiples de logiciel s'affiche.

Si vous souhaitez que le scanner d'inventaire signale toutes les versions du logiciel installées sur les postes de travail inventoriés, configurez une règle dans le tableau Générer un rapport sur toutes les versions des logiciels.
Dans le tableau Générer un rapport sur toutes les versions des logiciels, cliquez sur pour ajouter une ligne.
Dans la liste déroulante , sélectionnez ou .
Indiquez le nom d'un logiciel.
(Facultatif) Dans la liste déroulante , sélectionnez ou .
(Facultatif) Indiquez le nom d'un fournisseur.
Par exemple, si vous souhaitez que le scanner d'inventaire détecte toutes les versions de Adobe Acrobat Reader installée sur le poste de travail inventorié, configurez les paramètres suivants dans le tableau :
Si le poste de travail inventorié dispose des versions 5.0 et 6.0 de Adobe Acrobat Reader, le scanner d'inventaire signalera ces deux versions de Acrobat Reader (5.0 et 6.0).
IMPORTANT :Le tableau peut contenir des règles héritées. Vous pouvez modifier ou supprimer ces règles uniquement dans le dictionnaire de logiciels du serveur d'inventaire qui est configuré dans la règle de mise à jour de dictionnaire. Elles s'affichent en gris foncé dans le dictionnaire de logiciels du serveur d'inventaire de ZENworks 7.
Pour supprimer une entrée du tableau, sélectionnez-la puis cliquez sur . Vous ne pouvez supprimer que les entrées non héritées.
Si vous souhaitez que le scanner d'inventaire ne signale que la version la plus élevée du logiciel installée sur les postes de travail inventoriés, configurez une règle dans le tableau Générer un rapport sur la version la plus récente des logiciels uniquement.
Dans le tableau Générer un rapport sur la version la plus récente des logiciels uniquement, cliquez sur pour ajouter une ligne.
Dans la liste déroulante , sélectionnez ou .
Indiquez le nom d'un logiciel.
(Facultatif) Dans la liste déroulante , sélectionnez ou .
(Facultatif) Indiquez le nom d'un fournisseur.
Par exemple, si vous souhaitez que le scanner d'inventaire consigne uniquement la version la plus récente de Adobe Acrobat Reader installée sur la machine inventoriée, configurez les paramètres suivants dans le tableau :
Si le poste de travail inventorié dispose des versions 4.0 et 5.0 de Adobe Acrobat Reader, le scanner d'inventaire ne signale que Adobe Acrobat Reader 5.0.
IMPORTANT :Le tableau peut contenir des règles héritées. Vous pouvez modifier ou supprimer ces règles uniquement dans le dictionnaire de logiciels du serveur d'inventaire qui est configuré dans la règle de mise à jour de dictionnaire. Elles s'affichent en gris foncé dans le dictionnaire de logiciels du serveur d'inventaire de ZENworks 7.
Pour supprimer une entrée du tableau, sélectionnez-la puis cliquez sur . Vous ne pouvez supprimer que les entrées non héritées.
Cliquez sur .
Par défaut, le scanner génère un rapport uniquement pour la version la plus récente du logiciel. En cas de conflit entre une règle du tableau Générer un rapport sur toutes les versions des logiciels et une règle du tableau Générer un rapport sur la version la plus récente des logiciels uniquement, cette dernière prévaut.
Par exemple, si vous souhaitez que le scanner d'inventaire génère un rapport sur toutes les versions des logiciels Microsoft à l'exception de Microsoft Office, et qu'il génère un rapport uniquement pour la version la plus récente de Microsoft Office, configurez les filtres suivants comme le montre l'exemple ci-après :
Générer un rapport sur toutes les versions des logiciels : Configurez les paramètres suivants :
Générer un rapport limité aux logiciels dont la version est la plus récente : Configurez les paramètres suivants :
La règle "Générer un rapport sur l'espace disque utilisé par extension de fichier" permet d'indiquer l'extension des fichiers pour lesquels vous souhaitez analyser l'utilisation totale du disque.
Pour configurer cette règle :
Dans la page de propriétés Configuration du logiciel, cliquez sur sous .
Le tableau Utilisation du disque - Extensions de fichier s'affiche.

Cliquez sur pour ajouter une ligne.
Dans la liste déroulante , sélectionnez ou .
Indiquez une extension de fichier.
Cliquez sur .
Par exemple, si vous souhaitez que le scanner d'inventaire analyse l'utilisation du disque de tous les fichiers dotés de l'extension ".pif", configurez les paramètres suivants dans le tableau Utilisation du disque - Extensions de fichier :
Le scanner d'inventaire analyse et enregistre uniquement l'utilisation du disque des fichiers dotés de l'extension ".pif" dans la base de données d'inventaire.
IMPORTANT :Le tableau peut contenir des règles héritées. Vous pouvez modifier ou supprimer ces règles uniquement dans le dictionnaire de logiciels du serveur d'inventaire qui est configuré dans la règle de mise à jour de dictionnaire. Elles s'affichent en gris foncé dans le dictionnaire de logiciels du serveur d'inventaire de ZENworks 7.
Pour supprimer une entrée du tableau Utilisation du disque - Extensions de fichier, sélectionnez-la puis cliquez sur . Vous ne pouvez supprimer que les entrées non héritées.
Le filtre "Unités et répertoires" permet de contrôler l'analyse des logiciels situés sur les unités et les répertoires spécifiés.
Pour configurer ce filtre :
Dans la page de propriétés Filtres, cliquez sur sous dans le volet .
La boîte de dialogue Analyse de logiciel - Filtres d'unités et de répertoires s'affiche.

Configurez les filtres suivants :
Par défaut, le scanner d'inventaire analyse tous les répertoires sur les postes de travail inventoriés. Si vous avez utilisé le filtre Ignorer les répertoires pour que tous les répertoires soient ignorés lors de l'analyse, puis qu'ultérieurement vous souhaitez inclure un répertoire spécifique dans l'analyse, identifiez-le dans le filtre Analyser les répertoires. Les paramètres du filtre Analyser les répertoires remplacent ceux des filtres Ignorer les répertoires et Ignorer les unités.
Par exemple, si vous ne souhaitez pas que le scanner d'inventaire analyse les fichiers et répertoires situés sur l'unité C: à l'exception du répertoire c:\program files sur les postes de travail Windows inventoriés, configurez les filtres suivants comme le montre l'exemple ci-après :
Ignorer les unités : Configurez les paramètres suivants :
Analyser les répertoires : Configurez les paramètres suivants :
Cliquez sur .
Le filtre "Ignorer les unités" permet d'indiquer les unités à ignorer lors de l'analyse des postes de travail inventoriés.
Par défaut, le scanner d'inventaire analyse toutes les unités.
Pour configurer ce filtre :
Dans le tableau Ignorer les unités, cliquez sur pour ajouter une ligne.
Dans la liste déroulante , sélectionnez , ou .
(Conditionnel) Si vous sélectionnez comme type de modèle, sélectionnez ensuite ou dans la liste déroulante en fonction du système d'exploitation des postes de travail inventoriés.
IMPORTANT :Si vous sélectionnez ou comme type de modèle, la valeur correspondante dans la colonne est automatiquement remplacée par "". Il est impossible de modifier cette valeur.
Indiquez le nom de l'unité.
Par exemple, si vous ne souhaitez pas que le scanner d'inventaire analyse les fichiers de l'unité C sur tous les postes de travail Windows inventoriés, configurez les paramètres suivants dans le tableau Ignorer les unités :
Le scanner d'inventaire n'analyse pas les fichiers de l'unité C.
IMPORTANT :Le tableau peut contenir des règles héritées. Vous pouvez modifier ou supprimer ces règles uniquement dans le dictionnaire de logiciels du serveur d'inventaire qui est configuré dans la règle de mise à jour de dictionnaire. Elles s'affichent en gris foncé dans le dictionnaire de logiciels du serveur d'inventaire de ZENworks 7.
Pour supprimer une entrée du tableau Ignorer les unités, sélectionnez-la puis cliquez sur . Vous ne pouvez supprimer que les entrées non héritées.
Le filtre "Analyser les unités" permet d'indiquer les fichiers à analyser sur les postes de travail inventoriés.
Pour configurer ce filtre :
Dans le tableau Analyser les unités, cliquez sur pour ajouter une ligne.
Dans la liste déroulante , sélectionnez , ou .
(Conditionnel) Si vous sélectionnez comme type de modèle, sélectionnez ensuite ou dans la liste déroulante en fonction du système d'exploitation des postes de travail inventoriés.
IMPORTANT :Si vous sélectionnez ou comme type de modèle, la valeur correspondante dans la colonne est automatiquement remplacée par "". Il est impossible de modifier cette valeur.
Indiquez le nom de l'unité.
Par exemple, si vous souhaitez que le scanner d'inventaire analyse les fichiers qui figurent sur l'unité C de tous les postes de travail Windows inventoriés, configurez les paramètres suivants dans le tableau Analyser les unités :
Vous devez également configurer les paramètres suivants dans le tableau Ignorer les unités :
Le scanner d'inventaire n'analyse que les fichiers de l'unité C pour la collecte des informations logicielles.
IMPORTANT :Le tableau peut contenir des règles héritées. Vous pouvez modifier ou supprimer ces règles uniquement dans le dictionnaire de logiciels du serveur d'inventaire qui est configuré dans la règle de mise à jour de dictionnaire. Elles s'affichent en gris foncé dans le dictionnaire de logiciels du serveur d'inventaire de ZENworks 7.
Pour supprimer une entrée du tableau Analyser les unités, sélectionnez-la puis cliquez sur . Vous ne pouvez supprimer que les entrées non héritées.
IMPORTANT :Par défaut, le scanner d'inventaire analyse toutes les unités sur les postes de travail inventoriés. Si vous avez utilisé le filtre Ignorer les unités pour que toutes les unités soient ignorées lors de l'analyse puis qu'ultérieurement vous souhaitez inclure une unité spécifique dans l'analyse, identifiez-la dans le filtre Analyser les unités. Les paramètres du filtre Analyser les unités remplacent ceux du filtre Ignorer les unités.
Le filtre "Ignorer les répertoires" permet d'indiquer les répertoires à ignorer lors de l'analyse des postes de travail inventoriés.
Par défaut, le scanner d'inventaire analyse tous les répertoires.
Pour configurer ce filtre :
Dans le tableau Ignorer les répertoires, cliquez sur pour ajouter une ligne.
Dans la liste déroulante , sélectionnez , ou .
(Conditionnel) Si vous sélectionnez comme type de modèle, sélectionnez ensuite ou dans la liste déroulante en fonction du système d'exploitation des postes de travail inventoriés.
IMPORTANT :Si vous sélectionnez ou comme type de modèle, la valeur correspondante dans la colonne est automatiquement remplacée par "". Il est impossible de modifier cette valeur.
Indiquez un nom de répertoire.
Par exemple, si vous ne souhaitez pas que le scanner d'inventaire analyse les fichiers du répertoire c:\program files sur tous les postes de travail Windows inventoriés, configurez les paramètres suivants dans le tableau Ignorer les répertoires :
Le scanner d'inventaire n'analyse pas les fichiers dans c:\program files.
IMPORTANT :Le tableau peut contenir des règles héritées. Vous pouvez modifier ou supprimer ces règles uniquement dans le dictionnaire de logiciels du serveur d'inventaire qui est configuré dans la règle de mise à jour de dictionnaire. Elles s'affichent en gris foncé dans le dictionnaire de logiciels du serveur d'inventaire de ZENworks 7.
Pour supprimer une entrée du tableau Ignorer les répertoires, sélectionnez-la puis cliquez sur . Vous ne pouvez supprimer que les entrées non héritées.
Le filtre "Analyser les répertoires" permet d'indiquer les répertoires à analyser sur les postes de travail inventoriés.
Pour configurer ce filtre :
Dans le tableau Analyser les répertoires, cliquez sur pour ajouter une ligne.
Dans la liste déroulante , sélectionnez , ou .
(Conditionnel) Si vous sélectionnez comme type de modèle, sélectionnez ensuite ou dans la liste déroulante en fonction du système d'exploitation des postes de travail inventoriés.
IMPORTANT :Si vous sélectionnez ou comme type de modèle, la valeur correspondante dans la colonne est automatiquement remplacée par "". Il est impossible de modifier cette valeur.
Indiquez un nom de répertoire.
Par exemple, si vous souhaitez que le scanner d'inventaire analyse les fichiers du répertoire c:\program files sur tous les postes de travail Windows inventoriés, configurez les paramètres suivants dans le tableau Analyser les répertoires :
Vous devez également configurer les paramètres suivants dans le tableau Ignorer les répertoires :
Le scanner d'inventaire analyse uniquement les fichiers du répertoire c:\program files pour les informations logicielles.
IMPORTANT :Le tableau peut contenir des règles héritées. Vous pouvez modifier ou supprimer ces règles uniquement dans le dictionnaire de logiciels du serveur d'inventaire qui est configuré dans la règle de mise à jour de dictionnaire. Elles s'affichent en gris foncé dans le dictionnaire de logiciels du serveur d'inventaire de ZENworks 7.
Pour supprimer une entrée du tableau Analyser les répertoires, sélectionnez-la puis cliquez sur . Vous ne pouvez supprimer que les entrées non héritées.
Le filtre "Extensions de fichier" permet de contrôler l'analyse des fichiers de logiciels qui portent l'extension spécifiée.
Pour configurer ce filtre :
Dans la page de propriétés Filtres, cliquez sur sous dans le volet .
La boîte de dialogue Analyse de logiciel - Filtres d'extensions de fichier s'affiche.

Configurez les filtres suivants :
Cliquez sur .
Le filtre "Ignorer les extensions de fichiers" permet d'indiquer les extensions de fichiers à ignorer lors de l'analyse des postes de travail inventoriés.
Pour configurer ce filtre :
Dans le tableau Ignorer les extensions de fichier, cliquez sur pour ajouter une ligne.
Dans la liste déroulante , sélectionnez ou .
Indiquez une extension de fichier.
Par exemple, si vous ne souhaitez pas que le scanner d'inventaire analyse les fichiers dont l'extension commence par ".ex", configurez les paramètres suivants dans le tableau Ignorer les extensions de fichier :
Le scanner d'inventaire n'analyse pas les fichiers dont l'extension commence par ".ex". Par exemple, .ex1, .ex2, .exe et exec.
IMPORTANT :Le tableau peut contenir des règles héritées. Vous pouvez modifier ou supprimer ces règles uniquement dans le dictionnaire de logiciels du serveur d'inventaire qui est configuré dans la règle de mise à jour de dictionnaire. Elles s'affichent en gris foncé dans le dictionnaire de logiciels du serveur d'inventaire de ZENworks 7.
Pour supprimer une entrée du tableau Ignorer les extensions de fichiers, sélectionnez-la puis cliquez sur . Vous ne pouvez supprimer que les entrées non héritées.
Le filtre "Analyser les extensions de fichiers" permet d'indiquer les extensions de fichiers à analyser sur les postes de travail inventoriés.
Si vous avez utilisé le filtre Ignorer les extensions de fichiers pour que certaines extensions de fichiers soient ignorées lors de l'analyse puis qu'ultérieurement vous souhaitez inclure une extension de fichier spécifique dans l'analyse, identifiez-la dans le filtre Analyser les extensions de fichiers. Les paramètres du filtre Analyser les extensions de fichier remplacent ceux du filtre Ignorer les extensions de fichier.
Pour configurer ce filtre :
Dans le tableau Analyser les extensions de fichiers, cliquez sur pour ajouter une ligne.
Dans la liste déroulante , sélectionnez ou .
Indiquez une extension de fichier.
Par exemple, si vous souhaitez que le scanner d'inventaire analyse tous les fichiers dotés de l'extension ".exe", configurez les paramètres suivants dans le tableau Analyser les extensions de fichier :
Le scanner d'inventaire analyse et enregistre uniquement les fichiers qui possèdent l'extension ".exe" dans la base de données d'inventaire.
IMPORTANT :Le tableau peut contenir des règles héritées. Vous pouvez modifier ou supprimer ces règles uniquement dans le dictionnaire de logiciels du serveur d'inventaire qui est configuré dans la règle de mise à jour de dictionnaire. Elles s'affichent en gris foncé dans le dictionnaire de logiciels du serveur d'inventaire de ZENworks 7.
Pour supprimer une entrée du tableau Analyser les extensions de fichiers, sélectionnez-la puis cliquez sur . Vous ne pouvez supprimer que les entrées non héritées.
Le filtre "Fichiers" permet de contrôler l'analyse des fichiers spécifiés.
Pour configurer ce filtre :
Dans la page de propriétés Filtres, cliquez sur sous dans le volet .
Le tableau Analyse de logiciel - Ignorer les fichiers s'affiche.

Cliquez sur pour ajouter une ligne.
Dans la liste déroulante , sélectionnez , ou .
(Conditionnel) Si vous sélectionnez comme type de modèle, sélectionnez ensuite ou dans la liste déroulante en fonction du système d'exploitation des postes de travail inventoriés.
IMPORTANT :Si vous sélectionnez ou comme type de modèle, la valeur correspondante dans la colonne est automatiquement remplacée par "". Il est impossible de modifier cette valeur.
Indiquez un nom de fichier.
Cliquez sur .
Par exemple, si vous souhaitez que le scanner d'inventaire analyse notepad.exe sur tous les postes de travail inventoriés, configurez les paramètres suivants :
Ce tableau affiche également les fichiers ajoutés à partir du tableau Gérer les logiciels non identifiés.
IMPORTANT :Le tableau peut contenir des règles héritées. Vous pouvez modifier ou supprimer ces règles uniquement dans le dictionnaire de logiciels du serveur d'inventaire qui est configuré dans la règle de mise à jour de dictionnaire. Elles s'affichent en gris foncé dans le dictionnaire de logiciels du serveur d'inventaire de ZENworks 7.
Le tableau Analyse de logiciel - Filtres de fichiers permet également d'effectuer les opérations suivantes :
Le filtre "Logiciel" permet de configurer des logiciels à exclure de l'analyse d'inventaire.
Pour configurer ce filtre :
Dans la page de propriétés Filtres, cliquez sur sous dans le volet .
Le tableau Analyse de logiciel - Ignorer les logiciels s'affiche.

Vous pouvez ajouter manuellement ou automatiquement des entrées au tableau Ignorer les logiciels.
Par exemple, si vous ne souhaitez pas que le scanner d'inventaire analyse les produits Adobe, configurez les paramètres suivants :
Le scanner d'inventaire ne consigne pas les logiciels dont le nom commence par "Adobe".

IMPORTANT :Le tableau peut contenir des règles héritées. Vous pouvez modifier ou supprimer ces règles uniquement dans le dictionnaire de logiciels du serveur d'inventaire qui est configuré dans la règle de mise à jour de dictionnaire. Elles s'affichent en gris foncé dans le dictionnaire de logiciels du serveur d'inventaire de ZENworks 7.
Le tableau Analyse de logiciel - Ignorer les logiciels permet également d'effectuer les opérations suivantes :
Le filtre "Unités et répertoires" permet de configurer les disques et répertoires à inclure ou exclure de l'analyse de l'utilisation du disque par le composant Inventaire.
Pour configurer ce filtre :
Dans la page de propriétés Filtres, cliquez sur sous dans le volet .
La boîte de dialogue Analyse de l'utilisation du disque - Filtres d'unités et de répertoires s'affiche.

Configurez les filtres suivants :
Par défaut, le scanner d'inventaire analyse l'utilisation du disque de tous les répertoires sur les postes de travail inventoriés. Si vous avez utilisé le filtre Ignorer les répertoires pour que tous les répertoires soient ignorés lors de l'analyse de l'utilisation du disque, puis qu'ultérieurement vous souhaitez inclure un répertoire spécifique dans l'analyse, identifiez-le dans le filtre Analyser les répertoires. Les paramètres du filtre Analyser les répertoires remplacent les paramètres des filtres Ignorer les répertoires et Ignorer les unités.
Par exemple, si vous ne souhaitez pas que le scanner d'inventaire analyse l'utilisation du disque de tous les fichiers et répertoires situés sur l'unité C: à l'exception du répertoire c:\program files sur les postes de travail Windows inventoriés, configurez les filtres suivants comme le montre l'exemple ci-après :
Ignorer les unités : Configurez les paramètres suivants :
Analyser les répertoires : Configurez les paramètres suivants :
Cliquez sur .
Le filtre "Ignorer les unités" permet d'indiquer les unités dont l'utilisation du disque ne doit pas être analysée sur les postes de travail inventoriés.
Par défaut, le scanner d'inventaire analyse toutes les unités.
Pour configurer le filtre "Ignorer les unités" :
Dans le tableau Ignorer les unités, cliquez sur pour ajouter une ligne.
Dans la liste déroulante , sélectionnez , ou .
(Conditionnel) Si vous sélectionnez comme type de modèle, sélectionnez ensuite ou dans la liste déroulante en fonction du système d'exploitation des postes de travail inventoriés.
IMPORTANT :Si vous sélectionnez ou comme type de modèle, la valeur correspondante dans la colonne est automatiquement remplacée par "". Il est impossible de modifier cette valeur.
Indiquez le nom de l'unité.
Par exemple, si vous ne souhaitez pas que le scanner d'inventaire analyse l'utilisation du disque de l'unité C sur tous les postes de travail Windows* inventoriés, configurez les paramètres suivants dans le tableau Ignorer les unités :
Le scanner d'inventaire n'analyse pas l'utilisation du disque des fichiers situés sur l'unité C.
IMPORTANT :Le tableau peut contenir des règles héritées. Vous pouvez modifier ou supprimer ces règles uniquement dans le dictionnaire de logiciels du serveur d'inventaire qui est configuré dans la règle de mise à jour de dictionnaire. Elles s'affichent en gris foncé dans le dictionnaire de logiciels du serveur d'inventaire de ZENworks 7.
Pour supprimer une entrée du tableau Ignorer les unités, sélectionnez-la puis cliquez sur . Vous ne pouvez supprimer que les entrées non héritées.
Le filtre "Analyser les unités" permet d'indiquer les unités dont l'utilisation du disque doit être analysée sur les postes de travail inventoriés.
Pour configurer le filtre "Analyser les unités" :
Dans le tableau Analyser les unités, cliquez sur pour ajouter une ligne.
Dans la liste déroulante , sélectionnez , ou .
(Conditionnel) Si vous sélectionnez comme type de modèle, sélectionnez ensuite ou dans la liste déroulante en fonction du système d'exploitation des postes de travail inventoriés.
IMPORTANT :Si vous sélectionnez ou comme type de modèle, la valeur correspondante dans la colonne est automatiquement remplacée par "". Il est impossible de modifier cette valeur.
Indiquez le nom de l'unité.
Par exemple, si vous souhaitez que le scanner d'inventaire analyse l'utilisation du disque de l'unité C sur tous les postes de travail Windows inventoriés, configurez les paramètres suivants dans le tableau Analyser les unités :
Vous devez également configurer les paramètres suivants dans le tableau Ignorer les unités :
Le scanner d'inventaire analyse et enregistre l'utilisation du disque des fichiers qui figurent sur l'unité C dans la base de données d'inventaire.
IMPORTANT :Le tableau peut contenir des règles héritées. Vous pouvez modifier ou supprimer ces règles uniquement dans le dictionnaire de logiciels du serveur d'inventaire qui est configuré dans la règle de mise à jour de dictionnaire. Elles s'affichent en gris foncé dans le dictionnaire de logiciels du serveur d'inventaire de ZENworks 7.
Pour supprimer une entrée du tableau Analyser les unités, sélectionnez-la puis cliquez sur . Vous ne pouvez supprimer que les entrées non héritées.
IMPORTANT :Par défaut, le scanner d'inventaire analyse l'utilisation du disque de toutes les unités sur les postes de travail inventoriés. Si vous avez utilisé le filtre Ignorer les unités pour que toutes les unités soient ignorées lors de l'analyse de l'utilisation du disque puis qu'ultérieurement vous souhaitez inclure une unité spécifique dans l'analyse, identifiez-la dans le filtre Analyser les unités. Les paramètres du filtre Analyser les unités remplacent ceux du filtre Ignorer les unités.
Le filtre "Ignorer les répertoires" permet d'indiquer les répertoires dont l'utilisation du disque doit être ignorée lors de l'analyse des postes de travail inventoriés.
Par défaut, le scanner d'inventaire analyse tous les répertoires.
Pour configurer le filtre "Ignorer les répertoires" :
Dans le tableau Ignorer les répertoires, cliquez sur pour ajouter une ligne.
Dans la liste déroulante , sélectionnez , ou .
(Conditionnel) Si vous sélectionnez comme type de modèle, sélectionnez ensuite ou dans la liste déroulante en fonction du système d'exploitation des postes de travail inventoriés.
IMPORTANT :Si vous sélectionnez ou comme type de modèle, la valeur correspondante dans la colonne est automatiquement remplacée par "". Il est impossible de modifier cette valeur.
Indiquez un nom de répertoire.
Par exemple, si vous ne souhaitez pas que le scanner d'inventaire analyse l'utilisation du disque du répertoire c:\program files sur les tous postes de travail Windows inventoriés, configurez les paramètres suivants dans le tableau Ignorer les répertoires :
Le scanner d'inventaire n'analyse pas l'utilisation du disque du répertoire c:\program files.
IMPORTANT :Le tableau peut contenir des règles héritées. Vous pouvez modifier ou supprimer ces règles uniquement dans le dictionnaire de logiciels du serveur d'inventaire qui est configuré dans la règle de mise à jour de dictionnaire. Elles s'affichent en gris foncé dans le dictionnaire de logiciels du serveur d'inventaire de ZENworks 7.
Pour supprimer une entrée du tableau Ignorer les répertoires, sélectionnez-la puis cliquez sur . Vous ne pouvez supprimer que les entrées non héritées.
Le filtre "Analyser les répertoires" permet d'indiquer les répertoires dont l'utilisation du disque doit être analysée sur les postes de travail inventoriés.
Pour configurer le filtre "Analyser les répertoires" :
Dans le tableau Analyser les répertoires, cliquez sur pour ajouter une ligne.
Dans la liste déroulante , sélectionnez , ou .
(Conditionnel) Si vous sélectionnez comme type de modèle, sélectionnez ensuite ou dans la liste déroulante en fonction du système d'exploitation des postes de travail inventoriés.
IMPORTANT :Si vous sélectionnez ou comme type de modèle, la valeur correspondante dans la colonne est automatiquement remplacée par "". Il est impossible de modifier cette valeur.
Indiquez un nom de répertoire.
Par exemple, si vous souhaitez que le scanner d'inventaire analyse l'utilisation du disque du répertoire c:\program files sur tous les postes de travail Windows inventoriés, configurez les paramètres suivants dans le tableau Analyser les répertoires :
Vous devez également configurer les paramètres suivants dans le tableau Ignorer les répertoires :
Le scanner d'inventaire analyse et enregistre, dans la base de données d'inventaire, uniquement l'utilisation du disque des fichiers situés dans c:\program files.
IMPORTANT :Le tableau peut contenir des règles héritées. Vous pouvez modifier ou supprimer ces règles uniquement dans le dictionnaire de logiciels du serveur d'inventaire qui est configuré dans la règle de mise à jour de dictionnaire. Elles s'affichent en gris foncé dans le dictionnaire de logiciels du serveur d'inventaire de ZENworks 7.
Pour supprimer une entrée du tableau Analyser les répertoires, sélectionnez-la puis cliquez sur . Vous ne pouvez supprimer que les entrées non héritées.
Le filtre "Fichiers" permet de configurer les fichiers à exclure de l'analyse de l'utilisation du disque par le composant Inventaire.
Pour configurer ce filtre :
Dans la page de propriétés Filtres, cliquez sur sous dans le volet .
La boîte de dialogue Analyse de l'utilisation du disque - Ignorer les fichiers s'affiche.

Cliquez sur pour ajouter une ligne.
Dans la liste déroulante , sélectionnez , ou .
(Conditionnel) Si vous sélectionnez comme type de modèle, sélectionnez ensuite ou dans la liste déroulante en fonction du système d'exploitation des serveurs inventoriés.
IMPORTANT :Si vous sélectionnez ou comme type de modèle, la valeur correspondante dans la colonne est automatiquement remplacée par "". Il est impossible de modifier cette valeur.
Indiquez un fichier.
Cliquez sur .
Par exemple, si vous souhaitez que le scanner d'inventaire analyse l'utilisation du disque de tous les fichiers dotés de l'extension ".exe" à l'exception du fichier msoffice.exe, configurez les règles suivantes comme le montre l'exemple ci-après :
Analyse de l'utilisation du disque - Ignorer les fichiers : Configurez les paramètres suivants :
Générer un rapport sur l'espace disque utilisé par extension de fichiers : Configurez les paramètres suivants :
IMPORTANT :Le tableau peut contenir des règles héritées. Vous pouvez modifier ou supprimer ces règles uniquement dans le dictionnaire de logiciels du serveur d'inventaire qui est configuré dans la règle de mise à jour de dictionnaire. Elles s'affichent en gris foncé dans le dictionnaire de logiciels du serveur d'inventaire de ZENworks 7.
Pour supprimer une entrée du tableau, sélectionnez-la puis cliquez sur . Vous ne pouvez supprimer que les entrées non héritées.
La règle "Alias des noms de fournisseurs" permet de configurer les alias pour les noms de fournisseurs.
Dans la page de propriétés Alias, cliquez sur sous dans le volet .
Le tableau Alias des noms de fournisseurs s'affiche.

Cliquez sur pour ajouter une ligne.
Dans la liste déroulante , sélectionnez ou .
Spécifiez un modèle d'alias.
Spécifiez un alias.
Cliquez sur .
Par exemple, si vous souhaitez que le scanner d'inventaire consigne "Microsoft Corporation" dans la base de données d'inventaire dès lors que le nom du fournisseur commence par "Microsoft", configurez les paramètres suivants :
Si, au cours de l'analyse, le scanner d'inventaire détecte la présence de fournisseurs répondant au nom de Microsoft, Microsoft Inc. et Microsoft Inc. Corporation, ces noms qui commencent par "Microsoft" seront remplacés par "Microsoft Corporation" dans la base de données d'inventaire.
IMPORTANT :Le tableau peut contenir des règles héritées. Vous pouvez modifier ou supprimer ces règles uniquement dans le dictionnaire de logiciels du serveur d'inventaire qui est configuré dans la règle de mise à jour de dictionnaire. Elles s'affichent en gris foncé dans le dictionnaire de logiciels du serveur d'inventaire de ZENworks 7.
Le tableau Alias des noms de fournisseurs permet également d'effectuer les opérations suivantes :
La règle "Alias des noms de logiciel" permet de configurer des alias pour les noms de logiciel.
Dans la page de propriétés Alias, cliquez sur sous dans le volet .
Le tableau Alias des noms de logiciel s'affiche.

Cliquez sur pour ajouter une ligne.
Dans la liste déroulante , sélectionnez ou .
Spécifiez un modèle d'alias.
Spécifiez un alias.
Cliquez sur .
Par exemple, si vous souhaitez que le scanner d'inventaire consigne "Application WinZip" dans la base de données d'inventaire dès lors que le nom de produit est "WinZip", configurez les paramètres suivants :
Si le scanner d'inventaire détecte les noms de produits WinZip, Exécutables WinZip et Applications WinZip, seul le logiciel répondant exactement au nom de "WinZip" sera remplacé par "Application WinZip" dans la base de données d'inventaire. Les autres noms de logiciels seront signalés tels qu'ils auront été détectés.
IMPORTANT :Le tableau peut contenir des règles héritées. Vous pouvez modifier ou supprimer ces règles uniquement dans le dictionnaire de logiciels du serveur d'inventaire qui est configuré dans la règle de mise à jour de dictionnaire. Elles s'affichent en gris foncé dans le dictionnaire de logiciels du serveur d'inventaire de ZENworks 7.
Le tableau Alias des noms de logiciel permet également d'effectuer les opérations suivantes :
La règle "Réconcilier les logiciels" permet d'associer à chaque logiciel identifié dans la liste Ajout/Suppression de programmes ou via l'application MSI le logiciel et le fournisseur correspondants tels qu'ils sont identifiés et configurés dans le dictionnaire de logiciels ZENworks. Cette association peut être nécessaire dès lors qu'un logiciel de la liste Ajout/Suppression de programmes ou provenant de l'application MSI n'utilise pas le même nom ni le même fournisseur que le logiciel correspondant configuré dans le dictionnaire de logiciels ZENworks.
Pour configurer la règle :
Dans la page de propriétés Alias, cliquez sur sous dans le volet .
Le tableau Réconcilier les logiciels s'affiche.

Par défaut, le tableau Réconcilier les logiciels affiche les assignations prédéfinies des logiciels dans la liste Ajout/Suppression de programmes ou le fichier MSI avec les logiciels configurés dans le dictionnaire de logiciels. Il affiche également les logiciels de la liste Ajout/Suppression de programmes ou du fichier MSI identifiés à la dernière analyse pour lesquels vous pouvez configurer les noms de logiciels et de fournisseurs. Ce tableau comporte les colonnes suivantes :
Vous ne pouvez pas modifier les valeurs de cet attribut.
Le nom du logiciel ARP/MSI affiché montre le logiciel identifié via la liste Ajout/Suppression de programmes ou l'application MSI et stocké dans la base de données d'inventaire.
Vous ne pouvez pas modifier les valeurs de cet attribut.
IMPORTANT :Le tableau peut contenir des règles héritées. Vous pouvez modifier ou supprimer ces règles uniquement dans le dictionnaire de logiciels du serveur d'inventaire qui est configuré dans la règle de mise à jour de dictionnaire. Elles s'affichent en gris foncé dans le dictionnaire de logiciels du serveur d'inventaire de ZENworks 7.
Pour réconcilier les logiciels :
Le tableau Réconcilier les logiciels permet également d'effectuer les opérations suivantes :
Vous pouvez trier les entrées du tableau en assignant différentes positions de tri à une, deux ou trois colonnes.
Cliquez sur .
La boîte de dialogue Trier s'affiche.
Dans la liste déroulante , sélectionnez la colonne de tableau à utiliser pour trier les entrées.
Sélectionnez ou .
(Facultatif) Pour trier à différents niveaux selon deux ou trois colonnes, configurez les listes déroulantes et sélectionnez ou .
Cliquez sur .
Cliquez sur .
La boîte de dialogue Filtre s'affiche.
Dans la boîte de dialogue Filtre, procédez comme suit pour créer une requête :
Sélectionnez un attribut.
Sélectionnez un opérateur. Les opérateurs affichés varient en fonction de l'attribut sélectionné à l'étape 2a.
Saisissez une valeur.
(Facultatif) Pour créer une requête avancée, sélectionnez l'un des opérateurs logiques suivants et définissez la requête :
Cliquez sur .
une fois le filtre appliqué, la liste des tableaux affiche uniquement les entrées qui en résultent. Pour annuler le filtre :
Cliquez sur .
La boîte de dialogue Filtre s'affiche.
Cliquez sur , puis sur .
L'option permet d'appliquer à nouveau des opérations de tri ou de filtrage. Pour rafraîchir les entrées du tableau, cliquez sur ou appuyez sur F5.
IMPORTANT :Le bouton s'affiche uniquement lorsque vous appliquez des opérations de tri ou de filtrage au tableau.
Vous pouvez désactiver l'analyse de fichiers pour tous les logiciels à l'exception des suivants :
Pour désactiver l'analyse de fichiers :
Dans ConsoleOne, cliquez avec le bouton droit de la souris sur l'objet Service d'inventaire, puis cliquez sur .
Cliquez sur l'onglet .
La page Configuration du logiciel s'affiche par défaut.
Cochez la case .
Cliquez sur le bouton de la règle "Consigner les fichiers qui portent ces extensions comme des logiciels non identifiés".
Par défaut, le tableau comporte une entrée pourvue de l'extension de fichier EXE. Supprimez cette entrée.
Cliquez sur .
Cliquez sur , puis sur .
Lorsque vous déployez le dictionnaire de logiciels pour la première fois, ses paramètres par défaut deviennent effectifs et le scanner d'inventaire consigne les informations suivantes dans un rapport :
Cette analyse stocke une grande quantité d'informations inutiles dans la base de données d'inventaire. Elle affecte également les performances du dispositif de stockage et de tous les utilitaires d'inventaire de ConsoleOne, tels que Requête et Rapport.
Pour éviter ces problèmes, nous vous recommandons d'affiner le dictionnaire de logiciels en fonction de vos exigences avant de le déployer dans votre entreprise. Pour affiner le dictionnaire de logiciels, procédez comme suit :
Déployez un petit ensemble représentatif de postes de travail inventoriés dans un environnement d'essai.
REMARQUE :Cet ensemble représentatif doit inclure tous les services ou départements de votre entreprise pour lesquels vous souhaitez collecter un inventaire.
Attachez ces postes de travail inventoriés à un serveur d'inventaire autonome, également déployé dans l'environnement d'essai.
Outre les éléments par défaut répertoriés dans le tableau de la règle Consigner les fichiers qui portent ces extensions comme des logiciels non identifiés, vous pouvez analyser d'autres extensions de fichiers et les consigner en tant que logiciels identifiés. Il peut s'agir d'extensions de fichiers d'applications, tels que des DLL, etc.
Planifiez l'analyse et attendez que les informations d'inventaire soient stockées dans la base de données d'inventaire.
Reconfigurez le dictionnaire de logiciels en fonction des informations d'inventaire disponibles dans la base de données pour résoudre les problèmes indiqués plus haut. Effectuez les tâches suivantes :
Logiciels non identifiés : En fonction des paramètres Consigner les fichiers qui portent ces extensions comme des logiciels non identifiés, toutes les informations relatives aux logiciels non identifiés peuvent être visualisées dans le tableau Gérer les logiciels non identifiés.
Le résultat contient les sections suivantes :
Effectuez les tâches suivantes dans le tableau Gérer les logiciels non identifiés :
L'efficacité de cet exercice repose sur les conditions suivantes :
Instances multiples de logiciels sur le même poste de travail inventorié : Pour un poste de travail inventorié donné, le même logiciel peut être consigné deux fois si une entrée est consignée à partir d'une analyse des produits figurant dans la liste Ajout/Suppression de programmes ou d'une analyse MSI et l'autre sur la base de la configuration du dictionnaire de logiciels. La règle Section 76.3.25, Réconcilier les logiciels contient des configurations par défaut pour fusionner ces deux entrées, mais elles peuvent ne pas suffire. Pour résoudre ce problème, vous devez configurer manuellement la règle Éditer les logiciels à ajouter/supprimer.
Unités et répertoires redondants ne contenant pas de logiciels : Configurez les règles dans la page Analyse de logiciel et les pages d'analyse de l'utilisation du disque du dictionnaire de logiciels pour retirer ces unités et ces répertoires de l'analyse. Pour plus d'informations sur les règles du dictionnaire de logiciels, reportez-vous à l'Étape 3.
Analysez de nouveau tous les postes de travail inventoriés.
Une fois que les informations d'inventaire sont stockées dans la base de données d'inventaire, vous devez constater que toutes les entrées marquées pour le dictionnaire lors de la précédente analyse sont analysées et consignées comme logiciel.
Répétez les étapes 3 à 7 jusqu'à ce que le dictionnaire soit configuré selon vos exigences.
Configurez la base de données d'inventaire. Pour plus d'informations sur la configuration de la base de données d'inventaire, reportez-vous à la Section 77.1.1, Configuration de la base de données d'inventaire.
Cliquez avec le bouton droit sur un objet Poste de travail inventorié, cliquez sur , puis sur .
Dans la boîte de dialogue Résumé, cliquez sur > > > pour afficher les informations d'inventaire concernant les logiciels.
La liste des groupes de logiciels et logiciels du fournisseur s'affiche. Un groupe de logiciels contient un correctif logiciel et des informations sur le fichier représentatif du groupe. Un logiciel contient un correctif logiciel et des informations sur le fichier représentatif du produit.
Pour plus d'informations, reportez-vous à la Section 77.1.2, Affichage du résumé d'inventaire d'un poste de travail inventorié.
Vous pouvez désormais générer les rapports d'inventaire des logiciels suivants :
Pour plus d'informations sur chaque rapport, reportez-vous à Types de rapports d'inventaire.