O scanner de Inventário foi aprimorado com os recursos a seguir, que permitem controlar de modo mais efetivo e eficiente o processo de exploração de estações de trabalho inventariadas que tenham o Inventário da Estação de Trabalho do ZENworks 7:
Esta seção fornece informações sobre os seguintes tópicos:
O dicionário do software ZENworks contém uma lista de identificadores e regras de software. Cada identificador de software identifica um produto específico instalado em uma estação de trabalho inventariada. As regras controlam o escopo do processo de exploração.
O dicionário do software ZENworks é automaticamente instalado em um Servidor de Inventário e nas estações de trabalho inventariadas no momento em que você instala o software do Inventário da Estação de Trabalho. Após a configuração das políticas necessárias e a inicialização do serviço de Inventário, o scanner de Inventário reportará as informações de software com base no dicionário do software.
Há dois tipos de dicionário de software: o dicionário Geral e o dicionário Particular.
Dicionário Geral: o dicionário Geral é a parte do dicionário do software que contém identificadores de software predefinidos. Com base nesse dicionário, o scanner de Inventário reporta se determinado produto está instalado em uma estação de trabalho inventariada.
Dicionário Particular: o dicionário Particular é a parte do dicionário do software que contém identificadores e regras de software definidos pelo usuário e que permitem definir o escopo da exploração de Inventário e personalizar as informações de software. É possível configurar as regras. Para obter mais informações sobre como configurar as regras, consulte a Seção 76.3.10, Configurando as regras do Dicionário do Software.
IMPORTANTE:as regras definidas no dicionário particular anulam as regras predefinidas no dicionário geral.
Uma regra do dicionário do software representa um conjunto de condições que controlam o escopo do processo de exploração.
Uma entrada que identifica um produto de software é chamada de identificador de software. Cada identificador de software tem um conjunto de atributos de correspondência de arquivos e dos respectivos atributos informativos do software. Durante a exploração do Inventário, o scanner lê os atributos dos cabeçalhos dos arquivos e, se esses atributos corresponderem aos configurados no dicionário, as informações contidas nos respectivos atributos informativos do software são armazenadas no banco de dados de Inventário.
Um produto de software pode ser identificado por meio de um identificador de software no dicionário. Nesse cenário, o scanner de inventário seleciona arbitrariamente as informações de software de uma desses identificadores de software. Um identificador de chave é o identificador de software a partir do qual o scanner de inventário deve selecionar as informações de software. O identificador de chave é útil quando diferentes identificadores de software possuem diferenças mínimas entre os valores dos atributos (como Description) e você deseja que o scanner de inventário selecione as informações a partir de um identificador de software específico.
Um software não identificado tem as seguintes características.
Uma regra herdada é uma entrada no dicionário do software obtida de outro servidor de Inventário por meio da distribuição de dicionários. Não é possível editar ou apagar essas regras. Essas regras serão mostradas em cinza escuro se você estiver acessando o dicionário do software do servidor de Inventário do ZENworks 7.
O identificador de software padrão do dicionário Geral não pode ser modificado. Se você quiser modificar um identificador de software padrão, deverá criar um novo identificador de software que anule esse identificador padrão. O scanner de inventário ignorará o identificador padrão, dando preferência à entrada de anulação.
Para criar um identificador de software que anule um identificador padrão, é necessário especificar os mesmos valores para todos os atributos correspondentes definidos no identificador padrão, além de fornecer novos valores para os atributos de informações de software.
As regras do dicionário do software ZENworks obedecem a uma ordem de precedência. Algumas orientações se aplicam a todas as regras de dicionário do software e algumas se aplicam a determinadas categorias de regras de dicionário do software. Para obter mais informações, consulte as seguintes seções:
As orientações a seguir se aplicam a todas as regras de dicionário do software que você configurar:
Por padrão, o scanner reporta apenas a maior versão instalada do software. Se uma regra de “Relatar Todas as Versões do Software” entrar em conflito com uma regra de “Relatar Somente a Versão Máxima do Software”, a segunda regra anulará a primeira.
As regras do dicionário do software na categoria Exploração de Software controlam o escopo da exploração dos arquivos nos sistemas de arquivos locais.
A categoria Exploração de Software inclui as seguintes regras do dicionário do software:
Se nenhuma das regras mencionadas acima for configurada, o scanner de Inventário explorará todos os arquivos do disco rígido das estações de trabalho inventariadas. Se tiverem identificadores de software correspondentes no dicionário do software, os arquivos serão reportados como software identificado. Caso contrário, eles serão reportados como software não identificado.
Se você configurar as regras mencionadas acima, elas terão preferência na seguinte ordem decrescente:
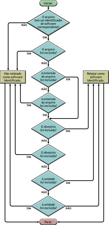
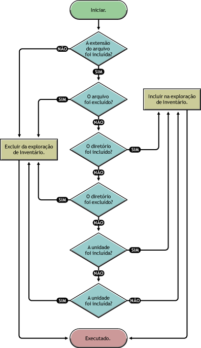
Os fluxogramas a seguir ilustram a precedência dessas regras.
Figura 76-1 Precedência das regras do Dicionário do Software na categoria Exploração de Software

Figura 76-2 Precedência das regras do Dicionário do Software na categoria Exploração de Software

As regras do dicionário do software na categoria Exploração de Utilização de Disco determinam se um arquivo deve ser considerado na exploração de utilização do disco.
A categoria Exploração de Utilização de Disco inclui as seguintes regras do dicionário do software:
Para que um arquivo seja levado em consideração na exploração de utilização do disco, sua extensão deve estar listada na regra “Reportar Espaço em Disco Utilizado pelas Extensões de Arquivos” e ele não deve ser excluído da exploração de inventário pelas demais regras de Exploração de Utilização de Disco.
A lista a seguir indica a precedência das regras em ordem decrescente:
O fluxograma a seguir ilustra a precedência dessas regras.
Figura 76-3 Precedência das regras do Dicionário do Software na categoria Exploração de Utilização de Disco

Antes de configurar as regras do dicionário do software, esteja atento para os seguintes tipos de padrão do dicionário do software aceitos no ZENworks 7:
Uma Expressão Regular refere-se a expressões regulares POSIX*. Para obter mais informações sobre regexp (expressões regulares), consulte o site The Open Group Base Specifications Issue 6 na Web (Especificações Básicas do Open Group – 6ª Edição).
Exemplos do uso de expressões regulares:
NOTA:Para utilizar metacaracteres, por exemplo, [, \, ^, $, ., |,?, ( , ) * e + como caracteres, acrescente a eles uma barra invertida (\) como prefixo. Por exemplo, para definir c:\windows como uma expressão regular, especifique-a como c:\\windows.
Uma Expressão Expandível contém caracteres exibíveis e o caractere curinga asterisco (*).
“*” corresponde a zero ou mais caracteres exibíveis.
Exemplos do uso de expressões expandíveis:
No NetWare: Uma Expressão Expandível do Sistema contém caracteres exibíveis ou referências a variáveis de ambiente.
Exemplo de uma variável de ambiente: $sysdir
No Windows: Uma Expressão Expandível do Sistema contém caracteres exibíveis, referências a variáveis de ambiente ou o caractere curinga asterisco (*).
“*” corresponde a zero ou mais caracteres exibíveis.
Exemplo de uma variável de ambiente: %temp%
IMPORTANTE:Uma Expressão Expandível do Sistema pode conter uma combinação de caracteres exibíveis, referências a variáveis de ambiente ou o caractere curinga asterisco (*). Entretanto, se ela contiver uma variável de ambiente, especifique-a no início da expressão. Por exemplo, %temp%/*
Exemplos do uso de expressões expandíveis do sistema:
No ConsoleOne, clique o botão direito do mouse no objeto Serviço de Inventário (Serviço de Inventário_nome_servidor) e, em seguida, clique em .
Clique na guia . A página Configuração do Software é exibida por padrão.
Você pode definir as seguintes configurações para explorar a informação de inventário de software:
Mapeamento de Arquivo-Software: Inclui as seguintes regras:
Gerenciar Software Não Identificado: Inclui as seguintes regras:
Gerenciar Várias Versões do Software: Inclui a seguinte regra:
Utilização do Disco: Inclui a seguinte regra:
IMPORTANTE:antes de configurar quaisquer regras do dicionário de software ZENworks, é essencial saber como utilizá-las. Para obter informações detalhadas, consulte a Seção 76.3.8, Compreendendo o uso e a presença das regras do dicionário do software ZENworks.

Para controlar o escopo da exploração de arquivos, clique na página e defina as seguintes configurações:
Filtros de Exploração do Software: Inclui os seguintes filtros:
Filtros de Exploração da Utilização do Disco: Inclui os seguintes filtros:
IMPORTANTE:antes de configurar quaisquer regras do dicionário de software ZENworks, é essencial saber como utilizá-las. Para obter informações detalhadas, consulte a Seção 76.3.8, Compreendendo o uso e a presença das regras do dicionário do software ZENworks

Clique na página para configurar as seguintes opções:
Especificar Álias: permite configurar álias para nomes de fornecedores e softwares.
Por padrão, as informações de software são classificadas de acordo com o nome do fornecedor nos utilitários de Inventário do ConsoleOne. Às vezes, o software do mesmo fornecedor pode ter nomes de fornecedores ou de produtos diferentes. Nesse caso, os utilitários de Inventário do ConsoleOne exibem as informações de software em diferentes seções.
Entretanto, essas informações podem ser fundidas por meio da especificação de álias. Essas configurações podem ser personalizadas nas seguintes regras de dicionário de software:
Conciliar software: permite a fusão do software identificado por meio da função Adicionar/Remover Programas ou do MSI e por meio do dicionário do software ZENworks. Para obter mais informações, consulte a Seção 76.3.25, Conciliar software.
IMPORTANTE:antes de configurar quaisquer regras do dicionário de software ZENworks, é essencial saber como utilizá-las. Para obter informações detalhadas, consulte a Seção 76.3.8, Compreendendo o uso e a presença das regras do dicionário do software ZENworks.

Clique em e, em seguida, clique em .
Na página de propriedades Configuração do Software, marque a caixa de seleção , para que o scanner de Inventário não utilize as regras padrão de mapeamento de Arquivo-Software configuradas no dicionário do software ZENworks para a exploração das informações de inventário de software.
IMPORTANTE:essa opção não estará disponível para seleção se o dicionário do software for atualizado a partir de outro servidor de Inventário.
A opção permite a configuração de identificadores de software no dicionário do software ZENworks.
Por padrão, o dicionário do software ZENworks contém identificadores de software predefinidos. É possível criar novos identificadores de software no dicionário do software ZENworks editando os identificadores de software predefinidos ou criando um novo identificador de software.
Para configurar regras no dicionário de software ZENworks:
Na página de propriedades Configuração do Software, clique na opção de .
A tabela Dicionário do Software é exibida.

A tabela Dicionário do Software exibe os dados armazenados no dicionário do software ZENworks. Ela pode conter entradas com as seguintes características:
Cinza-claro: indica que essas entradas não serão levadas em consideração em uma exploração, pois a tabela já contém entradas que as anulam.
Cinza-escuro: essas são as regras herdadas. Para obter mais informações sobre regras herdadas, consulte a Seção 76.3.6, O que é uma regra herdada?.
Na tabela Dicionário do Software, é possível executar as seguintes operações:
Clique em .
Na tabela Dicionário do Software, clique em para adicionar uma nova linha.
Especifique valores para os seguintes atributos:
Nome do Arquivo, Hora da Última Modificação do Arquivo (aaaa-dd-mm horas:minutos), Tamanho mínimo de arquivo (bytes), Tamanho máximo do arquivo (bytes), Nome do Software, Support Pack, Versão do Software, Versão Interna, Versão do Software, Descrição, Fornecedor, Plataforma e Categoria.
Os atributos a seguir são chamados de “atributos de correspondência”: Nome do Arquivo, Hora da Última Modificação do Arquivo, Tamanho mínimo de arquivo, Tamanho máximo do arquivo e Versão Interna. Os valores desses atributos de correspondência são comparados com os valores explorados pelo scanner de Inventário nos cabeçalhos dos arquivos, nas estações de trabalho inventariadas.
Se forem iguais, os valores nos atributos de informação de software correspondentes (Nome do Software, Support Pack, Versão do Software, Descrição, Fornecedor, Plataforma e Categoria) serão armazenados no banco de dados de Inventário.
Na tabela Dicionário do Software, você deve especificar valores para os seguintes atributos: Nome do Arquivo, Nome do Software e Fornecedor. A especificação de valores para outros atributos é opcional.
Ao adicionar uma entrada, um ID exclusivo denominado Identificador do dicionário é automaticamente atribuído a essa entrada.
Por exemplo, defina as configurações a seguir na tabela Dicionário do Software - Editor de Linha:
Se, durante a exploração, o Scanner de Inventário encontrar um arquivo com os seguintes valores: “Nome do Arquivo= MSACCESS.EXE; Hora da Última Modificação do Arquivo= 1998-30-01 05:30; Tamanho do Arquivo= 300000”, as seguintes informações serão armazenadas no banco de dados de Inventário:
se você não especificar um valor para um atributo, esse atributo não será considerado na determinação da entrada que será anulada. Além disso, apenas os atributos correspondentes são levados em consideração para determinar a entrada de anulação. Por exemplo, a tabela Configurar Dicionário tem as seguintes entradas referentes ao MS Word:
|
Nome do Arquivo |
Tamanho Mínimo de Arquivo |
Tamanho Máximo de Arquivo |
Nome do Software |
Fornecedor |
|---|---|---|---|---|
|
winword.exe |
10000 |
10000 |
Word |
Microsoft |
|
winword.exe |
0 |
30000 |
Word |
Microsoft |
Para determinar a entrada que será anulada, somente o valor do tamanho máximo de arquivo será considerado. Conseqüentemente, a segunda entrada com o tamanho máximo de arquivo de 30000 anulará a primeira entrada.
(Opcional) Marque a caixa de seleção para esta entrada.
Por exemplo, a tabela Dicionário do Software tem as seguintes entradas referentes ao MS Word:
Se o identificador principal não foi definido, as informações sobre softwares para o MS Word podem ser selecionadas entre as entradas acima.
Para garantir que as informações do identificador correspondentes a “Winword.exe” sejam selecionadas, marque para “Winword.exe.”. Se você selecionar “Winword.exe” como identificador de chave na tabela Configurar Dicionário do Software, o scanner de Inventário armazenará as informações relacionadas a winword.exe no banco de dados de Inventário.
Na tabela Dicionário do Software, no painel , clique em .
Na tabela Gerenciar Software Não Identificado, faça o seguinte:
Selecione a entrada a ser adicionada ao dicionário de software.
Clique na opção , localizada no painel .
Clique em .
Na tabela Dicionário do Software, selecione a entrada a ser apagada.
Clique em .
IMPORTANTE:Apenas as entradas não herdadas podem ser apagadas.
Na tabela Dicionário do Software, clique duas vezes na entrada cujos valores você deseja modificar.
Apenas uma entrada pode ser modificada por vez.
DICA:Também é possível chamar a caixa de diálogo Editor de Linha, selecionando a entrada a ser modificada e pressionando uma destas teclas: Enter, Barra de espaço ou F2.
Modifique os valores.
Não é possível modificar os valores dos atributos Identificador do dicionário e Nome do Arquivo.
Clique em .
IMPORTANTE:Você não pode modificar os valores de uma regra herdada. Além disso, a modificação de uma regra padrão predefinida cria uma nova regra definida pelo usuário.
Na tabela Dicionário do Software, selecione a entrada correspondente para o software que deseja excluir da exploração de Inventário.
Clique na opção , localizada no painel .
A entrada será adicionada à tabela Ignorar Software de Filtros de Exploração do Software - Software.
A regra “Relatar Arquivos com Estas Extensões como Software Não Identificado” permite configurar a extensão dos arquivos que devem ser reportados como software não identificado.
Para definir a regra:
Na página de propriedades Configuração do Software, clique na opção de .
A tabela “Configure as Extensões de Arquivos para Relatar Arquivos como Software Não Identificado” será exibida.

Clique em para adicionar uma nova linha.
Na lista suspensa , selecione ou .
Especifique uma extensão de arquivo.
Clique em .
Por exemplo, se você desejar que o Scanner de Inventário reporte o software com a extensão “.exe” como Software Não Identificado, defina as seguintes configurações na tabela:
IMPORTANTE:A tabela pode conter regras herdadas. Apenas é possível editar ou apagar essas regras no dicionário do software do servidor de inventário configurado na política de Atualização do Dicionário. Essas regras serão mostradas em cinza escuro se você estiver acessando o dicionário do software do servidor de Inventário do ZENworks 7.
Para apagar uma entrada da tabela, selecione a entrada e clique em . Apenas as entradas não herdadas podem ser apagadas.
A regra “Gerenciar Software Não Identificado” permite incluir ou excluir o software não identificado da exploração de inventário.
Para configurar essa regra:
Na página de propriedades Configuração do Software, clique na opção de .
É exibida a tabela Gerenciar Software Não Identificado.

IMPORTANTE:A tabela pode conter regras herdadas. Apenas é possível editar ou apagar essas regras no dicionário do software do servidor de inventário configurado na política de Atualização do Dicionário. Essas regras serão mostradas em cinza escuro se você estiver acessando o dicionário do software do servidor de Inventário do ZENworks 7.
Na tabela Gerenciar Software Não Identificado, é possível executar as seguintes operações:
Clique em .
Se você quiser que um software não identificado seja informado como um software conhecido em explorações posteriores, faça o seguinte:
Selecione a entrada de software na tabela Gerenciar Software Não Identificado.
Clique na opção , localizada no painel .
A entrada será automaticamente adicionada à tabela Dicionário do Software.
Se você quiser que um software não identificado não seja informado em explorações posteriores, faça o seguinte:
Selecione a entrada de software na tabela Gerenciar Software Não Identificado.
Clique na opção , localizada no painel .
A entrada é automaticamente adicionada à tabela de Filtros de Exploração do Software - Arquivos.
A regra “Relatar Várias Versões do Software” permite especificar o software para o qual o scanner de Inventário deve reportar várias versões instaladas na estação de trabalho inventariada.
por padrão, o scanner de Inventário explora a maior versão do software que está instalada na estação de trabalho inventariada.
Para configurar essa regra:
Na página de propriedades Configuração do Software, clique na opção de .
É exibida a caixa de diálogo Relatar Várias Versões do Software.

Se você quiser que o scanner de Inventário informe todas as versões do software que estão instaladas nas estações de trabalho inventariadas, configure uma regra na tabela Relatar Todas as Versões do Software.
Na tabela Relatar Todas as Versões do Software, clique em para adicionar uma nova linha.
Na lista suspensa , selecione ou .
Especifique o nome de um software.
(Opcional) Na lista suspensa , selecione ou .
(Opcional) Especifique o nome de um fornecedor.
Por exemplo, se quiser que o scanner de Inventário informe todas as versões do Adobe Acrobat Reader instaladas na estação de trabalho inventariada, defina as seguintes configurações na tabela:
Se a estação de trabalho inventariada tiver as versões 5.0 e 6.0 do Acrobat Reader instaladas, o scanner de Inventário reportará essas duas versões (5.0 e 6.0).
IMPORTANTE:A tabela pode conter regras herdadas. Apenas é possível editar ou apagar essas regras no dicionário do software do servidor de inventário configurado na política de Atualização do Dicionário. Essas regras serão mostradas em cinza escuro se você estiver acessando o dicionário do software do servidor de Inventário do ZENworks 7.
Para apagar uma entrada da tabela, selecione a entrada e clique em . Apenas as entradas não herdadas podem ser apagadas.
Para que o scanner de Inventário reporte apenas a maior versão do software que está instalada nas estações de trabalho inventariadas, configure uma regra na tabela Relatar Somente a Versão Máxima do Software.
Na tabela Relatar Somente a Versão Máxima do Software, clique em para adicionar uma nova linha.
Na lista suspensa , selecione ou .
Especifique o nome de um software.
(Opcional) Na lista suspensa , selecione ou .
(Opcional) Especifique o nome de um fornecedor.
Por exemplo, se quiser que o scanner de Inventário informe apenas a versão mais alta do Adobe Acrobat Reader instalado na estação de trabalho inventariada, defina as seguintes configurações na tabela:
Se a estação de trabalho inventariada tiver as versões 4.0 e 5.0 do Adobe Acrobat Reader instaladas, o scanner de Inventário reportará apenas o Adobe Acrobat Reader 5.0.
IMPORTANTE:A tabela pode conter regras herdadas. Apenas é possível editar ou apagar essas regras no dicionário do software do servidor de inventário configurado na política de Atualização do Dicionário. Essas regras serão mostradas em cinza escuro se você estiver acessando o dicionário do software do servidor de Inventário do ZENworks 7.
Para apagar uma entrada da tabela, selecione a entrada e clique em . Apenas as entradas não herdadas podem ser apagadas.
Clique em .
Por padrão, o scanner reporta apenas a maior versão instalada do software. Se uma regra em Relatar Todas as Versões do Software entrar em conflito com uma regra em Relatar Somente a Versão Máxima do Software, a segunda regra anulará a primeira.
Por exemplo, se você quiser que o scanner de Inventário informe todas as versões de um software da Microsoft, com exceção do Microsoft Office, e também informar apenas a maior versão instalada do Microsoft Office, configure os seguintes filtros, conforme indicado a seguir:
Relatar Todas as Versões do Software: Defina as seguintes configurações:
Relatar Somente a Versão Máxima do Software: Defina as seguintes configurações:
A regra “Reportar Espaço em Disco Utilizado pelas Extensões de Arquivos” permite especificar a extensão dos arquivos cuja utilização total do disco você deseja explorar.
Para configurar essa regra:
Na página de propriedades Configuração do Software, clique na opção de .
A tabela Utilização do Disco – Extensões de Arquivo será exibida.

Clique em para adicionar uma nova linha.
Na lista suspensa , selecione ou .
Especifique uma extensão de arquivo.
Clique em .
Por exemplo, para que o scanner de Inventário explore a utilização do disco de todos os arquivos com extensão “.pif”, defina as seguintes configurações na tabela Utilização do Disco – Extensões de Arquivo:
O scanner de Inventário explora e armazena apenas a utilização total do disco para todos os arquivos com extensão “.pif”.
IMPORTANTE:A tabela pode conter regras herdadas. Apenas é possível editar ou apagar essas regras no dicionário do software do servidor de inventário configurado na política de Atualização do Dicionário. Essas regras serão mostradas em cinza escuro se você estiver acessando o dicionário do software do servidor de Inventário do ZENworks 7.
Para apagar uma entrada da tabela Utilização do Disco - Extensões do Arquivo, selecione a entrada e clique em . Apenas as entradas não herdadas podem ser apagadas.
O filtro “Unidades e Diretórios” permite controlar a exploração de arquivos de software localizados nas unidades e nos diretórios especificados.
Para configurar esse filtro:
Na página de propriedades Filtros, clique na opção de , localizada no painel .
É exibida a caixa de diálogo Exploração do Software - Filtros de Unidade e Diretório.

Configure os seguintes filtros:
Por padrão, o scanner de Inventário explora todos os diretórios nas estações de trabalho inventariadas. Caso tenha configurado uma regra que ignore todos os diretórios durante uma exploração com o uso do filtro Ignorar Diretórios e depois desejar incluir um diretório específico em uma exploração, identifique esse diretório utilizando o filtro Explorar Diretórios. As configurações do filtro Explorar Diretórios anulam as configurações dos filtros Ignorar Diretórios e Ignorar Unidades.
Por exemplo, se você desejar que o scanner de Inventário ignore todos os arquivos e diretórios existentes em C: , com exceção do diretório c:\arquivos de programas nas estações de trabalho Windows inventariadas, configure os seguintes filtros, conforme indicado a seguir:
Ignorar Unidades: Defina as seguintes configurações:
Explorar Diretórios: Defina as seguintes configurações:
Clique em .
O filtro “Ignorar Unidades” permite especificar as unidades que não devem ser exploradas nas estações de trabalho inventariadas.
Por padrão, o scanner de Inventário explora todas as unidades.
Para configurar esse filtro:
Na tabela Ignorar Unidades, clique em para adicionar uma nova linha.
Na lista suspensa , selecione , ou .
(Condicional) Se você selecionar como o tipo de padrão, escolha ou na lista suspensa , dependendo do sistema operacional das estações de trabalho inventariadas.
IMPORTANTE:Se você selecionar ou como o tipo de padrão, o valor correspondente na coluna mudará automaticamente para “”. Você não pode mudar o valor.
Especifique o nome de uma unidade.
Por exemplo, para que o scanner de Inventário não explore os arquivos existentes na unidade C de todas as estações de trabalho Windows inventariadas, defina as seguintes configurações na tabela Ignorar Unidades:
O scanner de Inventário não explorará os arquivos que estiverem na unidade C.
IMPORTANTE:A tabela pode conter regras herdadas. Apenas é possível editar ou apagar essas regras no dicionário do software do servidor de inventário configurado na política de Atualização do Dicionário. Essas regras serão mostradas em cinza escuro se você estiver acessando o dicionário do software do servidor de Inventário do ZENworks 7.
Para apagar uma entrada da tabela Ignorar Unidades, selecione a entrada e clique em . Apenas as entradas não herdadas podem ser apagadas.
O filtro “Explorar Unidades” permite especificar as unidades que devem ser exploradas nas estações de trabalho inventariadas.
Para configurar esse filtro:
Na tabela Explorar Unidades, clique em para adicionar uma nova linha.
Na lista suspensa , selecione , ou .
(Condicional) Se você selecionar como o tipo de padrão, escolha ou na lista suspensa , dependendo do sistema operacional das estações de trabalho inventariadas.
IMPORTANTE:Se você selecionar ou como o tipo de padrão, o valor correspondente na coluna mudará automaticamente para “”. Você não pode mudar o valor.
Especifique o nome de uma unidade.
Por exemplo, para que o scanner de Inventário explore arquivos na unidade C de todas as estações de trabalho Windows inventariadas, defina as seguintes configurações na tabela Explorar Unidades:
Também é necessário definir as seguintes configurações na tabela Ignorar Unidades:
O Scanner de Inventário explora somente os arquivos na unidade C quanto às informações de software.
IMPORTANTE:A tabela pode conter regras herdadas. Apenas é possível editar ou apagar essas regras no dicionário do software do servidor de inventário configurado na política de Atualização do Dicionário. Essas regras serão mostradas em cinza escuro se você estiver acessando o dicionário do software do servidor de Inventário do ZENworks 7.
Para apagar uma entrada da tabela Explorar Unidades, selecione a entrada e clique em . Apenas as entradas não herdadas podem ser apagadas.
IMPORTANTE:Por padrão, o scanner de Inventário explora todas as unidades nas estações de trabalho inventariadas. Se você tiver configurado todas as unidades de forma a ignorá-las durante uma exploração com o uso do filtro Ignorar Unidades, mas agora mudou de idéia e deseja incluir uma unidade específica em uma exploração, identifique essa unidade específica utilizando o filtro Explorar Unidades. As configurações do filtro Explorar Unidades anulam as configurações do filtro Ignorar Unidades.
O filtro “Ignorar Diretórios” permite especificar os diretórios que não devem ser explorados nas estações de trabalho inventariadas.
Por padrão, o scanner de Inventário explora todos os diretórios.
Para configurar esse filtro:
Na tabela Ignorar Diretórios, clique em para adicionar uma nova linha.
Na lista suspensa , selecione , ou .
(Condicional) Se você selecionar como o tipo de padrão, escolha ou na lista suspensa , dependendo do sistema operacional das estações de trabalho inventariadas.
IMPORTANTE:Se você selecionar ou como o tipo de padrão, o valor correspondente na coluna mudará automaticamente para “”. Você não pode mudar o valor.
Especifique o nome de um diretório.
Por exemplo, para que o scanner de Inventário não explore os arquivos que estiverem no diretório c:\arquivos de programas de todas as estações de trabalho Windows inventariadas, defina as seguintes configurações na tabela Ignorar Diretórios:
O scanner de Inventário não explorará os arquivos que estiverem em c:\arquivos de programas.
IMPORTANTE:A tabela pode conter regras herdadas. Apenas é possível editar ou apagar essas regras no dicionário do software do servidor de inventário configurado na política de Atualização do Dicionário. Essas regras serão mostradas em cinza escuro se você estiver acessando o dicionário do software do servidor de Inventário do ZENworks 7.
Para apagar uma entrada da tabela Ignorar Diretórios, selecione a entrada e clique em . Apenas as entradas não herdadas podem ser apagadas.
O filtro “Explorar Diretórios” permite especificar os diretórios que devem ser explorados nas estações de trabalho inventariadas.
Para configurar esse filtro:
Na tabela Explorar Diretórios, clique em para adicionar uma nova linha.
Na lista suspensa , selecione , ou .
(Condicional) Se você selecionar como o tipo de padrão, escolha ou na lista suspensa , dependendo do sistema operacional das estações de trabalho inventariadas.
IMPORTANTE:Se você selecionar ou como o tipo de padrão, o valor correspondente na coluna mudará automaticamente para “”. Você não pode mudar o valor.
Especifique o nome de um diretório.
Por exemplo, para que o scanner de Inventário explore os arquivos que estiverem no diretório c:\arquivos de programas de todas as estações de trabalho Windows inventariadas, defina as seguintes configurações na tabela Explorar Diretórios:
Também é necessário definir as seguintes configurações na tabela Ignorar Diretórios:
O scanner de Inventário explorará apenas os arquivos que estiverem no diretório c:\arquivos de programas para obter informações de software.
IMPORTANTE:A tabela pode conter regras herdadas. Apenas é possível editar ou apagar essas regras no dicionário do software do servidor de inventário configurado na política de Atualização do Dicionário. Essas regras serão mostradas em cinza escuro se você estiver acessando o dicionário do software do servidor de Inventário do ZENworks 7.
Para apagar uma entrada da tabela Explorar Diretórios, selecione a entrada e clique em . Apenas as entradas não herdadas podem ser apagadas.
O filtro “Extensões de Arquivos” permite controlar a exploração de arquivos de software com uma extensão especificada.
Para configurar esse filtro:
Na página de propriedades Filtros, clique na opção de , localizada no painel .
É exibida a caixa de diálogo Exploração do Software - Filtros de Extensões de Arquivos.

Configure os seguintes filtros:
Clique em .
O filtro “Ignorar Extensões de Arquivos” permite especificar as extensões de arquivos que não devem ser exploradas nas estações de trabalho inventariadas.
Para configurar esse filtro:
Na tabela Ignorar Extensões de Arquivos, clique em para adicionar uma nova linha.
Na lista suspensa , selecione ou .
Especifique uma extensão de arquivo.
Por exemplo, se você não desejar que o Scanner de Inventário explore os arquivos cuja extensão comece com “.ex”, defina as seguintes configurações na tabela Ignorar Extensões de Arquivo:
O scanner de Inventário não explorará os arquivos cuja extensão comece com “.ex”. Por exemplo, .ex1, .ex2, .exe e exec.
IMPORTANTE:A tabela pode conter regras herdadas. Apenas é possível editar ou apagar essas regras no dicionário do software do servidor de inventário configurado na política de Atualização do Dicionário. Essas regras serão mostradas em cinza escuro se você estiver acessando o dicionário do software do servidor de Inventário do ZENworks 7.
Para apagar uma entrada da tabela Ignorar Extensões de Arquivos, selecione a entrada e clique em . Apenas as entradas não herdadas podem ser apagadas.
O filtro “Explorar Extensões de Arquivos” permite especificar as extensões de arquivos que devem ser exploradas nas estações de trabalho inventariadas.
Se você tiver excluído extensões de arquivos da exploração com o uso do filtro Ignorar Extensões de Arquivos, mas agora desejar incluir uma extensão de arquivo específica na exploração, identifique essa extensão de arquivo específica utilizando o filtro Explorar Extensões de Arquivos. As configurações do filtro Explorar Extensões de Arquivos anulam as configurações do filtro Ignorar Extensões de Arquivos.
Para configurar esse filtro:
Na tabela Explorar Extensões de Arquivos, clique em para adicionar uma nova linha.
Na lista suspensa , selecione ou .
Especifique uma extensão de arquivo.
Por exemplo, se você desejar que o scanner de Inventário explore todos os arquivos com extensão “.exe”, defina as seguintes configurações na tabela Explorar Extensões de Arquivos:
O scanner de Inventário explorará e armazenará no banco de dados de Inventário apenas os arquivos que tiverem a extensão “.exe”.
IMPORTANTE:A tabela pode conter regras herdadas. Apenas é possível editar ou apagar essas regras no dicionário do software do servidor de inventário configurado na política de Atualização do Dicionário. Essas regras serão mostradas em cinza escuro se você estiver acessando o dicionário do software do servidor de Inventário do ZENworks 7.
Para apagar uma entrada da tabela Explorar Extensões de Arquivos, selecione a entrada e clique em . Apenas as entradas não herdadas podem ser apagadas.
O filtro “Arquivos” permite controlar a exploração dos arquivos especificados.
Para configurar esse filtro:
Na página de propriedades Filtros, clique na opção de , localizada no painel .
É exibida a tabela Exploração do Software - Ignorar Arquivos.

Clique em para adicionar uma nova linha.
Na lista suspensa , selecione , ou .
(Condicional) Se você selecionar como o tipo de padrão, escolha ou na lista suspensa , dependendo do sistema operacional das estações de trabalho inventariadas.
IMPORTANTE:Se você selecionar ou como o tipo de padrão, o valor correspondente na coluna mudará automaticamente para “”. Você não pode mudar o valor.
Especifique um nome de arquivo.
Clique em .
Por exemplo, para que o scanner de Inventário explore notepad.exe em todas as estações de trabalho Windows inventariadas, defina as seguintes configurações:
Essa tabela também exibe arquivos que foram adicionados a partir da tabela Gerenciar Software Não Identificado.
IMPORTANTE:A tabela pode conter regras herdadas. Apenas é possível editar ou apagar essas regras no dicionário do software do servidor de inventário configurado na política de Atualização do Dicionário. Essas regras serão mostradas em cinza escuro se você estiver acessando o dicionário do software do servidor de Inventário do ZENworks 7.
Também é possível executar as seguintes operações na tabela Exploração do Software - Filtros de Arquivos:
O filtro “Software” permite configurar os aplicativos de software a serem excluídos da exploração de Inventário.
Para configurar esse filtro:
Na página de propriedades Filtros, clique na opção de , localizada no painel .
É exibida a tabela Exploração do Software - Ignorar Software.

É possível adicionar entradas à tabela Ignorar Software de forma manual ou automática.
Por exemplo, para que o scanner de Inventário não explore produtos da Adobe, defina as seguintes configurações:
O scanner de Inventário não reportará nenhum software cujo nome comece com “Adobe”.

IMPORTANTE:A tabela pode conter regras herdadas. Apenas é possível editar ou apagar essas regras no dicionário do software do servidor de inventário configurado na política de Atualização do Dicionário. Essas regras serão mostradas em cinza escuro se você estiver acessando o dicionário do software do servidor de Inventário do ZENworks 7.
Também é possível executar as seguintes operações na tabela Exploração do Software - Ignorar Software:
O filtro “Unidades e Diretórios” permite configurar unidades e diretórios para inclusão ou exclusão durante a exploração da utilização do disco de Inventário.
Para configurar esse filtro:
Na página de propriedades Filtros, clique na opção de , localizada no painel .
É exibida a caixa de diálogo Exploração da Utilização do Disco - Filtros de Unidade e Diretório.

Configure os seguintes filtros:
Por padrão, o scanner de Inventário explora a utilização do disco de todos os diretórios nas estações de trabalho inventariadas. Se você tiver configurado todos os diretórios de forma que eles sejam ignorados durante uma exploração de utilização do disco com o uso do filtro Ignorar Diretórios, mas mudou de idéia e deseja incluir um diretório específico, identifique esse diretório no filtro Explorar Diretórios. As configurações do filtro Explorar Diretórios anulam as configurações dos filtros Ignorar Diretórios e Ignorar Unidades.
Por exemplo, para que o scanner de Inventário ignore a utilização do disco de todos os arquivos e diretórios em C:, com exceção do diretório c:\arquivos de programas nas estações de trabalho Windows inventariadas, configure os seguintes filtros, conforme indicado a seguir:
Ignorar Unidades: Defina as seguintes configurações:
Explorar Diretórios: Defina as seguintes configurações:
Clique em .
O filtro “Ignorar Unidades” permite especificar as unidades que não devem ser exploradas para verificar a utilização do disco nas estações de trabalho inventariadas.
Por padrão, o scanner de Inventário explora todas as unidades.
Para configurar o filtro “Ignorar Unidades”:
Na tabela Ignorar Unidades, clique em para adicionar uma nova linha.
Na lista suspensa , selecione , ou .
(Condicional) Se você selecionar como o tipo de padrão, escolha ou na lista suspensa , dependendo do sistema operacional das estações de trabalho inventariadas.
IMPORTANTE:Se você selecionar ou como o tipo de padrão, o valor correspondente na coluna mudará automaticamente para “”. Você não pode mudar o valor.
Especifique o nome de uma unidade.
Por exemplo, para que o scanner de Inventário não explore a utilização do disco na unidade C de todas as estações de trabalho Windows* inventariadas, defina as seguintes configurações na tabela Ignorar Unidades:
O scanner de Inventário não explorará a utilização do disco dos arquivos da unidade C.
IMPORTANTE:A tabela pode conter regras herdadas. Apenas é possível editar ou apagar essas regras no dicionário do software do servidor de inventário configurado na política de Atualização do Dicionário. Essas regras serão mostradas em cinza escuro se você estiver acessando o dicionário do software do servidor de Inventário do ZENworks 7.
Para apagar uma entrada da tabela Ignorar Unidades, selecione a entrada e clique em . Apenas as entradas não herdadas podem ser apagadas.
O filtro “Explorar Unidades” permite especificar as unidades cuja utilização do disco deve ser explorada nas estações de trabalho inventariadas.
Para configurar o filtro “Explorar Unidades”:
Na tabela Explorar Unidades, clique em para adicionar uma nova linha.
Na lista suspensa , selecione , ou .
(Condicional) Se você selecionar como o tipo de padrão, escolha ou na lista suspensa , dependendo do sistema operacional das estações de trabalho inventariadas.
IMPORTANTE:Se você selecionar ou como o tipo de padrão, o valor correspondente na coluna mudará automaticamente para “”. Você não pode mudar o valor.
Especifique o nome de uma unidade.
Por exemplo, para que o scanner de Inventário explore a utilização do disco na unidade C de todas as estações de trabalho Windows inventariadas, defina as seguintes configurações na tabela Explorar Unidades:
Também é necessário definir as seguintes configurações na tabela Ignorar Unidades:
O scanner de Inventário explorará e armazenará a utilização do disco dos arquivos da unidade C no banco de dados de Inventário.
IMPORTANTE:A tabela pode conter regras herdadas. Apenas é possível editar ou apagar essas regras no dicionário do software do servidor de inventário configurado na política de Atualização do Dicionário. Essas regras serão mostradas em cinza escuro se você estiver acessando o dicionário do software do servidor de Inventário do ZENworks 7.
Para apagar uma entrada da tabela Explorar Unidades, selecione a entrada e clique em . Apenas as entradas não herdadas podem ser apagadas.
IMPORTANTE:Por padrão, o scanner de Inventário explora a utilização do disco de todas as unidades nas estações de trabalho inventariadas. Se você tiver configurado todas as unidades de forma que elas sejam ignoradas durante uma exploração de utilização do disco com o uso do filtro Ignorar Unidades, mas mudou de idéia e deseja incluir uma unidade específica na exploração, identifique essa unidade no filtro Explorar Unidades. As configurações do filtro Explorar Unidades anulam as configurações do filtro Ignorar Unidades.
O filtro “Ignorar Diretórios” permite especificar os diretórios cuja utilização do disco não deve ser explorada nas estações de trabalho inventariadas.
Por padrão, o scanner de Inventário explora todos os diretórios.
Para configurar o filtro “Ignorar Diretórios”:
Na tabela Ignorar Diretórios, clique em para adicionar uma nova linha.
Na lista suspensa , selecione , ou .
(Condicional) Se você selecionar como o tipo de padrão, escolha ou na lista suspensa , dependendo do sistema operacional das estações de trabalho inventariadas.
IMPORTANTE:Se você selecionar ou como o tipo de padrão, o valor correspondente na coluna mudará automaticamente para “”. Você não pode mudar o valor.
Especifique o nome de um diretório.
Por exemplo, para que o scanner de Inventário não explore a utilização do disco no diretório c:\arquivos de programas de todas as estações de trabalho Windows inventariadas, defina as seguintes configurações na tabela Ignorar Diretórios:
O scanner de Inventário não explorará a utilização do disco de c:\arquivos de programas.
IMPORTANTE:A tabela pode conter regras herdadas. Apenas é possível editar ou apagar essas regras no dicionário do software do servidor de inventário configurado na política de Atualização do Dicionário. Essas regras serão mostradas em cinza escuro se você estiver acessando o dicionário do software do servidor de Inventário do ZENworks 7.
Para apagar uma entrada da tabela Ignorar Diretórios, selecione a entrada e clique em . Apenas as entradas não herdadas podem ser apagadas.
O filtro “Explorar Diretórios” permite especificar os diretórios cuja utilização do disco deve ser explorada nas estações de trabalho inventariadas.
Para configurar o filtro “Explorar Diretórios”:
Na tabela Explorar Diretórios, clique em para adicionar uma nova linha.
Na lista suspensa , selecione , ou .
(Condicional) Se você selecionar como o tipo de padrão, escolha ou na lista suspensa , dependendo do sistema operacional das estações de trabalho inventariadas.
IMPORTANTE:Se você selecionar ou como o tipo de padrão, o valor correspondente na coluna mudará automaticamente para “”. Você não pode mudar o valor.
Especifique o nome de um diretório.
Por exemplo, para que o scanner de Inventário explore a utilização do disco no diretório c:\arquivos de programas de todas as estações de trabalho Windows inventariadas, defina as seguintes configurações na tabela Explorar Diretórios:
Também é necessário definir as seguintes configurações na tabela Ignorar Diretórios:
O scanner de Inventário explorará e armazenará apenas a utilização do disco dos arquivos do diretório c\arquivos de programas no banco de dados de Inventário.
IMPORTANTE:A tabela pode conter regras herdadas. Apenas é possível editar ou apagar essas regras no dicionário do software do servidor de inventário configurado na política de Atualização do Dicionário. Essas regras serão mostradas em cinza escuro se você estiver acessando o dicionário do software do servidor de Inventário do ZENworks 7.
Para apagar uma entrada da tabela Explorar Diretórios, selecione a entrada e clique em . Apenas as entradas não herdadas podem ser apagadas.
O filtro “Arquivos” permite configurar os arquivos a serem excluídos da exploração da utilização do disco do Inventário.
Para configurar esse filtro:
Na página de propriedades Filtros, clique na opção de , localizada no painel .
É exibida a caixa de diálogo Exploração da Utilização do Disco - Ignorar Arquivos.

Clique em para adicionar uma nova linha.
Na lista suspensa , selecione , ou .
(Condicional) Se você selecionar como o tipo de padrão, escolha ou na lista suspensa , dependendo do sistema operacional dos servidores inventariados.
IMPORTANTE:Se você selecionar ou como o tipo de padrão, o valor correspondente na coluna mudará automaticamente para “”. Você não pode mudar o valor.
Especifique um arquivo.
Clique em .
Por exemplo, para que o scanner de Inventário explore a utilização do disco de todos os arquivos com extensão “.exe”, exceto msoffice.exe, defina as seguintes regras, conforme indicado a seguir:
Exploração da Utilização do Disco - Ignorar Arquivos: Defina as seguintes configurações:
Reportar Espaço em Disco utilizado pelas extensões de arquivos: Defina as seguintes configurações:
IMPORTANTE:A tabela pode conter regras herdadas. Apenas é possível editar ou apagar essas regras no dicionário do software do servidor de inventário configurado na política de Atualização do Dicionário. Essas regras serão mostradas em cinza escuro se você estiver acessando o dicionário do software do servidor de Inventário do ZENworks 7.
Para apagar uma entrada da tabela, selecione a entrada e clique em . Apenas as entradas não herdadas podem ser apagadas.
A regra “Álias do Nome do Fornecedor” permite configurar álias para nomes de fornecedores.
Na página de propriedades Álias, clique na opção de , localizada no painel .
É exibida a tabela Álias do Nome do Fornecedor.

Clique em para adicionar uma nova linha.
Na lista suspensa , selecione ou .
Especifique um padrão de álias.
Especifique um álias.
Clique em .
Por exemplo, para que o scanner de Inventário reporte todas as instâncias de nome de fornecedor que comecem com “Microsoft”, como “Microsoft Corporation”, no banco de dados de Inventário, defina as seguintes configurações:
Se o scanner de Inventário reportar os nomes de fornecedor Microsoft, Microsoft Inc. ou Microsoft Inc. Corporation durante a exploração, o nome do fornecedor que começar com “Microsoft” será armazenado como “Microsoft Corporation” no banco de dados de Inventário.
IMPORTANTE:A tabela pode conter regras herdadas. Apenas é possível editar ou apagar essas regras no dicionário do software do servidor de inventário configurado na política de Atualização do Dicionário. Essas regras serão mostradas em cinza escuro se você estiver acessando o dicionário do software do servidor de Inventário do ZENworks 7.
Também é possível executar as seguintes operações na tabela Álias do Nome do Fornecedor:
A regra “Álias do Nome do Software” permite configurar álias para nomes de software.
Na página de propriedades Álias, clique na opção de , localizada no painel .
É exibida a tabela Álias do Nome do Software.

Clique em para adicionar uma nova linha.
Na lista suspensa , selecione ou .
Especifique um padrão de álias.
Especifique um álias.
Clique em .
Por exemplo, para que o scanner de Inventário reporte todas as instâncias do nome de produto “WinZip” como “Aplicativo WinZip” no banco de dados de Inventário, defina as seguintes configurações:
Se o scanner de Inventário explorar os nomes de produto WinZip, Executáveis WinZip ou Aplicativos WinZip, o nome do software que corresponder exatamente a “WinZip” será armazenado como “Aplicativo WinZip” no banco de dados de Inventário. Os nomes de software restantes serão informados como explorados.
IMPORTANTE:A tabela pode conter regras herdadas. Apenas é possível editar ou apagar essas regras no dicionário do software do servidor de inventário configurado na política de Atualização do Dicionário. Essas regras serão mostradas em cinza escuro se você estiver acessando o dicionário do software do servidor de Inventário do ZENworks 7.
Também é possível executar as seguintes operações na tabela Álias do Nome do Software:
A regra “Conciliar Software” permite associar o software identificado através de Adicionar/Remover Programas ou do MSI a um software e a um fornecedor apropriados, identificados e configurados por meio do dicionário do software ZENworks. Essa associação talvez seja necessária, pois as entradas de software em Adicionar/Remover Programas ou no MSI podem não utilizar o mesmo nome de software e o mesmo fornecedor configurados no dicionário do software ZENworks.
Para definir a regra:
Na página de propriedades Álias, clique na opção de , localizada no painel .
É exibida a tabela Conciliar software.

Por padrão, a tabela Conciliar Software exibe o mapeamento predefinido do software na opção Adicionar/Remover Programas ou no MSI com o software configurado no dicionário do software. Além disso, ela mostra o software em Adicionar/Remover Programas ou no MSI, identificado durante a última exploração, para o qual é possível configurar nomes de fornecedores e de softwares. Essa tabela tem as seguintes colunas:
Você não pode editar os valores desse atributo.
O Nome do Software ARP/MSI Exibido mostra o software identificado por meio de Adicionar/Remover Programas ou do MSI e armazenado no banco de dados de Inventário.
Você não pode editar os valores desse atributo.
IMPORTANTE:A tabela pode conter regras herdadas. Apenas é possível editar ou apagar essas regras no dicionário do software do servidor de inventário configurado na política de Atualização do Dicionário. Essas regras serão mostradas em cinza escuro se você estiver acessando o dicionário do software do servidor de Inventário do ZENworks 7.
Para conciliar software:
Também é possível executar as seguintes operações na tabela Conciliar software:
É possível ordenar as entradas na tabela com base em uma, duas ou três colunas.
Clique em .
É exibida a caixa de diálogo Ordenar.
Na lista suspensa , selecione a coluna da tabela com base na qual você deseja ordenar as entradas.
Selecione ou .
(Opcional) Para ordenar com base em duas ou três colunas, configure as listas suspensas e selecione ou .
Clique em .
Clique em .
É exibida a caixa de diálogo Filtro.
Na caixa de diálogo Filtrar, faça o seguinte para criar uma consulta:
Selecione um atributo.
Selecione um operador. Os operadores exibidos dependem do atributo selecionado na Etapa 2a.
Digite um valor.
(Opcional) Para criar uma consulta avançada, selecione um dos seguintes operadores lógicos e defina a consulta:
Clique em .
depois de aplicar o filtro, a lista de tabelas mostra somente as entradas resultantes. Para limpar o filtro:
Clique em .
É exibida a caixa de diálogo Filtro.
Clique em e em .
Utilize a opção se desejar reaplicar as operações de ordenação ou de filtragem. Para atualizar as entradas da tabela, clique em ou pressione F5.
IMPORTANTE:O botão só é exibido quando você aplica as operações de ordenação ou de filtragem à tabela.
Você pode desabilitar a exploração de software para todos os softwares exceto para o seguinte:
Para desabilitar a exploração de arquivos:
No ConsoleOne, clique o botão direito do mouse no objeto Serviço de Inventário e, em seguida, clique em .
Clique na guia .
A página Configuração de Software é exibida por padrão.
Marque a caixa de seleção .
Clique no botão da regra “Relatar Arquivos com Estas Extensões como Software Não Identificado”.
Por padrão, a tabela tem uma entrada com a extensão de arquivo EXE. Apague essa entrada.
Clique em .
Clique em e, em seguida, clique em .
Quando o dicionário do software for distribuído pela primeira vez, as configurações padrão do dicionário estarão em vigor e o scanner de Inventário passará as seguintes informações:
Essa exploração resulta no armazenamento de uma grande quantidade de informações irrelevantes no banco de dados de Inventário, além de prejudicar o desempenho do Armazenador e de todos os utilitários de Inventário do ConsoleOne, como Consulta e Relatório.
Para evitar esses problemas, recomenda-se ajustar cuidadosamente o dicionário do software de acordo com suas necessidades, antes de distribuí-lo na empresa. Para ajustar o dicionário do software, faça o seguinte:
Distribua um pequeno conjunto representativo das estações de trabalho inventariadas no laboratório de testes.
NOTA:esse conjunto representativo deve incluir normalmente todos os departamentos ou seções da empresa para os quais você pretende coletar inventário.
Conecte essas estações de trabalho inventariadas a um Servidor de Inventário Standalone, que também deve ser distribuído no laboratório de teste.
Além dos padrões listados na tabela da regra Relatar arquivos com estas extensões como software não identificado, convém explorar as extensões de arquivo adicionais e reportá-las como software identificado. Podem ser extensões de arquivos de aplicativo, como DLL etc.
Programe a exploração e espere até que as informações de inventário sejam armazenadas no banco de dados de Inventário.
Reconfigure o dicionário do software com base nas informações de inventário, que estão disponíveis no banco de dados, para resolver os problemas abordados anteriormente. Execute as tarefas a seguir:
Software Não Identificado: com base nas configurações da regra Relatar arquivos com estas extensões como software não identificado, todas as informações relacionadas ao software não identificado podem ser vistas na tabela Gerenciar Software Não Identificado.
O resultado inclui o seguinte:
Execute as tarefas a seguir na tabela Gerenciar Software Não Identificado:
A eficiência desse exercício é baseada nos seguintes pressupostos:
Várias instâncias de um software na mesma estação de trabalho inventariada: no caso de uma estação de trabalho inventariada, o mesmo software poderá ser reportado duas vezes se uma entrada for reportada pela exploração de Adicionar e Remover Programas ou pela exploração do MSI e a outra for reportada com base na configuração do dicionário do software. A regra da Seção 76.3.25, Conciliar software contém configurações padrão para fundir essas duas entradas, mas talvez isso não seja suficiente. Para resolver esse problema, configure manualmente a regra Editar Adicionar-Remover Software.
Unidades e diretórios redundantes que não contêm software: configure as regras na página Exploração de Software e nas páginas de Exploração de Utilização de Disco do dicionário do software para eliminar essas unidades e esses diretórios da exploração. Para obter mais informações sobre as regras do dicionário do software, consulte a Etapa 3.
Explore novamente todas as estações de trabalho inventariadas.
Depois de armazenar as informações de inventário no banco de dados de Inventário, você verá que todas as entradas marcadas para o dicionário durante a exploração anterior são exploradas e reportadas como um software.
Repita da Etapa 3 à Etapa 7 até ajustar o dicionário de acordo com suas necessidades.
Configure o banco de dados de Inventário. Para obter mais informações sobre como configurar o banco de dados de Inventário, consulte a Seção 77.1.1, Configurando o banco de dados de inventário.
Clique o botão direito do mouse em um objeto Estação de Trabalho Inventariada, clique em e selecione .
Na caixa de diálogo Resumo, clique em > > > para exibir as informações de inventário de software.
Uma lista de Grupos de Softwares e de Softwares do fornecedor será exibida. O Grupo de Softwares inclui patch de software e informações de arquivos representativos do grupo. O Software inclui patch de software e informações de arquivos representativos do produto.
Para obter mais informações, consulte a Seção 77.1.2, Exibindo o Resumo de Inventário de uma estação de trabalho inventariada.
Agora é possível gerar os seguintes relatórios de Inventário de Software:
Para obter mais informações sobre cada relatório, consulte Tipos de relatórios de Inventário.