第3章
この章では、ポータルページを使用して、ポータルアプリケーションでコンテンツをパーソナライズする方法について説明します。次のトピックを取り上げます。
「ポータルページ」は、ポータルアプリケーションに含めて、エンドユーザに合わせて情報を提供できるカスタマイズ可能なページのことです。 exteNd Directorは、カスタムポータルページ作成にWebベースユーティリティを提供します。
|
ユーティリティ名 |
説明 |
参照 |
|---|---|---|
|
ポータルパーソナライザ |
任意のポータルユーザが、パーソナライズされたコンテンツおよびレイアウトでパーソナルページを作成できます。 |
|
|
ポータル管理ツール |
ポータル管理者は以下のものを作成できるようになります。 |
各ユーティリティのグラフィカルユーザインタフェースにより、ポートレット技術を使用したポータルページを作成できます。そのためのJavaプログラミングはたとえ必要であっても最小限となります。
また、exteNd Directorは、アプリケーションロジックを簡単に開発およびテストできるようにポータルページに追加する機能をすぐに使える、事前作成ポートレットのセットを提供します。
より専門的にする場合、次のツールを使用して独自のポートレットを開発できます。
これらのツールの詳細については、ポートレットの開発に関する章を参照してください。
ポートレットの詳細は、「ポートレットについて」を参照してください。
exteNd Directorは、いくつかのタイプのポータルページをサポートしています。
|
Type |
説明 |
参照 |
|---|---|---|
|
コンテナページ |
一貫した外観で共有およびパーソナルページをラップするページ コンテナページは、通常、企業個性でWebサイトをブランディングするときに使用されます |
コンテナページの操作を参照してください。 |
|
共有ページ |
ユーザとグループ間で共有できるコンテンツを提供するページ |
共有ページの操作を参照してください。 |
|
パーソナルページ |
コンテンツが個々のユーザ用にパーソナライズされたプライベートページ |
パーソナルページの操作を参照してください。 |
各タイプのページは、選択して、組織のユーザやグループに結合できるので、ポータルページは、パーソナライズされたコンテンツを必要とするイントラネットサイトやポータルアプリケーションの作成に役に立ちます。
ポータルページを参照する場合、現在のユーザへのコンテンツの判別方法で説明されているように、コンテナページおよび関連する共有またはパーソナルページから集約されるコンテンツを参照します。
コンテナページおよび共有ページは、組織のすべてのコンテンツを標準の外観でブランディングするメカニズムを提供します。
通常、ポータル管理者は、コンテナページを使用して、企業個性およびポータルをナビゲートするコントロールで、パーソナルページや共有ページをブランディング、あるいはラップします。 exteNd Directorは、この機能をサポートするいくつかのシステムポートレットを提供します。
ページナビゲーションポートレットは、コンテナページに追加して、現在のユーザが参照権限を持つすべてのページ(パーソナルページ、共有ページ、およびその他のコンテナページを含む)へのリンクを自動生成できます。
ポータルページコントローラポートレットは、選択した共有またはパーソナルページのコンテンツを表示するコンテナページ上の場所を指定します。
ページヘッダポートレットは、カスタムヘッダをコンテナページに表示します。また、ナビゲーションリンクを提供するように構成できます。
詳細については、コンテナページの操作およびポータルページのシステムポートレットに関する章を参照してください。
管理者は、共有ページを使用して、コンテンツが組織の特定のユーザにより共有されることを示します。詳細については、共有ページの操作を参照してください。
ポータル管理者は、各ポータルアプリケーションに少なくとも1つのコンテナページを定義する必要があります。exteNd Directorには、コンテナページおよび共有ページが付属しています。これらは、次のようにweb.xmlでポータルのデフォルトページとして指定されています。
<context-param> <param-name>PortalDefaultContainerPage</param-name> <param-value>DefaultContainerPage</param-value> <description>The name of the portal\qs default container page. A container page is the page he portal uses to display User and Shared pages.</description> </context-param> <context-param> <param-name>PortalDefaultSharedPage</param-name> <param-value>DefaultSharedPage</param-value> <description>The name of the default shared page.</description> </context-param>
ポータル管理者は、新しいコンテナおよび共有ページを作成するとき、これらの設定を変更して、独自のページをポータルのデフォルトに指定できます。
ユーザは、「ポータルのパーソナライズ」で説明されているように、ポータルパーソナライザツールを使用して、独自のポータルセッションのデフォルトのコンテナおよび共有ページを修正できます。
重要: 付属しているデフォルトのコンテナおよび共有ページは認証が必要ないので、すべてのユーザが使用できます。 ポータル管理者は、すべてのユーザがポータルにアクセスできるように、これらのデフォルトページをロックしないでください。
ポータルに最初にログインすると、デフォルトのコンテナページおよび共有ページのコンテンツをまとめたデフォルトのポータルページが表示されます。
管理者用のデフォルトのポータルページ ポータル管理者またはlocksmithユーザの場合、ポータルページに最初にログインすると、次のデフォルトのポータルページが表示されます。

ページには、コンテナおよび共有ページ作成用のユーティリティであるPortal Administrationツール(「ポータルの管理」参照)へのリンクなど、ポータル管理者用に設計されたコンテンツが含まれています。
管理者以外用のデフォルトのポータルページ ポータル管理者またはlocksmithユーザでない場合、ポータルページに最初にログインすると、次のデフォルトのポータルページが表示されます。

ページには、パーソナルページ作成用のユーティリティであるポータルパーソナライザツール(「ポータルのパーソナライズ」参照)へのリンクなど、管理者以外のユーザ用に設計されたコンテンツが含まれています。
exteNd Director ポータルは、ポータルアグリゲータを提供して、現在のセッションのユーザにコンテンツを表示します。 表示されるコンテンツは、ユーザのコンテナページ、および関連するパーソナルまたは共有ページのコンテンツをまとめたものです。
たとえば、次の図は、ポータルがサンプルコンテナページ構成に表示するコンテンツをどのように決めるかを示しています。

この例では、ポータル管理者は、ヘッダ-ナビゲーション-コンテンツレイアウトおよび3つのシステムポートレットでコンテナページを構成します。
ユーザが、このコンテナページのナビゲーションフレームからマイパーソナルページへのリンクを実行時に選択すると、表示要求が生成されます。 ポータルはこの要求に次のように対応します。
選択された個人または共有ページを判別する。この例の場合、マイカスタムページです。
注記: マイカスタムページには、Sample Message、My Bookmarks、Stock Quote、およびWeather Serviceの4つのポートレットが含まれています。
コンテンツ集約ロジックの詳細は、コンテナページの判別および現在の共有またはパーソナルページの判別を参照してください。
ユーザがポータルへの要求を作成すると、ポータルは、次のロジックを使用して、表示するコンテナページを決めます。

フローダイアグラムに示されているように、ポータルアグリゲータは、次のコンテナページをチェックします。
|
コンテナページ |
説明 |
|---|---|
|
現在 |
現在のセッションでユーザにより選択されるコンテナページ |
|
ユーザデフォルト |
ポータルパーソナライザでユーザにより設定されるデフォルトのコンテナページ(ポータルのパーソナライズ参照) |
|
最初の使用可能 |
ユーザに割り当てられる最初のコンテナページ |
|
ポータルデフォルト |
プロジェクトのweb.xmlファイルにPortalDefaultContainerPageとして定義されているデフォルトのコンテナページ。 サンプル記述子は次のとおりです。 <context-param> <param-name>PortalDefaultContainerPage</param-name> <param-value>DefaultContainerPage</param-value> <description>Portal\qs default container page.</description> </context-param> |
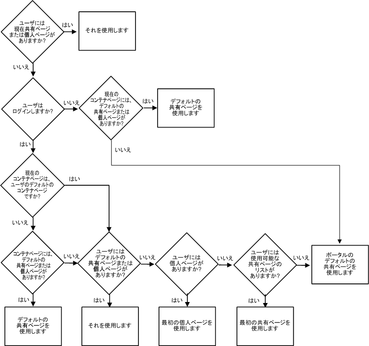
現在のユーザのコンテナページを判別すると、ポータルアグリゲータは、次のロジックを使用して、コンテナページのコンテンツ領域に表示する共有またはパーソナルページを判別します。

フローダイアグラムに示されているように、ポータルアグリゲータは、次の共有またはパーソナルページをチェックします。
コンテナページは、特定のグループまたはユーザに適したコンテンツで共有およびパーソナルページを表示するためのルートです。 管理者は、企業個性でポータルをブランディングするためのイメージ、ロゴ、テキスト、ナビゲーションコントロールを使用して、コンテナページを作成します。
すべてのポータルアプリケーションでは、少なくとも1つのコンテナページが定義されている必要があります。exteNd Directorには、デフォルトのコンテナページで説明されているように、デフォルトのコンテナページが付属しています。
コンテナページは、ポータル管理者、つまり、PortalAdminグループのメンバーであるユーザにより定義される必要があります。 管理者がPortal Administrationツールを使用して実行できる操作は、次のとおりです。
コンテナページは、レイアウトに密接にバインドされません。 つまり、ポータル管理者はページコンテンツに支障なく、コンテナページのレイアウトを切り替えられます。 管理者がページに新しいレイアウトを適用すると、前に選択したポートレットは、自動的に新しいレイアウトを使用して表示されます。
Portal Administrationツールを使用してコンテナページを作成する方法については、ポータルの管理に関する章を参照してください。
ポータル管理者は、exteNd Directorまたはカスタムポートレットで提供されているシステムポートレットでコンテナページを作成できます。 システムポートレットは、次のすぐに使用できる機能を提供します。
|
コンテナページ機能 |
提供 |
必要性 |
|---|---|---|
|
コンテンツ領域の指定 |
あり |
|
|
ポータルで使用できるページのナビゲート |
なし。ただし推奨 |
|
|
ページヘッダのカスタマイズ |
なし |
重要: 1つのポータルページコントローラポートレットをすべてのコンテナページに追加して、共有ページまたはパーソナルページのコンテンツを表示する領域を指定する必要があります。
ポータル管理者は、1つのPortal Page Controllerポートレットをすべてのコンテナページに追加して、共有またはパーソナルページのコンテンツを表示する領域を指定する必要があります。 このポートレットがコンテナページに表示されない場合、Portalが、共有ページまたはパーソナルページのコンテンツをコンテナページに表示できません。
システムポートレットをコンテナページに追加する方法については、ポータルの管理に関する章を参照してください。
exteNd Directorは、すべてのポータルページで使用できる事前作成レイアウトを提供します。 この節では、コンテナページで最も一般的に使用されるレイアウトについて説明します。 ポータル管理者は、コンテンツを失うことなく、レイアウトをいつでも変更できます。
ページレイアウトを適用する方法については、ポータルレイアウトの操作に関する章を参照してください。
その名前が示すように、Header Nav Contentレイアウトは、ヘッダ、ナビゲーション、およびコンテンツフレームを提供します。 カスタムポートレットをこのレイアウトに追加するだけでなく、ポータル管理者は、システムポートレットを次のように追加できます。

Header Contentレイアウトは、ヘッダおよびコンテンツフレームを提供します。 カスタムポートレットをこのレイアウトに追加するだけでなく、ポータル管理者は、システムポートレットを次のように追加できます。

このレイアウトでは、navigation-display設定をtrueにすることで、ページヘッダポートレットのナビゲーション機能を有効にできます。
exteNd Directorには、デフォルトのコンテナページが付属しています。 ポータルに最初にログインすると、デフォルトのコンテナページが表示されます。

デフォルトのコンテナページは、デフォルトの共有ページ企業ホームのコンテンツをそのコンテンツフレームに表示します。
このページは、exteNd Directorポータルアプリケーションのデフォルトコンテナページとしてweb.xmlに指定されています。 記述子は以下のとおりです。
<context-param> <param-name>PortalDefaultContainerPage</param-name> <param-value>DefaultContainerPage</param-value> <description>Portal\qs default container page.</description> </context-param>
管理者は、アプリケーションのweb.xmlファイルのPortalDefaultContainerPageパラメータを編集して、デフォルトのコンテナページのコンテンツおよびレイアウトを修正して、ポータルをデフォルトに変更できます。
共有ページは、複数のユーザに共有されるコンテンツを提供します。 共有ページは、ポータル管理者、つまり、PortalAdminグループに属する任意のユーザにより作成される必要があります。
共有ページは、コンテナページを操作するように設計されています。 通常、ポータル管理者は、選択する共有ページのコンテンツのアクセスおよび表示が許可されている共有ページへのリンクを提供するコンテナページを作成します。
コンテナページが共有ページをどのように扱うかの詳細については、現在のユーザへのコンテンツの判別方法およびコンテナページの操作を参照してください。
管理者は、Portal Administrationツールを使用して、共有ページのコンテンツおよびレイアウトを指定して、共有ページをユーザやグループに割り当てます。 共有ページアクセスの許可には2種類あります。
|
共有ページ許可 |
説明 |
|---|---|
|
View |
ユーザは、共有ページにアクセスできますが、そのコンテンツやレイアウトは修正できません。 |
|
Ownership |
ユーザは、共有ページのコンテンツやレイアウトのアクセスおよび修正ができます。 |
共有ページは、レイアウトに密接にバインドされません。 つまり、ページ所有者はページコンテンツに支障なく、ページのレイアウトを切り替えることができます。 所有者がページに新しいレイアウトを適用すると、前に選択したポートレットは、自動的に新しいレイアウトを使用して表示されます。
共有ページ作成でのPortal Administrationツールの使用の詳細については、ポータルの管理に関する章を参照してください。
ポータル管理者は、任意の数のユーザまたはグループ、あるいはその両方を共有グループの所有者として指定できます。 所有者は、共有ページのコンテンツやレイアウト、およびユーザやグループへの共有ページの割り当てを修正できます。 複数の所有者が共有ページを変更する場合、最後の編集が適用されます。
ポータル管理者および共有ページ所有者は、「ポータルの管理」で説明されているように、ポータル管理ツールを使用して共有ページのポータル設定を修正できます。
実行時に、共有ページへのアクセス権を持つ任意のユーザは、次の場合に、そのページに追加されているポートレット登録の設定を修正できます。
ポートレット開発者が、「編集モードのデフォルト実装」で説明されているように、明示的に、またはデフォルトの実装を使用して、編集モードを実装している
ポータル管理者は、ポータル管理ツールを使用して、親ページを任意の共有ページに割り当てることができます。 親ページも共有ページにする必要があります。 Page Navigationポートレットが、親を持つ共有ページへのリンクを表示すると、子は、その関係を可視的に示すインジケータとして、親の下にインデントされて表示されます。
子ページは、親ページからコンテンツ、初期設定、または設定を継承しません。 また、親ページは、独自のコンテンツで子ページのコンテンツを自動的には表示しません。
共有ページ階層の作成は、ページをグループ化する場合、特に、使用できる共有ページのリストにたくさんのページがある場合に役に立ちます。
注記: ポータル管理者およびlocksmithユーザは、ポータルに定義されているすべての共有ページへのアクセスが許可されています。 したがって、ポータル管理者またはlocksmithユーザとしてログインすると、ナビゲーションまたは選択リストの使用可能な共有ページの数が非常に多くなります。
親を共有ページに割り当てる方法については、ポータルの管理に関する章を参照してください。
exteNd Directorには、企業ホームというデフォルトの共有ページが付属しています。

このページは、exteNd Directorポータルアプリケーションのデフォルト共有ページとしてweb.xmlに指定されています。 記述子は以下のとおりです。
<context-param> <param-name>PortalDefaultSharedPage</param-name> <param-value>Corporate Home</param-value> <description>Portal\x92 s default shared page.</description> </context-param>
ポータルに最初にログインすると、デフォルトの共有ページが、デフォルトのコンテナページのコンテンツ領域に表示されます。 管理者は、アプリケーションのweb.xmlファイルのPortalDefaultSharedPageパラメータを編集して、デフォルトの共有ページのコンテンツおよびレイアウトを修正して、ポータルをデフォルトに変更できます。
パーソナルページは、パーソナライズされたコンテンツを表示するため、任意のポータルユーザが作成できます。 各パーソナルページは、プライベートで、作成者のみがアクセスできます。 ポータルユーザは、Portal Personalizerを使用して、ページコンテンツおよびレイアウトを指定することで、パーソナルページをいくつでも作成できます。 1つのパーソナルページに、登録済みポートレットの複数インスタンスを配置できます。
ポータルパーソナライザを使用してパーソナルページを作成する方法の詳細については、ポータルのパーソナライズに関する章を参照してください。
パーソナルページは、レイアウトに密接にバインドされません。つまり、ユーザはページコンテンツに支障なく、ページのレイアウトを切り替えられます。 ユーザがページに新しいレイアウトを適用すると、前に選択したポートレットは、自動的に新しいレイアウトを使用して表示されます。
exteNd Directorは、コンテナページ、共有ページ、およびパーソナルページに直接アクセスし、ブラウザで表示するためのURLを提供します。
次のURLを使用して、サーバのコンテナページにアクセスできます。
http://server/project context/portal/cn/container page name
たとえば、サーバがlocalhostで、プロジェクトコンテキストがMyWARの場合、次のURLをブラウザに入力することで、デフォルトのコンテナページにアクセスできます。
http://localhost/MyWAR/portal/cn/DefaultContainerPage
exteNd DirectorPortalは、現在のユーザへのコンテンツの判別方法に説明されているように、要求されたコンテナページからのコンテンツの集約、および関連する共有またはパーソナルページのコンテンツを表示することで、コンテナページURL要求に対応します。
次のURLを使用してコンテナページに特定の共有またはパーソナルページのコンテンツを表示するようにPortalに指示できます。
次のURLを使用して、サーバの共有ページにアクセスできます。
http://server/project context/portal/pg/shared page name
たとえば、サーバがlocalhostで、プロジェクトコンテキストがMyWARの場合、次のURLをブラウザに入力することで、デフォルトの共有ページにアクセスできます。
http://localhost/MyWAR/portal/pg/DefaultSharedPage
次のURLを使用して、サーバのパーソナルページにアクセスできます。
http://server/project context/portal/pg/up_personal page name
たとえば、サーバがlocalhostで、プロジェクトコンテキストがMyWARの場合、次のURLをブラウザに入力することで、MyUserPageというパーソナルページにアクセスできます。
http://localhost/MyWAR/portal/pg/up_MyUserPage
ポータル管理者は、カテゴリを共有およびコンテナページに割り当て、アクセス制御リスト(ACL)内のコンテンツへのアクセスをフィルタできます。を参照してください。
Copyright © 2004 Novell, Inc. All rights reserved. Copyright © 1997, 1998, 1999, 2000, 2001, 2002, 2003 SilverStream Software, LLC. All rights reserved. more ...